时间:2023-09-27 10:02
人气:
作者:admin
什么是X 参数 - X Parameters 概念
在微波射频电路设计中,S 参数是最被广泛使用的、描述射频与微波网络特性的参量。S 参数定义了两(多)端口网络输入和输出的关系:

S 参数非常适用进行射频、微波网络级联分析;根据 S 参数的定义,也非常适合使用网络分析仪表进行测试,从而得到表征射频、微波网络特性的参数用于电路设计和仿真。
对于网络的线性特性,S 参数足以表征;但是对于非线性特性,S 参数就有些力不从心了。虽然使用网络分析仪可以在不同输入功率下进行 S 参数测试,从而实现对诸如放大器增益压缩特性的测试和建模。但是通常的网络分析仪只能实现同频下的测试,也就无法实现对由于非线性产生的新的谐波频率项进行测试和建模。
使用 S 参数在进行功放设计时面临另外一个问题是放大器输出阻抗的测量。如果认为网络分析仪测试的功率放大器 S22 是放大器输出阻抗特性的话,那我们从 S 参数的测量原理中可以看出,S22 的测试是在放大器输入端接匹配负载条件下,从输出端反向加入信号进行测试得到的,也就是说放大器输入端并没有加入信号。这种测试和实际功率放大器的工作状态不相符,通常也称为冷态测试。
无法方便地通过测试得到器件模型用于电路仿真,只能通过厂家提供的器件模型进行仿真,严重制约了非线性电路的设计手段。
PHD 模型的基本理论是通过多谐波失真项描述网络端口的反射波的关系,将这一关系进行简化,就可以得到描述 S 参数的端口的入射波和反射波的关系。因此PHD 模型(X 参数)也可以称为是 S 参数的超集。

直接理解上述公式是比较困难的。我们在后面会结合 ADS 电路仿真来逐步理解其中的奥妙。
X 参数对于大信号和小信号、线性和非线性器件都适用。
表征元器件在所有端口处于大输入功率情况下所生成的谐波的幅度和相对相位。
正确表征阻抗失配和频率混迭特性,从而能够精确仿真级联的非线性 X 参数模块,例如无线设计中的放大器和混频器。
放大器的非线性与 Hot S22
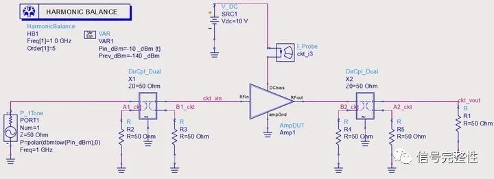
我们将使用 ADS 软件电路仿真开始 X 参数的介绍。
ADS 软件电路仿真原理图如下:

其中的放大器电路取自 ADS 例子工程examples examplesTutorial X_parameters_Generation_wrk.7zads 中。

电路中的方向性耦合器使用的是 Eqn_S4P 元件,用于将进入端口的入射波和被测件的反射波区分开。A1_ckt 是输入信号耦合得到的信号,为入射信号;B1_cktn_S4P 是放大器反射信号耦合得到的信号,为反射信号:

设置电路中功率源的输出为-10dBm,运行仿真,得到放大器输出端的信号频谱:

由于放大器的非线性特性,在输出端,除了经过信号放大的基波之外,还产生出二次、三次、四次和五次谐波成分(ADS HB 仿真阶数限定为 5)。
对于放大器的输入、输出做如下的定义:

上图中的 A1,1 定义如下:

将XF(|A11|)称为“B”响应,这个输出是由输入引起的,是输入信号幅度的函数对于放大器的非线性特性,当输入功率增加时,输出功率增加,输出的谐波功率也会增加:
在 ADS 软件电路仿真中,将信号源功率从-20dBm 增加到-15dBm,放大器的输出特性如下(为了显示方便,特意将-15dBm 输入信号的频谱向右侧进行了平移,图中的功率单位为 dBm)


可以看出,当输入放大器的功率增加时,二次谐波大概是二倍的增长,三次谐波大约是三倍的增长。
前面介绍过,对于功率放大器而言,传统的网络分析仪 S22 测试是在功率放大器冷态的条件下测试得到的,并不能正确反映功率放大器真实的工作状态。与传统的网络分析仪测试不同,Hot S22 是在功率放大器输入端加入激励条件下,从功率放大器输出端反向加入一个信号进行 S22 测试,称为热态测试。
为了能在输出端将反向激励信号的反射信号提取出来,反向加入的信号频率会与输入信号频率有一定的偏置。这就是 Hot S22 的基本测试原理。

在 ADS 软件中,同样可以构建 Hot S22 测试电路,如下图所示:
在输出端,通过方向性耦合器加入反向激励信号,信号频率为 1.01 GHz(输入射频信号频率为 1.0 GHz)。反向信号输入功率为-10 dBm。运行仿真,观察输出端频谱:

在输出结果中,对 1 GHz 频率附近的频谱进行展开观察,可以看到,在 1 GHz 附近, 包括了输入激励射频信号频率成分 1 GHz,反向激励信号频率成分 1.01 GHz,还有一个信号,位置在 1 GHz 的左边,频率为 0.99 GHz。
1 GHz 的信号是输入射频信号经过放大器到达输出端的,1.01 GHz 的信号是反向激励信号经过放大器的输出反射到达输出端的。Hot S22 就是测试这个 1.01 GHz 信号的入射与反射之间的关系。
这个 0.99 GHz 的信号和 1.01 GHz 的反向输入信号之间有什么关系呢?
我们尝试改变反向输入信号的频率,从 1.01 GHz 更改为 1.02 GHz, 1.03 GHz, 1.04 GHz,

看看仿真结果:

我们可以看到,当反向激励信号的频率变化时,在正向输入频率信号的另外一侧的信号频率也在变化,而且是以正向输入信号频率为中心进行的对称的变化。

定义反向激励的信号为 a2,1 (二端口基波入射),在由这个激励在二端口产生的反射信号为 b2,1 (二端口基波反射),而与之为镜像的信号称为b2, * ( *为转置, Transposed)
从上述表述中可以得到Hot S22 = b2,1/ a2,1
固定反向输入信号的频率,尝试改变信号的相位,看看有什么变化。反向输入信号的相位 分别设置为-60, -30, 0, 30

设置反向输入信号的相位
下面的系列图中,左边为信号频谱显示,右边为输出信号的极坐标显示:




从上面的几张图中可以看出,与 1.01 GHz 信号镜像的 0.99 GHz 信号,当反向激励信号 1.01 GHz 的相位增加时,输出的 1.01 GHz 信号的幅度没有变化,相位为逆时针变化,0.99 GHz 信号的幅度也没有变化,但是相位为顺时针变化。

b2*是由 a2,1 引起的,而且 b2,1* 与 b2,1 相位变化相反,称之为共轭变化(Conjugate)。定义 b2* = T22• a2* ,则可以得到 T22 = b2*/a2*。从上述的实验中可以看到,在 Hot S22 测试时,忽略了 T22 的影响,这样就不能完整地描述功放的反向反射行为。
在 Hot S22 的测试中,反向加入信号的频率与功率放大器的输入信号频率之间有一定偏置,这是从实际设备的硬件检测能力出发而必须的。如果按照前面的做法,将反向加入信号的频率不断靠近功率放大器的输入信号频率,反射信号 b2 和 b2*也会不断靠近,最终合成为一个信号:

由 a2 引起的 b2 散射信号的全部响应, 是 b2 和 b2*的组合:
b2=S22 • a2 + T22 • a2*
b2= XS22(|A11|) a2+ XT (|A11|) a2*;
定义:b2=X22(|A11) a2
这样就得到了X 参数的基本定义。
将信号分析从基波扩展到各次谐波上也是成立的。

看出 X 参数可以用来描述与功率相关的大信号 S 参数行为。
是德科技的 David E. Root 和 Jan Verspecht 等人,通过 PHD 模型谱映射等式,将大信号复数输入矢量映射到大信号复数输出矢量上这种黑盒子模型对晶体管,放大器,射频系统都成立。


可以将X 参数视为 S 参数的超集;可以将S 参数可以扩展到非线性系统中:
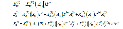
定义:i = 输出端口序号 j = 输入端口序号 k = 输出频率序号l = 输入频率序号
从二端口 S 参数定义出发:


扩展到各次谐波和交调频率上,最终得到:
a2 引起的 b2 散射信号的全部响应, 是 b2 和 b2*的组合,当 a2 的相位发生变化时, b2 和 b2*的幅度不会发生变化,而相位会发生变化。两个矢量进行叠加,矢量的幅度没有变化,而只改变相位,这样合成的矢量会是什么样的?

在 ADS 软件中进行仿真,设置放大器正向输入信号功率为 0dBm,反向输入信号功率为-10dBm,对输入的反向信号相位进行扫描,运行仿真,在输出对 b2 和b2*进行矢量叠加:

合成的矢量相位扫描轨迹为椭圆。此时放大器输入信号为 0dBm,放大器工作在非线性区域。而如果将放大器输入信号减小到-20dBm,放大器工作在线性区时,再次运行仿真,结果为:
这一次合成的矢量相位扫描轨迹为圆。可以理解为当输入信号比较小时,产生 b2*分
量比较小,基本可以忽略,这时的输出基本上是由 b2 决定,进行相位扫描时,b2 的幅度不变,相位发生变化,因此相关扫描轨迹为圆。这也就说明当输入信号比较小,放大器非线性特性比较弱,X 参数中 T 分量与 S 分量相比很小,X 参数退化为 S 参数。
X 参数的实验设计
前面由 Hot S22 引入了 X 参数的概念;也介绍了将 S 参数进行扩展可以得到 X 参数。那么如何得到X 参数呢?
从 X 参数的等式出发,理论上通过独立实验,就可以求解出X 参数的各项系数:

进行三次独立实验,使用固定的 A11 和正交相位的 a21

三次独立实验的输入和输出:

步骤 1. 只加入大信号,不加小信号,获得器件的大信号响应产物的幅度和(相对于输入 A11) ,获得上图中红线部分 X(F)项,即大信号响应项
步骤 2. 保持大信号不变,加入小信号,测试小信号加入后的响应,通过幅度和相对相位测试,进行矢量差运算,得出由于小信号激励对应的响应(由 S 和 T 项矢量合成)
步骤 3. 保持大信号不变,保持小信号幅度不变,改变小信号的相位,为了计算方便,与步骤 2 正交,重复步骤 2,通过解方程获得 X(S)和 X(T)两个变量。
将上述步骤重复到各次谐波上,并在各个端口上加入小信号激励,以此类推测试在所有输入输出的频率成分上的 T 和 S,从而获得完整的 X 参数信息。
我们将以二端口电路为例在 ADS 软件电路通过仿真进行上述过程。
ADS 软件中的 X 参数仿真器就和是德科技的 PNA-X 非线性网络分析仪一样,可以对电路进行仿真,生成 X 参数。我们用生成的X 参数作为参考,验证上述的X 参数实验设计。对电路放大器进行 X 参数提取,直流偏置 10V,激励功率 0dBm,输出mdif 文件。

仿真完成后,在生成的X 参数文件文件中可以找到 FB_2_1, S_2_1_2_1 和 T_2_1_2_1 项(FB_p_n, XS_p_n_q_m, XT_p_n_q_m:其中 p 为响应端口,n 为响应谐波,q 为激励端口,m 为激励谐波),因此,FB_2_1 为 2 端口基波响应;S_2_1_2_1 为 2 端口基波响应, 激励为 1 端口,基波;T_2_1_2_1 为 2 端口基波响应,激励为 1 端口,基波;

FB_2_1 = (-0.0907925 + j*0.144976) = 0.171059/122.057219 S_2_1_2_1 = (0.478383+ j*0.0582175) = 0.481912/6.938752 T_2_1_2_1 = (-0.07214+ j*0.0767227) = 0.105312/133.236721
根据公式可以知道,大信号激励从放大器输入端加入,小信号激励从放大器输出端加入,由输入大信号产生了 FB_2_1 项,从放大器输出反射中求出 S 项和T 项,再和输入的小信号激励相比,就可以计算出 S_2_1_2_1 和 T_2_1_2_1。
采用下图所示的 ADS 仿真电路。输入端加入大信号激励,频率 1GHz,功率 0dBm,从输出端反向加入小信号,小信号频率为 1GHz,功率为-20dBm。由于小信号频率同大信号频率一致,所以从仿真结果中无法直接提取 FB,S 项和 T 项。需要采用前述的办法进行 3 次实验求解出 FB,S 和 T 项。电路图中直接使用已提取出的X 参数模型进行验证。

第一步,只加入大信号,输出端小信号功率设为 P_dBm-2000,仿真结果存为 XP_LS_only,结果为

根据功率波定义(注意反射波电流方向):


第二步,保持大信号不变,加入小信号,测试小信号加入后的响应。由于大信号不变,而且认为加入的小信号不会改变放大器的大信号工作点,所以从输出信号中减去第一步中的大信号,结果中就只有S 项和 T 项组成。这一步中设输出端小信号为P_dBm -20, 相位为0,仿真结果存为 XP_LS_SS_0deg

第三步,保持大信号不变,保持小信号幅度不变,改变小信号的相位,为了计算方便,与步骤 2 正交,重复步骤 2。这一步中设输出端小信号为 P_dBm -20, 相位为 90,仿真结果存为 XP_LS_SS_90deg


求解方程,得到


S_2_1_2_1 和 T_2_1_2_1 是和入射波的比值,可以得到:

FB_21, S_21_21, T_21_21 与 X 参数文件中存储的对应项完全一致。
总结
本文以 ADS 软件电路仿真为例,由 Hot S22 引入了 X 参数的概念;并介绍了 X 参数的实验设计,使用 ADS 电路仿真,通过三次不同的仿真条件下得到的结果进行运算得到 X 参数中的几个分量,并于 ADS 软件直接提取的 X 参数进行了对比。
审核编辑:刘清