时间:2023-09-07 11:49
人气:
作者:admin
背景介绍
ADS:由Keysight Technologies(前身为Agilent Technologies)开发,适用于多个电路和系统设计领域,包括射频(RF)、微波、高速数字电路的信号完整性等。由于产品历史更长,目前ADS的应用更为广泛。
AWR:由National Instruments(AWR现被Cadence从NI收购)开发,AWR设计工具专注于射频和微波电路设计(无论是芯片、电路板还是系统级)。Cadence收购AWR以后,首先将AWR的AXIEM紧密集成到Cadence Virtuoso平台。Cadence的传统是硅芯片设计,而AWR在与RF/微波设计有关的专门分析和模型,尤其是GaAs和GaN III-V半导体方面拥有更多的经验。
1
功能对比
在PCB 电路方面,Microwave Office能够解决的问题,与ADS是十分相似的,相似之处就是就是在电路原理仿真上设计放大器、混频器、震荡器 等单个器件,以及收发机、频率源等模块等。但二者在有些方面仍然有一些区 别,例如AWR软件相对ADS小很多,但功能一点也不少,而且用户界面更友好,更容易上手、效率更高。下面的表格是二者在功能上的比较:
| 序号 | 比较项目 | ADS | AWR |
| 1 | 线性分析 |
ADS提供广泛的线性分析工具,包括S参数、Y参数、Z参数分析等。 能够准确预测线性电路的频率响应、传输和反射特性。 ADS还支持多端口网络的分析,以及通过数据拟合等方式获得元件参数。 |
AWR同样提供线性分析工具,如S参数、Y参数等。 专注于射频和微波领域的应用,AWR的线性分析针对这些特定应用进行了优化。 AWR在器件建模和传输线分析方面具有丰富的经验,支持特定的射频器件模型。 |
| 2 | 非线性分析 |
ADS以其强大的非线性分析功能而闻名,支持多种非线性模型,如MOS、BJT、GaN等。 它能够进行谐波平衡分析,以模拟非线性电路如混频器、振荡器和功率放大器。 ADS的非线性分析可用于预测高功率工作状态下的电路性能。 |
AWR同样支持非线性分析,主要专注于射频和微波电路的非线性仿真。 针对高频电路的特定需求,AWR在非线性分析方面提供了专门的工具和模型,如功率放大器模型和谐波平衡仿真。 |
| 3 | 电磁仿真分析 |
电磁仿真引擎:ADS内置了Momentum电磁仿真引擎,可以进行三维电磁场分析。它能够对微带线、传输线、微波元器件等进行高精度的电磁仿真。 元器件建模:ADS支持元器件级别的电磁建模,例如微带线、耦合器、滤波器等。 电磁-电路联合仿真:ADS具有电磁-电路联合仿真能力,允许工程师在电磁仿真的基础上进行电路仿真,以更好地分析整体系统性能。 |
电磁仿真引擎:AWR使用了AXIEM电磁仿真引擎,也是一种强大的三维电磁场仿真工具。它可以分析微带线、传输线、高频器件等的电磁行为。 射频器件模型:AWR提供丰富的射频器件模型,以便工程师可以在电磁仿真中准确建模射频器件的特性。 布局优化:AWR强调布局优化,可以帮助工程师在电磁仿真的基础上优化布局,以最大程度地提高电路性能。 |
| 4 | 软件架构 |
模块化设计:ADS采用了模块化的设计方法,将不同的功能分解为各种模块,例如线性仿真、非线性仿真、电磁仿真等。这种模块化的设计使得用户可以根据需要选择特定的功能,从而减少了不必要的复杂性。 平行处理能力:ADS支持多核处理和分布式计算,能够在多个处理器上同时运行仿真任务,提高仿真效率。 图形用户界面:ADS的界面较为直观,易于学习和使用。它提供了直观的工具栏、绘图工具和分析选项,使用户能够方便地进行设计、仿真和分析。 |
集成设计环境:AWR提供了一个集成的设计环境,可以在同一个平台上进行电路设计、版图设计、电磁仿真等。这种集成性可以帮助用户更快速地从设计到仿真到制造。 器件库和模型:AWR在设计环境中提供了丰富的器件库和模型,用户可以在设计中直接使用这些模型,从而减少了手动建模的工作。 自动化流程:AWR强调自动化设计流程,通过设计向导和自动化脚本,用户可以更容易地进行各种分析和优化。 电磁设计和仿真:AWR将电磁仿真作为其核心特点之一,提供了与电磁仿真引擎AXIEM的紧密集成,使得用户可以在同一个环境中进行电磁仿真和电路设计。 |
| 5 | 调谐优化与生产分析 |
ADS提供了强大的参数扫描和优化工具,使工程师能够对设计参数进行范围扫描,寻找最佳性能的设计。 ADS支持多种优化算法,如遗传算法、逐步优化等,可以根据设计需求选择合适的优化方法。 |
AWR同样提供参数扫描和优化工具,允许工程师在设计空间中搜索最佳解决方案。 AWR的优化功能可以在电路性能、电磁特性等方面进行优化,适用于射频和微波设计。 |
| 6 | 软件仿真速度 |
ADS的仿真速度可能会受到复杂模型和分析方法的影响。在复杂的电路或系统级仿真中,仿真速度可能会有所降低。 使用多核处理器和分布式计算,ADS可以提高仿真效率,加速仿真任务的完成。 |
AWR的仿真速度可能受到电磁仿真引擎的复杂性影响。电磁场分析可能会较为耗时。 AWR也支持多核处理和分布式计算,以提高仿真效率。 |
| 7 | 开放性 |
开放性接口:ADS提供了多种开放性接口,例如Python脚本、MATLAB连接以及其自己的高级脚本语言。这使得用户可以编写脚本来自动化任务、自定义流程和与外部环境集成。 自定义组件:ADS允许用户创建自定义的元器件模型、电路拓扑和脚本。这使得用户可以根据需要将自己的功能集成到ADS中。 |
开放性接口:AWR同样提供Python脚本接口,用于自动化任务和与外部环境集成。此外,AWR也支持MATLAB连接,使得用户可以利用MATLAB的分析和处理能力。 自定义组件:AWR允许用户创建自定义的射频器件模型、电路布局和脚本,以满足特定需求。 |
| 8 | 可用基本电路模型数量 | 213种 | 367种 |
| 9 | 易用性 |
图形用户界面(GUI):ADS的界面通常被认为是直观和易于使用的。它提供了丰富的工具栏、选项面板和绘图工具,使得用户能够快速创建和编辑电路。 自动化设计流程:ADS具有自动化设计流程的能力,用户可以通过向导式设计或批处理脚本来执行一系列操作。这有助于简化复杂任务的处理。 教育和支持资源:Keysight提供了大量的教程、培训材料和社区支持,帮助用户学习和掌握软件的使用。 |
一体化设计环境:AWR强调一体化的设计环境,使得用户可以在同一个平台上进行电路设计、仿真和版图设计。这有助于减少在不同工具之间切换的复杂性。 自动化和向导:AWR提供了自动化的设计流程和向导,可以帮助用户更轻松地完成一系列任务,特别是在电磁仿真和电路布局方面。 用户体验:AWR的用户界面被认为是相对简洁和用户友好的。它的工具栏和选项也使得用户可以快速访问常用功能。 |
| 10 | 射频预算分析 |
模块化设计和优化:ADS的模块化设计使得用户可以将电路分解为各个模块,并在每个模块中进行预算分析。然后可以使用优化工具对每个模块的性能进行优化,以满足整体系统的规格和要求。 直流至射频分析:ADS支持从直流到射频的多种分析技术,包括直流电路分析、频域分析、时域分析以及谐波平衡分析。这使得用户可以考虑信号在各个频段的传输和转换。 射频器件库和模型:ADS拥有广泛的射频器件库和模型,可以用于建模传输线、滤波器、放大器等射频模块。 |
一体化设计环境:AWR提供了一体化的设计环境,使得用户可以在同一个平台上进行电路设计、仿真和电磁仿真。这可以帮助用户更全面地进行射频预算分析。 射频器件建模和仿真:AWR专注于射频和微波设计,提供了丰富的射频器件建模和仿真功能。用户可以使用这些工具来进行增益、损耗、噪声等方面的分析。 电磁仿真和分析:由于AWR强调电磁仿真,因此用户可以在电磁分析中考虑传输线、耦合器等组件的电磁行为。 |
| 11 | Layout | 不支持与电路图同步更新 | 电路图与Layout同步更新 |
| 12 | 是否支持电路抽取技术 | 否 | 是 |
| 13 | 电路与系统协同仿真 | 支持,速度较慢。 | 支持,速度快。 |
1
ADS不得不说的两大缺点
第一、相比AWR的版图设计也就是 Layout功能, ADS的Layout功能单一,且需要借助第三方的工具才能较好完成3D Layout,如下图:

ADS的3D Layout效果图
左下角为其平面Layout ,右下角为 ADS 收购XFDTD 软件代码后推出的EMDS 三维仿真软件内的建模。与AWR的不同是ADS的电路原理图Schematic与Layout处于不同的数据库,一旦Layout较为复杂,同步的时间就会非常长,而且很容易出错。而AWR本身的Layout以及电路原理图Schematic就是一个数据库,从根本上避免了这个问题。
第二、ADS 2008的发布介绍中提到了,ADS 2008推出了新的2D多层透3视Layout和3D Layout的技术,注意观察其3D Layout,以及之前没有3D Layout的对比情况,如以下这两幅图:


ADS 2008的2D与3D效果图对比
要知道,类似这样的2D以及3D Layout,AWR早在 2000年发布的Microwave Office 版本中就推出了,比ADS领先了七八年。问题的关键在于,ADS的Layout信息很难反馈到电路原理图Schematic 中来。
相比AWR操作的便利性,以及以测试量为驱动的直接的仿真设置, ADS则需要工程师设置一大堆参数才能进行仿真。如下图中ADS 2008提供的简便设置:

ADS 2008的“简单”设置图示
对比AWR的设置,才知道什么是“简单”:

AWR的相同电路图的简单设置与效果
造成差异的根本原因是AWR的软件构架是统一的,软件本身的数据链接是动态的,可以允许单纯的使用测试量来驱动仿真引擎,而ADS的软件构架是分立的,必须在电路原理图中就要对仿真求解器进行设置。换句话说,使用ADS的工程师必须对ADS所使用的各个仿真求解器都非常了解,才能很好的测试。
1
通信系统仿真套件的对比
AWR和ADS两种软件工具都有复杂包络、时域的、同步的、行为级的、数据驱动的仿真工具来针对不同的系统仿真。
区别在于:
第一、射频链路仿真的建模与控制:ADS的Ptolemy Simulation需要不同类型之间的模型的转换
– Timed to Complex
– Complex to Timed
– Complex to Rectangular
– Complex to Timed IQ
– Floating Point to Timed
– … ADS 需要控制模块来控制仿真
– Data Flow
下是在这两个软件中完成相同功能和测试量的射频系统模拟仿真:
– Circuit Envelope
– ….
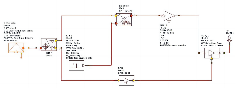
但AWR 的VSS不需要多重的转换模块或者控制模块来使得仿真运行。以下是在这两个软件中完成相同功能和测试量的射频系统模拟仿真:

ADS 需要用户自己设置接收机的参数
对比下图,一个 VSS的探针就可以解决这两个 Ptolemy测试控制模块解决的问题。同时,VSS 也不需要像 Ptolemy那样进行烦琐的数据类型换。

AWR 的VSS 设置快捷方便
第二、射频链路仿真的测试设置:
VSS 使用测试点和一个直观的用户界面来进行测量,例如,VSS 测量信道功率和ACPR 的方法,在diagram中加入VSA,打开ACPR 测量窗口,如下图:

VSS 的ACPR 测量窗口
可见VSS 的方法相当直观,即使过了一个月以后再打开diagram,也能够根据窗口中的说明很快进入状态。
而ADS Ptolemy Simulation必须使用表达式(等式)来进行测量:
– acpr_x( )
– cdf ( )
– channel_power( )
– …
而ADS 的方法则要求多重接收器,需要一个节点来使得多种不同的测试量、许多的表达式来写入并创造变量。举例说明ADS 测量信道功率和ACPR 的方法:
– 在diagram 中加入频谱分析仪
– 运行仿真
– 使用post processing expressions
– channel_power ( )
– Channel_power = channel_power_vr(voltage, resistance, mainCh,
winType,winConst)
– acpr_vr expression
– ACPRvals = acpr_vr(voltage, resistance, mainCh, lowerAdjCh,
upperAdjCh,winType, winConst)
由于需要自定义vector 变量,因此进行测量的难度比较大。假如在一个月后再次打开diagram,用户毕竟也是人而不是机器人,很可能已经忘记了vector 的定义是什么。
第三、射频链路与电路的协同仿真Co-simulation:
VSS 和Ptolemy 均可以进行和电路的协同仿真,VSS 基于统一数据库,调谐的速度非常快,仅需一步。把电路设计图拖到VSS 中,不需要控制或者转换模块,也不需要网表。

AWR可直接将Microwave Office的电路设计图拖入VSS中
而ADS Ptolemy,本身是由伯克利大学的DSP 工程师研发的,在研发时并没有考虑与电路协同的仿真,所以后来用了与其他软件结合的方法来完成电路协同仿真,这就导致了调谐速度极慢且需要购买多种软件License 的问题, Ptolemy 的电路协同仿真解决方案流程如下图:

ADS Ptolemy系统在仿真之前有很多需要预先设置的步骤
第四、硬件在环测试所支持的硬件测试设备:
通过 Test Wave 模块,VSS 可以与业界绝大多数设备相连接,如 Agilent、 HP、Rohde & Schwarz、Anritsu,但 ADS 目前只支持 Agilent 和 HP 的设备。
审核编辑:刘清