时间:2023-07-31 16:54
人气:
作者:admin
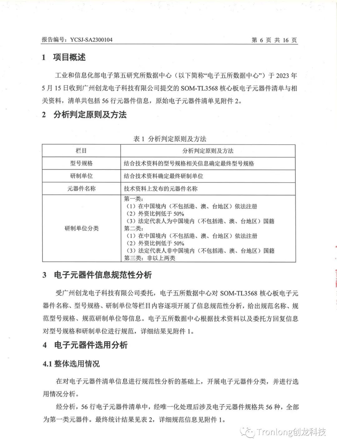
日前,创龙科技“国产化率100%认证”的核心板再添一员!RK3568J工业核心板(SOM-TL3568)获得了中国赛宝实验室(电子五所)的电子元器件国产化率认证报告,国产化率100%,终端用户可放心选用。

图1 国产化率认证报告(摘录1)

图2 国产化率认证报告(摘录2)

图3 国产化率认证报告(摘录3)

图4 国产化率认证报告(摘录4)
工业和信息化部电子第五研究所(中国赛宝实验室),又名中国电子产品可靠性与环境试验研究所,始建于1955年,是中国最早从事可靠性研究的权威机构。

图5 中国赛宝实验室官网首页
中国赛宝实验室是获得多项国内外认可资质的独立实验室,且是工业和信息化部直属的行业支撑服务单位。此次获得中国赛宝实验室的第三方权威认证,反映创龙科技的RK3568J核心板是真正的全国产。
1分钟解锁“国产化率100%”的RK3568J工业核心板!



全志T3/A40i四核Cortex-A7@1.2GHz,含税198元起

全志T113-i双核Cortex-A7@1.2GHz,1片含税仅79元

全志T3/A40i + 紫光同创Logos国产ARM + FPGA,专为能源电力而生

全志T507-H四核Cortex-A53@1.4GHz,含税198元起
