时间:2022-06-11 19:14
人气:
作者:admin
三节3.7V的锂电池串联,11.1V和最大12.6V锂电池充电电路的解决方案。在应用中,一般使用低压5V,如USB和TYPE-C口直接输入的给三串锂电池充电,还有是15V或者18V,20V输入降压给锂电池充电的两种情况。
FS4062B是输入5V升压充电管理芯片,FS4008A是输入15V-20V降压充电三节锂电池IC
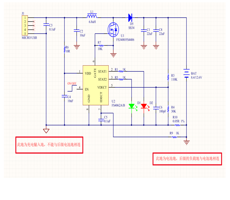
FS4062B是一款 5V 输入,最大 1.2A 充电电流,支持三节锂离子电池的升压充电管理 IC。FS4062B 外置MOS,自适应充电,采用异步开关架构,使其在应用时仅需极少的外围器件,可有效减少整体方案尺寸。FS4062B为开关型三节12.6V锂离子/锂
聚合物电池充电管理芯片,非常适合于便携
式设备的充电管理应用。FS4062B集电压和电
流调节器、预充、充电状态指示和充电截止
适配器自适应等功能于一体,采用SOP-8
封装。对电池充电分为三个阶段:预
充(Pre-charge)、恒流(CC/Constant
Current)、恒压(CV/ConstantVoltage)过程。
集成过压及过流保护,确保电芯的安全。

