时间:2023-08-21 16:09
人气:
作者:admin
背景
近年来,开关电源因效率高,成本低,而在各个领域获得了广泛的应用。但是采用传统的非控整流开关电源,由于输入阻抗呈容性,网侧输入电压和输入电流间存在较大相位差,加上输入电流严重非正弦,并呈脉冲状,故功率因数极低,谐波分量很高,给电力系统带来了严重的谐波污染。为此,国际电工委员会早在90年代初就制定了IEC1000-3-2标准,严格限定设备的功率因数必须接近于1,提高开关电源的功率因数已经成为国内电源厂商的当务之急。
开关电源输入整流电路对电网的影响
开关电源一般由公共电网经过二极管整流获得直流电压。整流电路对于电网来说是非线性负载,负载电流含有大量的谐波和无功成分,使得电网的电能质量恶化。


●由此可见,大量地应用整流电路,要求电网提供严重畸变的非正弦电流,造成的严重后果是:谐波电流对电网有危害作用,并且输入端功率因数下降。
●大量的电流谐波分量倒流入电网,会使电网中的谐波噪声水平提高,造成电网的谐波污染,并且产生二次效应,使得电网电压(原正弦波)也发生畸变。
●功率因数过低,致使输出功率太小。
功率因素和THD


上式中I1/I称为畸变因数,cosa称为位移因数。当a=0时,PF=I~1~/I



PF与THD的关系

可见,当THD≤5%时,PF值可控制在0.999
APFC基本原理

工作原理:输出电压V0和基准电压Vr比较后,输出给电压误差放大器VA,整流电压检测值Vdc和的输出电压信号共同加到乘法器M输入端,M输出作为电流反馈控制的基准信号,与开关电流检测值is比较后,经过电流误差放大器加到PWM及驱动器,以控制开关的通断,从而使输入电流的波形与整流电压的波形基本一致。

常用APFC分类
Boost升压型
输入电流即为电感电流且连续,容易调节,驱动简单,适合于电网电压变化大的场合。
Buck降压型
开关管所受最大电压为输入电压,电压应力小,当后级短路时,可以利用开关管实现输出短路保护
Buck-Boost升降压型
对输入电压升降压,输入电压选择范围大,可利用开关管实现输出短路保护
正激型

反激型

按电流连续方式分类

CCM控制模式

常用的三种PFC控制方法比较

其他控制方法
单周期控制技术
不需要乘法器,具有调制和控制的双重功能,通过复位开关、积分器、触发电路、比较器达到跟踪指令信号的目的
电荷泵控制技术
利用电流互感检测开关管的开通电流,检测电容充放电,电压达到控制电压时开断开关管。
非线性载波控制技术
一种简单的单级PFC电路,不需要采样电压,通过比较非线性载波与电流检测波形获得pwm波形
无差拍控制技术
是一种在电流滞环比较控制技术基础上发展起来的全数字化的控制技术
其他PFC控制方法

通过平均电流控制法实现的一种Boost型PFC电路它消除了传统的平均电流控制法中所需要的模拟乘法器和输入电压检测环路,整体电路结构显得十分简单。
有关功率因数校正的控制策略的简化成为今后研究的发展趋势,现代控制理论中相关控制方法如极点配置法、非线性状态反馈、神经网络、空间矢量调制、模糊控制 ,以及二次型最优控制等,都将成为该领域的研究热点
商用PFC控制芯片
为便于研制和生产有源功率因数校正器,现在PFC的控制电路已集成化。目前,在市场上己经出现了多种型号的针对Boost型变换电路的商用PFC 控制芯片,从其控制方法来看,主要采用有:
1、DCM模式下的变频控制法,例如MC34262,L6562,UC3852等,可以应用于中小功率场合,这些芯片的外接引脚相同(都是DIP8或SO-8封装),性能指标相似,可以互换使用。
2、CCM模式下的平均电流控制法,如UC3853,UC3854A/B,TK83853, ML4821等,主要应用于中大功率场合。
基于DSP的数字控制技术

近年来,DSP 器件的性价比有望进一步提高,这使得高质量数字控制 PFC 的实现成为了可能,数字控制代替模拟控制势必成为今后发展的趋势
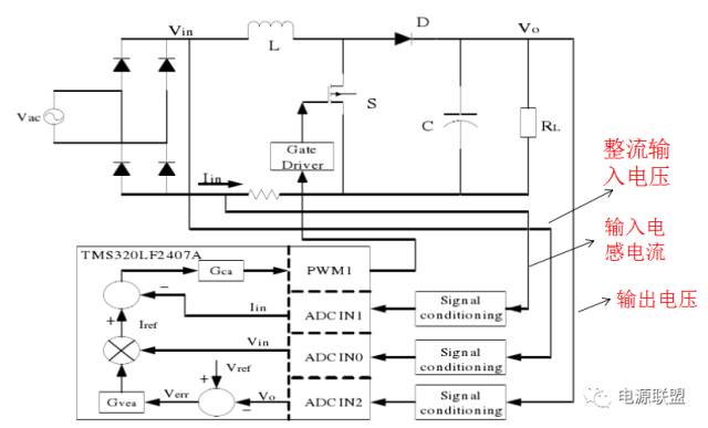
基于 TMS320LF2407A 控制的功率因数校正电路

经过数字化采样后的V0 信号与输出参考电压信号Vref 进行比较,信号差送入电压外环的 PI 调节器。
该环节传递函数Gvea 的输出与信号Vin 的采样值相乘,生成电流内环所必需的参考电流值Iref 。
输入电感电流inI 经数字采样后,与参考电流Iref 进行比较,差值送入电流内环 PI 调节器。
该 PI 调节器的输出送入 PWM 比较器,与三角波信号比较产生开关信号的占空比,最后通过驱动电路产生驱动信号控制开关管的通断,实现电路的功率因数校正。
审核编辑:刘清