时间:2023-08-17 09:11
人气:
作者:admin
全基因组DNA甲基化图谱在整个表观基因组图谱中具有重要意义。单细胞DNA甲基化组学研究为根据甲基化组学特征检测和分析细胞亚群提供强大助力。然而,现有单细胞甲基化组学技术都是基于试管或孔板,难以扩展处理大量单细胞。
近日,来自美国弗吉尼亚理工大学(Virginia Tech)的Chang Lu教授团队进行了基于液滴微流控的亚硫酸盐测序,用于单细胞DNA甲基化组学高通量分析的相关研究。该研究展示了一个高通量的基于液滴的单细胞亚硫酸盐测序平台(Drop-BS),利用液滴微流控技术提供超高通量,可在两天内制备多达10000个单细胞亚硫酸盐测序文库。将该技术应用于混合细胞系、小鼠和人类脑组织图谱分析,可揭示细胞类型的异质性。Drop-BS为需要检测大量细胞群的单细胞甲基化组学研究提供了一种有前景的解决方案。研究成果以“Droplet-based bisulfite sequencing for high-throughput profiling of single-cell DNA methylomes”为题发表在Nature Communications期刊上。
Drop-BS工作流程
Drop-BS工作流程主要涉及到五个主要步骤和三个微流控装置。(1)scDNA封装和破碎:使用液滴生成微流控装置将单个细胞核和含有微球核酸酶(MNase)的裂解缓冲液封装成液滴,用于单个细胞核裂解和基因组DNA片段化。(2)scDNA与单条形码珠液滴配对和融合:液滴融合装置的三个入口产生含有单条形码珠和末端修复/连接试剂的液滴,两个侧入口用于scDNA液滴的再注入和间隔。(3)scDNA连接和条形码:将融合的液滴收集到一个试管中并暴露在紫外线下。条形码寡核苷酸因光可裂解连接体从条形码珠中释放出来,并通过液滴中的连接反应附加到片段gDNA上,完成scDNA条形码编码。条形码完成后,液滴打破。(4)基于液滴的亚硫酸盐转化:与在试管中进行大量转化相比,在液滴中进行亚硫酸盐转化可将文库浓度提高9倍。使用亚硫酸盐液滴装置生成含有条形码DNA和亚硫酸盐的液滴。液滴经孵育后进行亚硫酸盐转化。然后破碎液滴,汇集DNA。(5)随机引物和indexing PCR:进行基于随机引物和indexing PCR的扩增,生成用于测序的i5/i7索引文库。

图1 测序文库生成流程

图2 Drop-BS操作示意图
Drop-BS性能表征
接着,研究人员进行了物种混合实验,以评估Drop-BS生成单细胞甲基组数据的纯度。将GM12878细胞核(人细胞系)和小鼠脑细胞核以1:1比例混合,制备约1000个细胞的单细胞亚硫酸盐测序文库。经过细胞相关条形码的筛选,结果显示纯度大于90%,表明Drop-BS平台有效限制了液滴间串扰,并产生了高纯度单细胞数据集。
然后使用三种不同类型的细胞系以及这三种细胞系等量混合物制备了Drop-BS文库。随后,对混合细胞的甲基组数据进行UMAP和卢万聚类分析,得到了三个聚类。结果显示UMAP聚类是由于三种细胞类型的mCG水平不同,而不是由于每个细胞独特读数数量不同。然而,单个细胞中唯一读数数量的不均衡造成聚类内部的分散,当各种细胞类型相似时,可能会降低分辨率。Drop-BS数据所反映的每种细胞类型的平均全局mCG水平与之前通过批量检测报告的值相似。聚类合并单细胞数据与单独分析细胞系的合并单细胞数据和以前发表的细胞系甲基组学数据具有高相关性。

图3 利用Drop-BS识别包含三种细胞系混合样本中的各细胞类型
利用Drop-BS进行脑样本分析
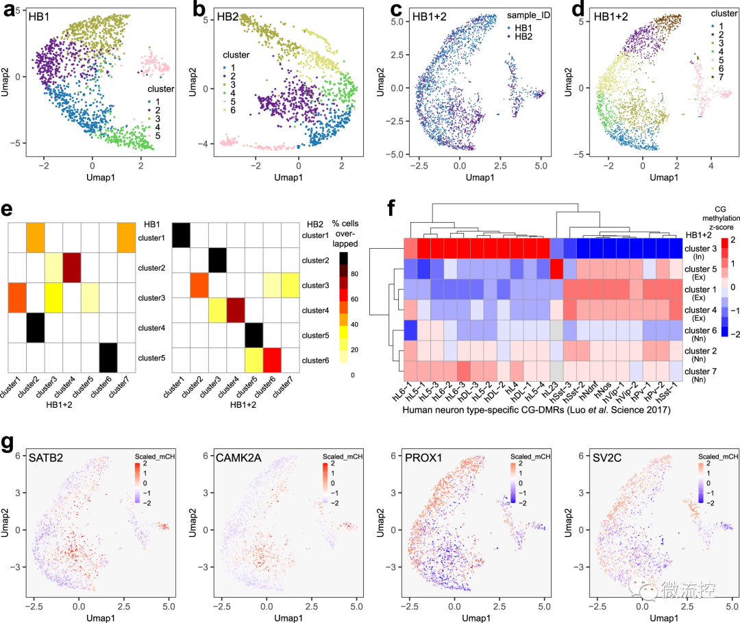
将Drop-BS技术用于研究小鼠和人类前额叶皮层(PFC)样本。研究表明,小鼠和人类前额叶皮层的CG和CH甲基化水平与之前发表的数据相当,小鼠和人类PFCs的mCG/CG平均值分别为71.73%和76.12%,mCH/CH平均值分别为1.85%和2.71%,大脑样本中的mCH含量较高,此外,TSS附近有明显低甲基化区域,整个基因组的甲基化水平高于相邻基因间区域。根据单细胞在全基因组100 kb箱上CH甲基化水平,进一步对单细胞甲基组进行卢万聚类分析。在小鼠PFC样本中,发现神经元特异性CG-DMRs是指特定细胞类型中CG甲基化水平低于其他细胞类型的区域。接着对人脑样本进行分析。显示对Drop-BS大脑数据进行UMAP聚类得到一致结果。根据合并聚类的人类神经元特异性CG-DMRs6的CG甲基化分数,确定聚类3为抑制性神经元,聚类1、4、5为兴奋性神经元,聚类2、6、7为非神经元细胞。在全基因组水平和集群的各种功能元件中检测mCH水平,发现全基因组水平和功能元件上都观察到集群的mCH水平差异。

图4 基于脑组织中单细胞CH甲基化的Drop-BS用于区分细胞类型
综上所述,研究人员开发的基于液滴的单细胞亚硫酸盐测序平台(Drop-BS)利用液滴微流控技术优势,其液滴生成和融合速度可达每秒数百至数千,数百万个液滴可在数小时内处理完毕。这种速度在两天内可生成多达10000个单细胞亚硫酸盐测序文库。并且,基于液滴的亚硫酸盐转化率高达99.0%。此外,Drop-BS数据在细胞系(n=5741个细胞)和脑样本(n=3936个细胞)中的平均映射效率分别为72%和63%。总之,该技术为利用组织样本研究单细胞甲基化组学提供了一种高通量、可扩展的方法。
审核编辑:刘清
上一篇:嵌入式系统中如何选择RTC电池?
下一篇:如何权衡可靠性和SSD使用寿命?