时间:2023-07-17 11:04
人气:
作者:admin
OTG 是“On The Go”的英文缩写,可以理解为“安上即可用”。USB 传输是主从结构,一切 USB 传输都由 Host 发起。
在开发板上可以插入 U 盘,这时开发板作为 USB Host。
开发板要跟 PC 通信,开发板就要作为 USB Device。
开发板要作为 USB Host、USB Device 两种角色,可以使用 OTG 插口:它可以根据硬件电路自动识别自己的角色,切换为 USB Host
或 USB Deivce。
OTG 插口有多种形态,常用的有 Micro USB、Type C,如下:
1.1 Micro USB
对于 Micro USB 插座,它有 5 条引脚:

开发板作为 USB Device 时,跟 PC 上的 USB 相连,PC 的 USB 接口只有 VBUS、DM、DP、GND,所以开发板的 ID
引脚跟 PC 的 USB 口并无连接,它被板子上的上拉电阻拉高。
开发板作为 USB Host 时,需要接入一个“OTG 转换器”,再连接 U 盘。
OTG 转换器的内部电路很简单,就是把 ID 引脚拉低:

这个转换器插入开发板的 OTG 口之后,OTG 口上的 ID 引脚就被拉低,软件把开发板转换为 USB Host。
1.2 Type C
Type C 插座里面有两组完全一样的信号,Type C 数据线无论正插、反插。
Type C 插座有如下信号,在 USB2.0 协议里我们只关心红框里的信号:

开发板作为 USB Device 时,跟 PC 上的 USB 相连,PC 的 USB 接口只有 VBUS、DM、DP、GND,所以开发板的
CC1、CC2 引脚跟 PC 的 USB 口并无连接,它被板子上的上拉电阻拉高。
开发板作为 USB Host 时,需要接入一个“OTG 转换器”。
如果不考虑兼容 USB 3.0 协议,上述转换器的电路图很简单,把 Type C 插头里面的 CC 引脚连接 5.1K 欧姆电阻到 GND
即可。如下图所示:

开发板上的 OTG 接口需要实现两个功能:
检测 ID 引脚(使用 Type C 接口的话是 CC1、CC2 引脚),引入主控芯片:软件根据它设置 USB 控制器的角色(Host 或
Device)
根据 ID 引脚(或者 CC1、CC2)决定 VBUS 是否输出电源:硬件电路自动实现,或者加入专用芯片
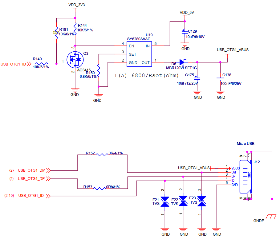
2.1 Micro USB
当 USB_OTG1_ID 高电平时,说明 ID 引脚被板子的上拉电阻拉高,没有被拉低。这时候 AO3416 导通,EN 引脚不使能。这样
SY6280AAAC 就不会对外供电,USB_OTG1_VBUS 就没有电压。
当 USB_OTG1_ID 低电平时,说明 ID 引脚被拉低,这时候 AO3416 截至,EN 引脚使能,SY6280AAAC
对外供电,USB_OTG1_VBUS 有电压,开发板作为 USB Host 对外供电。

2.2 Type C
如果不考虑兼容 USB 3.0 协议,可以使用如下精简电路:CC1、CC2 作为 ID 引脚。原理和上图类似。

如果要兼容 USB 3.0 协议,则需要加入专用的芯片,专用芯片检测到 CC1、CC2 状态后,发中断给主控,并通过 I2C
将信息报给主控,主控再控制供电引脚:
