时间:2021-12-24 15:36
人气:
作者:admin
iMX8MMini开发板参数:
CPU:NXP i.MX8M Mini
主频:1.8GHz
架构:四核Cortex-A53,单核Cortex-M4
PMIC:PCA9450A电源管理 PCA9450A电源管理, NXP全新研制配套iMX.8M的电源管理芯片,有六个降压稳压器、五个线性稳压器和一个负载开关,为整个系统的稳定运行提供了更可靠的保证。
内存:2G DDR4
存储:8G EMMC
工作电压:5V
系统支持:Android9.0系统; Linux4.14.78 + Qt 5.10.1 系统
引角扩展:引出脚多达192个,满足用户各类扩展需求
工业级运行温度:-20℃到+80 ℃
UART:1路232串口
POWER:直流电源输入接口,12V5A电源输入
TTL-UART:1路
SWITCH:电源开关
232-UART:1路
PDM接口:8路, 最大支持4线8通道 (2mm间距10PIN插座引出)
SAI:支持5路SAI接口(2mm间距26PIN插座引出)
DIP SWITCH:1个10位拨码开关
MIC:支持MIC输入
Ethernet:1 路千兆工业级以太网,RJ45 接口
PHONE:支持耳机输出
USB HOST:2路USB2.0,带有集成PHY
RS485:1路
WIFI/BT:支持
CAN:1路
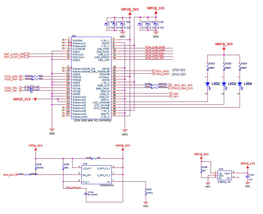
MINI PCIE:可外接mini PCIE接口的4G模块,具备PCIE2.0单通道
Speaker:2路
4G模块:支持(选配模块,需要请联系客服)
SDIO/GPIO接口:20PIN
USB OTG 1路标准micro USB插座,USB2.0 OTG
JTAG接口:1路(2mm间距20PIN插座引出)
CAMERA接口:1个MIPI CSI(4通道),带PHY
GPIO接口:20PIN(2mm间距20PIN插座引出)
MIPI-DSI:1路 4通道
TF Card:1个
SIM Card:1个
RTC:实时时钟
按键:5个
I2C:2路(2mm间距26PIN插座引出)

硬件接口原理分析:
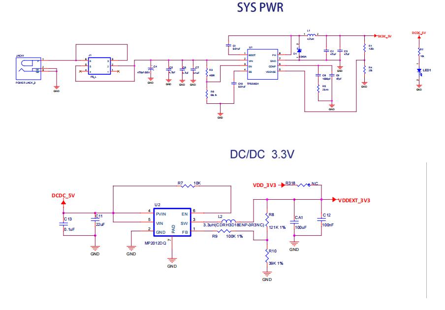
1.底板电源
底板电源为直流 12V,由 DC-005 插座插入。然后该 12v 会由 TPS54331 转成 5v,MP2012DQ 会将 5v 会 转成 3.3V,给底板电路供电。
开发板供电原理如下图所示:


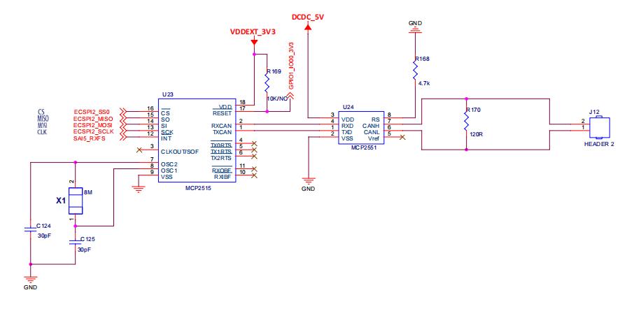
2.CAN 接口电路
开发板 CAN 控制器为 MCP2515,CAN 驱动器为 MCP2551。MCP2515 能够发送和接收标准数据帧以及扩 展数据帧,并具有接收过滤和信息管理的功能。MPU 通过 SPI 引脚与 MCP2515 连接,最高数据传输速率可达 1Mbps。MPU 可以通过MCP2515 与 CAN 总线上的其他 MPU 进行通信。MCP2515 内含 3 个 14 字节的发送 缓冲器,2 个 14 字节的接收缓冲级设定等特性。这些特点使得 MPU 对于 CAN 总线的操作变得非常简单。
MCP2551 是一个可容错的高速 CAN 器件,可作为 CAN 协议控制器和物理总线接口。MCP2551 可为 CAN 协 议控制器提供差分收发能力,它完全符合 ISO-11898 标准,包括能满足 24V 电压要求。它的工作速率高达 1 Mb/s。


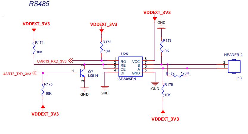
3.485 接口电路
i.MX8MM 开发板板载了一路 RS485 接口,原理图如下图所示:


4.GPIO 接口电路
gpio 接口使用的电路使用的是 20pin 间距为 2.0mm 的牛角座接口,原理图如下图所示:


5.SDIO/GPIO 接口电路
SDIO/GPIO 接口电路使用的是 20pin 间距为 2.0mm 的牛角座接口,原理图如下图所示:


6.PDM 电路
PDM 是一种在多种应用(如移动电话)中将麦克风传输到处理器的方式。底板上采用 10pin 的插座(J18)将 PDM 引出,原理图如下图所示:


7.SAI 接口电路
底板将 SAI1 接口以 26pin 插座引出(J19),用户可以使用开发音频功能。原理图如下图所示:


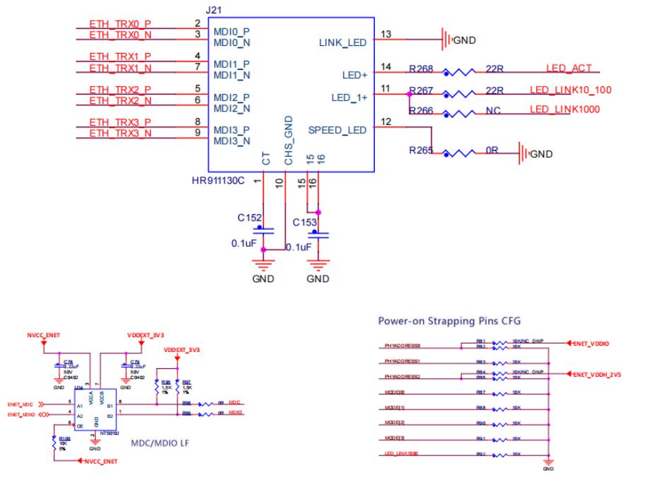
8.千兆以太网
底板提供一路千兆以太网接口,使用 RGMII 接口形式与 PHY 芯片 AR8031 相连,由 RJ45 插座引出, 插座型号为 HR911130A,内置隔离变压器。原理图如下图所示:




9.4G 模块电路
开发板板载 4G 模块,使用 usb 通信。




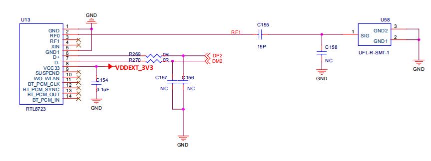
10.Wifi 蓝牙电路
i.MX8MM 开发板板载 Wifi&Bluetooth 一体模块 U13,主控芯片型号为 RTL8723 。接口为 USB2.0,支持 IEEE 802.11 b/g/n 2.4GHz WiFi 以及 Bluetooth v2.1+EDR/Bluetooth 3.0/4.0。底板上使用了一根 2.4G 天线,其中 U58 为天线,为了得到更好的信号强度,建议使用时接上天线。


11.MIPI-DSI 接口电路
i.MX8M Mini 处理器的 MIPI_DSI 最高分辨率可达 WQHD(1920x1080p60,24bpp),支持 1,2,3 或 4 个数据通道。 i.MX8MM 将 4 通道的 MIPI_DSI 通过 30pin 0.5mm 间距的 FPC 座引出(J9)。可连接迅为的 7 寸 mipi 显示屏。


