时间:2022-05-30 11:26
人气:
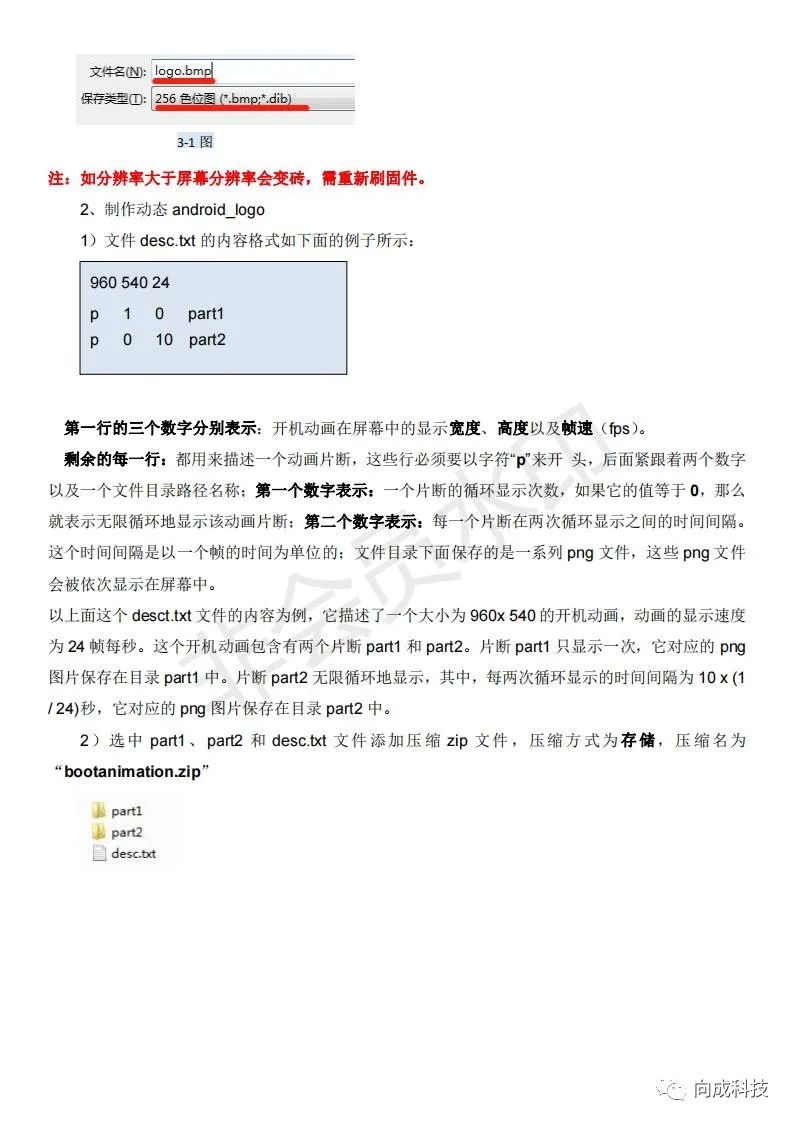
作者:admin
我们在售后服务和客户支持过程中,发现客户对我们的系统使用比较陌生,特别是一些比较好的功能我们系统已经集成了,但是客户还是在自己摸索和开发,像怎么打开OTG,设置双网共存,设置MAC地址,开机启动APP,更新包的使用,制作开机LOGO,应用安装和卸载,查看系统信息命令等等。为了提高客户开发效率,节省客户开发时间,实现以客户为中心的理念,我们组织研发同事,针对我们向成电子的主板,22年4月以后的固件系统做了这个专门的介绍。希望对大家有用,欢迎收藏点赞。需要详细文档请联系相关销售或者致电13302252203.
























