全球最实用的IT互联网信息网站!

AI人工智能P2P分享&下载搜索网页发布信息网站地图

当前位置:诺佳网 > 电子/半导体 > 嵌入式技术 >

EtherCAT运动控制卡的硬件接线与C#的硬件外设读写

时间:2021-11-08 16:26

人气:

作者:admin

导读:EtherCAT运动控制卡进行硬件接线与C#的硬件外设读写与回零运动...

今天,正运动技术为大家分享一下《EtherCAT运动控制卡的硬件接线与C#的硬件外设读写与回零运动》。在正式学习之前,我们先了解一下正运动技术的运动控制卡ECI2618和ECI2828。这两款产品分别是6轴,8轴运动控制卡。

2.png

ECI2618支持6轴脉冲输入与编码器反馈,板载24点输入,16点输出,2AD,2DA,支持手轮接口,其中特定输出口支持高速PWM控制。

3.png

ECI2828支持8轴总线型输入与编码器反馈,板载24点输入,16点输出,2路AD,2路DA,支持手轮接口,其中特定输出口支持高速PWM控制。

ECI2618,ECI2828均使用同一套API函数,均支持C、C++、C#、LabVIEWPython、Delphi等开发语言,支持VC6.0、VB6.0、Qt、.Net等平台,支持Windows、Linux、WinCE、iMac操作系统

接下来,进入正题。本节我们主要讲EtherCAT运动控制卡之ECI2820如何使用C#进行回零运动以及控制器外设信息读写功能。

一 ECI2828运动控制卡硬件介绍

ECI2828系列控制卡支持多达16轴直线插补、任意圆弧插补、空间圆弧、螺旋插补、电子凸轮、电子齿轮、同步跟随、虚拟轴、机械手指令等;采用优化的网络通讯协议可以实现实时的运动控制。

ECI2828系列运动控制卡支持以太网,232 通讯接口和电脑相连,接收电脑的指令运行,可以通过EtherCAT总线和CAN总线去连接各个扩展模块,从而扩展输入输出点数或运动轴。

ECI2828系列运动控制卡的应用程序可以使用 VC,VB,VS,C++,C#等软件来开发,程序运行时需要动态库 zmotion.dll。调试时可以把ZDevelop软件同时连接到控制器,从而方便调试、方便观察。

4.png

ECI2828系列运动控制卡可搭配ZCAN扩展模块通过CAN总线协议的使用的CAN总线远程扩展模块。当IO、AIO、轴等资源不够的时候,可增加ZCAN扩展模块使用,以扩展IO端口、AIO端口、轴接口数量。以下是几种扩展板的接口示意图。

5.png

6.png

二C#语言进行运动控制开发

1.新建MFC项目并添加函数库

(1)在VS2015菜单“文件”→“新建”→ “项目” ,启动创建项目向导。

7.png

(2)选择开发语言为“Visual C#”和.NET Framework 4以及Windows 窗体应用程序。

8.png

(3)找到厂家提供的光盘资料里面的C#函数库,路径如下(64位库为例):

A、进入厂商提供的光盘资料找到“8.PC函数”文件夹,并点击进入。

9.png

B、选择“函数库2.1”文件夹。

C、选择“Windows平台”文件夹。

D、根据需要选择对应的函数库这里选择64位库。

E、解压C#的压缩包,里面有C#对应的函数库。

10.png

F、函数库具体路径如下。

11.png

(4)将厂商提供的C#的库文件以及相关文件复制到新建的项目中。

A、将zmcaux.cs文件复制到新建的项目里面中。

12.png

B、将zaux.dll和zmotion.dll文件放入bin\debug文件夹中。

13.png

(5)用vs打开新建的项目文件,在右边的解决方案资源管理器中点击显示所有,然后鼠标右键点击zmcaux.cs文件,点击包括在项目中。

14.png

(6)双击Form1.cs里面的Form1,出现代码编辑界面,在文件开头写入 using cszmcaux,并声明控制器句柄g_handle。

15.png

至此项目新建完成,可进行C#项目开发。

2.查看PC函数手册

A、PC函数手册也在光盘资料里面,具体路径如下:“光盘资料\8.PC函数\函数库2.1\ZMotion函数库编程手册 V2.1.pdf”。

16.png

B、PC编程,一般如果网口对控制器和工控机进行链接。网口链接函数接口是ZAux_OpenEth();如果链接成功,该接口会返回一个链接句柄。通过操作这个链接句柄可以实现对控制器的控制。

17.png

18.png

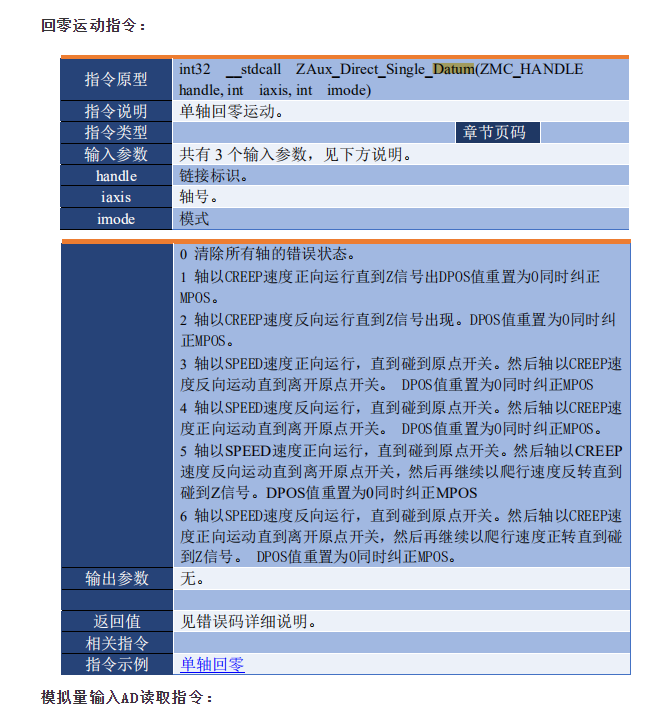
C、使用回零运动相关的指令操作链接句柄“g_handle”,对控制器进行回零运动控制以及各类外设接口的读取,回零运动相关的指令如下。

19.png

20.png

21.png

3.C#进行回零运动开发

(1)回零运动控制人机交互界面如下。

22.png

(2)例程简易流程图。

23.png

(3)在Form1的构造函数中调用接口ZAux_OpenEth(),使在系统初始化的时候自动链接控制器。

public Form1()

{

InitializeComponent();

//链接控制器

zmcaux.ZAux_OpenEth("192.168.0.11", out g_handle);

if (g_handle != (IntPtr)0)

{

MessageBox.Show("控制器链接成功!", "提示");

timer1.Enabled = true;

}

else

{

MessageBox.Show("控制器链接失败,请检测IP地址!", "警告");

}

}

(4)通过定时器更新控制器轴状态:当前坐标、外设信息等等。

//定时器

private void timer1_Tick(object sender, EventArgs e)

{

int[] runstate = new int[4];

float[] curpos = new float[4];

float adValue = 0;

float daValue = 0;

int axisstate = 0;

int canstatus = 0;

for (int i = 0; i<4; i++)

{

//获取轴运动状态以及当前位置

zmcaux.ZAux_Direct_GetIfIdle(g_handle, i, ref runstate[i]);

zmcaux.ZAux_Direct_GetDpos(g_handle, i, ref curpos[i]);

}

canstatus = CanioStatus();

if (canstatus == 0)

label_CanStatus.Text = "can扩展板状态:断开 ";

else

label_CanStatus.Text = "can扩展板状态:正常 ";

label_X.Text = "X " + Convert.ToString(runstate[0] == 0 ? " 运行中 " : " 停止中 ") + curpos[0];

label_Y.Text = "Y " + Convert.ToString(runstate[1] == 0 ? " 运行中 " : " 停止中 ") + curpos[1];

label_Z.Text = "Z " + Convert.ToString(runstate[2] == 0 ? " 运行中 " : " 停止中 ") + curpos[2];

label_R.Text = "R " + Convert.ToString(runstate[3] == 0 ? " 运行中 " : " 停止中 ") + curpos[3];

//扫描模拟量大小

zmcaux.ZAux_Direct_GetAD(g_handle, Convert.ToInt32(textBox_AD.Text), ref adValue);

zmcaux.ZAux_Direct_GetDA(g_handle, Convert.ToInt32(textBox_DA.Text), ref daValue);

label_AD.Text = "AD大小:" + Convert.ToString(adValue);

label_DA.Text = "DA大小:" + Convert.ToString(daValue);

//扫描轴状态

zmcaux.ZAux_Direct_GetAxisStatus(g_handle, nAxis, ref axisstate);

if (axisstate == 0)

{

label_AxisStatus.Text = "轴状态:正 常";

}

else if (((axisstate >> 4) & 1) == 1)

{

label_AxisStatus.Text = "轴状态:正向硬限位报警!";

}

else if (((axisstate >> 5) & 1) == 1)

{

label_AxisStatus.Text = "轴状态:负向硬限位报警!";

}

else if (((axisstate >> 22) & 1) == 1)

{

label_AxisStatus.Text = "轴状态:伺服报警!";

}

}

(5)通过回零按钮的事件处理函数来设置轴参数并开始运动。

//回零运动

private void button_home_Click(object sender, EventArgs e)

{

if (g_handle == (IntPtr)0)

{

MessageBox.Show("未链接到控制器!", "提示");

}

else

{

//设置轴参数

zmcaux.ZAux_Direct_SetAtype(g_handle, nAxis, 7); //可以用于Z相回零

zmcaux.ZAux_Direct_SetUnits(g_handle, nAxis, Convert.ToSingle(TextBox_units.Text));

zmcaux.ZAux_Direct_SetLspeed(g_handle, nAxis, Convert.ToSingle(TextBox_lspeed.Text));

zmcaux.ZAux_Direct_SetSpeed(g_handle, nAxis, Convert.ToSingle(TextBox_speed.Text));

zmcaux.ZAux_Direct_SetAccel(g_handle, nAxis, Convert.ToSingle(TextBox_accel.Text));

zmcaux.ZAux_Direct_SetDecel(g_handle, nAxis, Convert.ToSingle(TextBox_decel.Text));

zmcaux.ZAux_Direct_SetCreep(g_handle, nAxis, Convert.ToSingle(TextBox_creep.Text));

zmcaux.ZAux_Direct_SetDatumIn(g_handle, nAxis, Convert.ToInt32(TextBox_homeio.Text)); //配置原点信号。ECI系列默认ON时信号有效,常开传感器需要反转输入口为OFF

zmcaux.ZAux_Direct_Single_Datum(g_handle, nAxis, home_mode);

}

}

(6)通过停止按钮的事件处理函数来停止插补运动。

//停止运动

private void Stop_Click(object sender, EventArgs e)

{

if (g_handle == (IntPtr)0)

{

MessageBox.Show("未链接到控制器!", "提示");

}

else

{

zmcaux.ZAux_Direct_Single_Cancel(g_handle, nAxis, 2);

}

}

(7)通过参数设置按钮的事件处理函数来设置外设参数以及轴参数运动。

//参数设置

private void button_Para_Click(object sender, EventArgs e)

{

//设置参数

zmcaux.ZAux_Direct_SetDA(g_handle,Convert.ToInt32(textBox_DA.Text),(float)Convert.ToDouble(textBox_DaValue.Text));

zmcaux.ZAux_Direct_SetFwdIn(g_handle,nAxis,Convert.ToInt32(textBox_Fwd.Text));

zmcaux.ZAux_Direct_SetRevIn(g_handle,nAxis,Convert.ToInt32(textBox_Rev.Text));

//设置轴参数

zmcaux.ZAux_Direct_SetAtype(g_handle, nAxis, 7); //可以用于Z相回零

zmcaux.ZAux_Direct_SetUnits(g_handle,nAxis,Convert.ToSingle(TextBox_units.Text));

zmcaux.ZAux_Direct_SetLspeed(g_handle,nAxis,Convert.ToSingle(TextBox_lspeed.Text));

zmcaux.ZAux_Direct_SetSpeed(g_handle,nAxis,Convert.ToSingle(TextBox_speed.Text));

zmcaux.ZAux_Direct_SetAccel(g_handle,nAxis,Convert.ToSingle(TextBox_accel.Text));

zmcaux.ZAux_Direct_SetDecel(g_handle,nAxis,Convert.ToSingle(TextBox_decel.Text));

zmcaux.ZAux_Direct_SetCreep(g_handle,nAxis,Convert.ToSingle(TextBox_creep.Text));

zmcaux.ZAux_Direct_SetDatumIn(g_handle,nAxis,Convert.ToInt32(TextBox_homeio.Text)); //配置原点信号。ECI系列默认ON时信号有效,常开传感器需要反转输入口为OFF

}

4.调试与监控

编译运行例程,同时连接ZDevelop软件进行调试,对运动控制的轴参数和运动情况进行监控。

(1)连接ZDevelop软件,并点击“视图”→“示波器”打开示波器对轴运动情况进行监控。

25.png

(2)运行上位机软件进行调试监控。

26.png

(3)Zdevelop连接扩展板状态显示。

27.png

本次,正运动技术EtherCAT运动控制卡的硬件接线与C#的硬件外设读写与回零运动,就分享到这里。

更多精彩内容请关注“正运动小助手”公众号,需要相关开发环境与例程代码,请咨询正运动技术销售工程师

本文由正运动技术原创,欢迎大家转载,共同学习,一起提高中国智能制造水平。文章版权归正运动技术所有,如有转载请注明文章来源。

温馨提示:以上内容整理于网络,仅供参考,如果对您有帮助,留下您的阅读感言吧!
相关阅读
本类排行
相关标签
本类推荐

CPU | 内存 | 硬盘 | 显卡 | 显示器 | 主板 | 电源 | 键鼠 | 网站地图

Copyright © 2025-2035 诺佳网 版权所有 备案号:赣ICP备2025066733号
本站资料均来源互联网收集整理,作品版权归作者所有,如果侵犯了您的版权,请跟我们联系。

关注微信