时间:2023-06-09 16:37
人气:
作者:admin
LabVIEW™是一种图形编程工具,用于生产和实验室环境,用于收集数据并提供控制信号,以监视和控制其监视的环境。DS3900为RS-232转2线接口,设计用于在PC串行端口和任何2线器件之间提供硬件/固件接口。
本 应用 简报 介绍 了 如何 使用 LabVIEW 通过 PC 串 口 来 控制 2 线 接口。本文以DS1086的接口为例。该 简报 还 介绍 了 如何 配置 LabVIEW 图形 用户 界面 (GUI) 以 与 DS3900 串 口 适配器 通信。举例说明如何操作DS1086低EMI经济振荡器中的寄存器设置™.提供了如何与DS1086通信的详细信息的流程图。
DS3900串口转2线适配器不打算销售,但Dallas Semiconductor为支持DS2等1086线器件而提供的开发套件除外。虽然 本 应用 笔记 是 为 DS1086 编写 的, 但 可 用于 开发 基于 LabVIEW 的 接口, 连接 任何 达拉斯 或 Maxim 2 线 线 器件。
介绍
LabVIEW 是 一个 图形 化 编 程 工具, 用于 在 实验 室 中 与 硬件 和 实验 室 连接 设备。图形化LabVIEW程序 取代 了 传统 代码, 可 缩短 开发 时间, 缩短 时间 使用称为虚拟仪器 (VI) 的预制模块。LabVIEW 具有 串行 VI, 可 与 语音 通信 电脑上的串行端口。这些串行VI可用于使用DS2与3900线器件通信,DS2接受来自串行端口的数据和命令,并将信息转换为<>线协议。
本 应用 笔记 提供 了 一个 示例, 说明 了 LabVIEW 如何 用于 与 2 线 线 通信 设备。LabVIEW 示例 VI 可 从 达拉斯 半导体 FTP 站点 下载。这 运行LabVIEW示例VI需要LabVIEW软件包。
硬件要求
使用 LabVIEW 示例 VI 所需 的 唯一 硬件 是 DS3900。虽然,如果客户 应用板具有2线通信方式,不需要DS3900,但LabVIEW示例 VI可能需要修改。
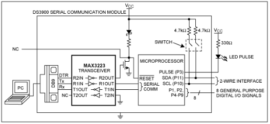
DS3900提供了一种使用PC串行端口进行2线通信的方法。DS3900利用MAX3223 RS232收发器将串口信号电平从±12V转换为电压电平,从而将串行端口信号电平转换为 微处理器。然后,微处理器能够使用其通用与PC通信 异步接收器发射器 (UART)。DS3900的功能框图如图1所示。

图1.功能图。
2线协议
LabVIEW 示例 VI (communicate_2wire.vi) 使用 DS3900 2 线 通过 串 口 进行 通信 命令。写入设备时,需要发送以下命令:启动、控制、寄存器 地址、数据和停止。从设备读取时,需要发送以下命令:启动、控制、 寄存器地址、开始(重复)、控制、数据和停止。所有命令均为十六进制。参见DS1086 2线示例部分。
DS1086 2线示例
DS1086为可编程频率合成器,具有2线接口。字节示例 DS2在1086线通信期间发送和接收如表1和表2所示。在此示例中, VI将写入和读取F0h以在DS02中寄存1086h。虽然DS1086用于此应用 请注意, 任何 2 线 设备 都 可 与 LabVIEW 示例 VI 配合 使用。
每个 2 线命令由两个字节组成。每个命令中的第一个字节确定操作的类型 要执行。除启动和停止命令外,第二个字节将有所不同。第二个控制字节 由设备标识符、设备地址和 R/W 位组成。当 R/W 位设置为 0 时,数据将写入 设备。要从设备读取数据,第一个控制命令中的 R/W 位应设置为 0,R/W 位应设置为 1 在第二个控制命令应设置为 <>。第二个寄存器地址字节是寄存器,即 正在写入或读取,要发送或接收的数据位于第二个数据字节中。将每个命令发送到 设备,接收一个或多个应答字节。
| 命令 | 1圣字节已发送 | 2德·字节已发送 | 1圣字节已接收 | 笔记 |
| 开始 | 0xA0 | 0x00 |
0xB0 |
2线启动 |
| 控制 | 0xA1 | 0xB0 |
0xB1 |
设备标识符 = 1011,设备地址 = 000, R/W = 0 |
|
寄存器 地址 |
0xA1 | 0x02 |
0xB1 |
发送寄存器地址 (0x02) |
| 数据 | 0xA1 | 0xF0 |
0xB1 |
发送数据写入 (0xF0) |
| 停 | 0xA3 | 0x00 |
0xB3 |
2线挡块 |
| 命令 | 1圣字节已发送 | 2德·字节已发送 | 1圣字节已接收 | 2德·字节已接收 | 笔记 |
| 开始 | 0xA0 | 0x00 |
0xB0 |
2线启动 | |
| 控制 | 0xA1 | 0xB0 |
0xB1 |
设备标识符 = 1011,设备地址 = 000, R/W = 0 |
|
|
寄存器 地址 |
0xA1 | 0x02 |
0xB1 |
发送寄存器地址 (0x02) | |
|
重复 启动 |
0xA0 | 0x00 |
0xB0 |
2线启动 | |
| 控制 | 0xA1 | 0xB0 |
0xB1 |
设备标识符 = 1011,设备地址 = 000, R/W = 1 |
|
| 数据 | 0xA2 | 0x00 |
0xF1 |
0xB2 |
发送数据写入 (0xF0) |
| 停 | 0xA3 | 0x00 |
0xB3 |
2线挡块 |
以下 硬件 组 件 用于 通过 LabVIEW VI 与 DS1086 通信: PC 一个串行端口、DS3900和一个DS1086。图2所示为如何将DS1086连接至DS3900。

图2.典型工作电路。
LabVIEW
LabVIEW 程序 (communicate_2wire.vi) 允许 用户 输入 串 口 设置 并 读取 或 写入 2 线 设备 的 内容。
communicate_2wire.vi 执行以下操作(另请参阅图 3):
提示用户输入串行端口设置
配置串行端口
确定是通过用户输入读取还是写入寄存器
写入或读取用户输入的寄存器
返回确认字节
在读取期间返回寄存器中的值

图3.Communicate_2wire.vi 流程图。
要使用 LabVIEW 程序:
从Maxim的FTP站点下载2wire.zip
解压缩文件并双击 communicate_2wire.vi
输入串行端口设置并单击继续(请参阅图 4)
输入寄存器(见图5)
输入数据(如果写入)
点击运行
完成运行程序后单击停止并关闭应用程序

图4.进入串行端口设置前面板。

图5.Communicate_2wire.vi 前面板。
VI的内部结构遵循如下所示的顺序(图3中也显示了更详细的信息)。 首先,VI读取用户提供的串口设置,并在正面显示所选设置 面板。图 6 显示 了 LabVIEW VI 图 中 配置 串 口 设置 的 部分。

图6.输入串行端口信息。
当单击RUN按钮时,程序通过串行端口发送在前面板上输入的数据 到DS3900,最后到2线器件。如果用户选择写入数据,则写入循环完成(请参阅 图7)。

图7.串行写入。
在图 7 和图 8 中,启动命令已经完成。接下来,将控制命令发送到 返回DS3900和应答字节。应答字节始终在命令字节 送。数据命令完成后,将发送停止命令。
如果用户选择读取数据,则读取循环将完成(参见图 8)。

图8.串行读取。
写入或读取完成后,程序等待用户写入或读取另一个寄存器或停止 程序。如果单击STOP按钮,即使程序未完成写入2- 电线装置。
结论
本 应用 说明 介绍 了 如何 使用 LabVIEW VI 与 2 线 设备 通信。有很多 使用 LabVIEW 2 线 程序 的 优势。LabVIEW 程序 有助 于 减少 开发 过程 时间有两种方式:无需编写软件,除DS3900外无需其他硬件 需要。LabVIEW 还 可 通过 将 LabVIEW 与 GPIB 连接 来 自动 化 设备 测试 设备。
审核编辑:郭婷