在所有的电子系统中,电池系统无疑是大家都密切关注的。电池系统包括可充电电池本身
锂离子电池以及
电池管理系统。电池管理系统之下分了很多子系统,电池管理系统既要能够大幅度提高电池的使用率,也要对电池的安全性负责。
在电池管理芯片细分领域里,有电池计量芯片,电池安全芯片以及充电管理芯片三大类。电池计量芯片采集电池信息并计算电量,它可以测量和报告有关电池组的许多关键方面,如电压、温度、充/放电电流和剩余容量预测,这类芯片与电池保护 IC 可以分立,也可以集成。
BMS计量芯片的关键之处
对于计量系统来说,硬件、
算法、固件三大核心缺一不可。算法用于对电池建模,目前常用的算法包括电压查表法、库仑计数法、CEDV算法、阻抗跟踪算法、DVC算法。固件则把算法通过变成实现,计算输出容量信息。
计量系统的输入是电池电压、
电流和温度,然后通过对电池建模来计算输出容量信息,在算法与固件之前,硬件是最基础的前提,没有性能优异的硬件来实现
高精度采样以及低功耗的运行,准确的计量也就无从谈起。

(计量芯片测量和建模过程,
TI)
为了计算基本的电池组信息,计量系统需要测量充放电进程、电池组电压和温度。以纯库仑计数的计量系统为例,在这种主要依赖充放电集成来确定充电状态的系统种,
模数转换器的分辨率和精度至关重要。使用这种类型的计量芯片,
转换器必须整合所有充放电活动,包括当系统处于睡眠、待机或关闭状态时发生的活动。如果系统关闭和放电频率很小,并且计量芯片没有精确集成低放电水平的范围,那么随着时间的推移,可能会出现显著的流量误差。因此有着高鲁棒性和高分辨率的器件才能在整个流程中确保可靠性和准确度。
我们知道在BMS类芯片里,长久以来都是欧美企业占据上风,计量芯片市场格局里也大致如此,在动力电池领域芯片国产厂商仍在初步布局阶段,但在
消费电子领域国产化替代发展得非常快。
欧美主要厂商BMS计量芯片
ADI:20位
ADC计量的车规级芯片
ADI的计量芯片采用无缝的独特检测技术,具有出色的精度,不考虑
Maxim的产品序列一共有15个料号,其中有1个车规级。高端
电流检测支持下游故障检测并避免接地干扰。
模拟积分器对电荷直接进行数字化,从而消除
放大器偏移,使增益误差最小,总电荷精度更高。一些型号还提供电池电压和温度,而另一些型号则集成检测
电阻,使器件数量最少并进一步提高精度。

(车规级计量芯片LTC2949,ADI)
车规级应用上计量芯片,
高压、高精度、低功耗特性缺一不可。在车规级BMS计量芯片上ADI的LTC2949能够做到<1μV 失调电压的20位电流测量,电流和电压精度0.3%,电能和电量精度1%。在ADC上深厚的技术积累,芯片所使用的低偏置ΔΣ ADC可确保以微小的功率损耗精确测量电压和电流,并对电池组所传递或接收的电量和电能进行无损跟踪。
在非车规级的计量芯片上,器件多配置14或16位ADC进行测量,16位的预发布料号LTC2959有1%的电压、电流和充电精度,对于功耗把控得更严格,有着 <1.0μA的超低功耗。
TI:品类俱全的计量芯片系列
TI的计量芯片共113种料号,以新发布的料号BQ27Z746为例,使用具有连续采样功能的积分转换器进行测量,针对库仑计数进行了优化,具有优于3-nVh的分辨率和小于 1-µV的偏移测量误差,而且TI专利的Imp
edance Tr
ack技术能够对电池放电曲线进行准确建模。在非车规应用上的计量芯片TI对于功耗把控得同样很严格,BQ27Z746在关断模式下有着 <0.2μA超低功耗。

(BQ系列,TI)
在车规级应用上,BQ34210-Q1的电流和电压精度位0.3%,同样极为精准。电量监测功能使用电压、电流和温度数据以及补偿放电结束电压(CEDV)技术来提供荷电状态和运行状况数据以预测电池情况,同时还能自动调整老化、温度和速率对电池的影响。
动力电池和储能电池领域所用电池组通常为多串电池组,由多颗电芯串并联组成,远多于消费电池等其他领域,技术门槛更高,被这些龙头垄断。而在消费类市场上,尤其是
手机市场上,国产厂商已逐渐完成国产替代,那么我们来看一看国产厂商的BMS计量芯片实力。
国产厂商BMS计量芯片
赛微微电子:性能突出的消费类计量芯片
赛微微电子的计量芯片已经应用在众多电子产品中,因产品极低的功耗、超小尺寸的封装和精准的电量计量而广受好评。

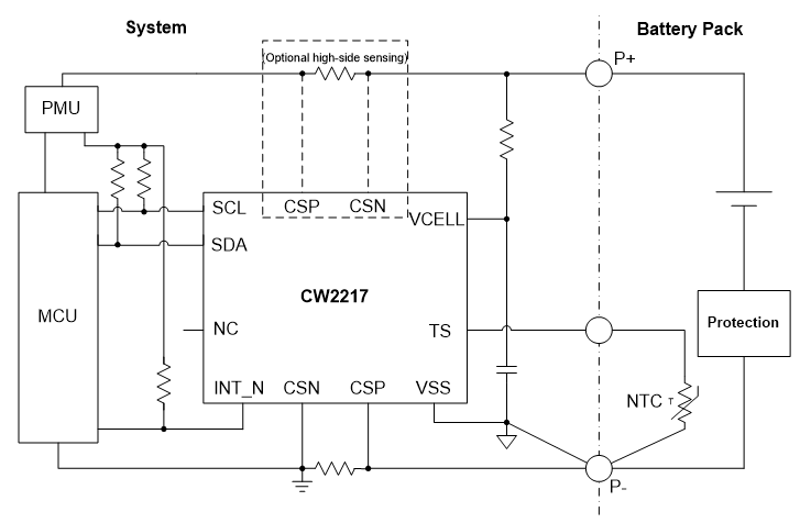
(CW2217,赛微微电子)
赛微微电子的CW221xB系列计量芯片共5个料号,除开CW2015与CW2017只采用14位模数转换器,剩下3个料号均采用14位模数转换器进行温度和电压检测,16位模数转换器进行电流检测,运行独有的FastCali电量计算法。CW2217B可支持低至1mΩ的检流电阻,在应用中可有效降低检流电阻在10A+充电的路径中的电压损耗,减少系统发热,提升充电效率,CW2215B有着工作模式下的5μA的低功耗,全系列在休眠模式下都有着0.5μA低功耗。电量整体精度在3%左右。
中颖电子:自研计量SOC
中颖电子的SH79F系列
电能计量SOC一共8个料号,配置不同的闪存、随机存储器以及
CPU时钟。各料号配置的ADC各不相同,有3×10位、5×10位、5×14位以及8×14位等。其低功耗计量模式下,SH79F7019A有低至800uA(3路ADC,掉零线模式)的功耗。配置8×14位的SH79F7011A电压电流误差小于0.5%,有功电能计量下整体误差小于3%。
作为低功耗高性能电能计量的SOC芯片,片内集成了单相电能计量、日历时钟、
温度传感器、LCD
驱动器和增强型8051核等功能。作为中颖电子自行组织研发多年累计的成果,旗下的计量芯片在国内市场也是相当优秀。
矽力杰:车规级计量芯片

(SA59202DAA,矽力杰)
矽力杰获得AEC-Q100
认证的车规级应用多节电池计量芯片SA59202DAA采用12位ADC测量电压和电流,用高精度库仑计数器测量电池累积充电和放电。电流ADC拥有±64mV感应电压范围和低值的外部电流检测电阻,能实现1%的电压,电流和充电精度。
上海贝岭(锐能微)
锐能微主营业务为
智能电表计量芯片的研发,在2017年被上海贝岭收购。旗下共6个料号,其中RN821X电能计量SOC芯片在有功计量上误差小于5%。单相多功能计量芯片RN7302具备两路高精度测量ADC,在电流和电压测量上有效值误差<1%。
芯海科技
芯海科技的CSE77xx系列有2个料号,其中的CSE7761电能计量芯片,内部集成了3路sigma-delta ADC,提供高速的电压、电流的波形数据和电压有效值、电流有效值、有功功率和视在功率的瞬时数据,提供2路的有功能量计量。电压和电流有效值测量误差<1%,有功电能误差<5%。

(芯海科技)
还有一些国产厂商也在布局计量芯片,这里不一一列举。总的来看在车规级应用上的计量芯片国内不多,在其他领域的应用上性能还想相当具有竞争力的。
BMS计量芯片性能对比
写在最后
在非汽车应用上,国产厂商已经取得了突破,随着国内企业在BMS技术领域持之以恒的研发投入和应用实践,非车规级应用上的产品性能已经不逊色于欧美大厂,逐渐完成国产替代。对于技术门槛更高的动力
电源BMS芯片,国内仍有待发展。
在全球主流BMS计量芯片供应商的相关产品陷入缺货涨价状态后,市场缺口不小,而国内市场对BMS类芯片,尤其是汽车BMS类芯片的需求还在持续增长。市场强劲的需求对于国产计量芯片既是机会也是挑战。