全球最实用的IT互联网信息网站!

AI人工智能P2P分享&下载搜索网页发布信息网站地图

当前位置:诺佳网 > 电子/半导体 > 嵌入式技术 >

【RTT大赛作品连载】中科蓝讯AB32VG1开发板开箱篇

时间:2021-11-13 10:01

人气:

作者:admin

标签: RT-Thread  中科蓝 

导读:介绍电路原理图分析接口说明,AB32VG1开发板是以中科蓝讯(Bluetrum)公司推出的基于RISC-V架构的高配置芯片AB5301A为核心所组成的。【RTT大赛作品连载】中科蓝讯AB32VG1开发板开箱篇...

收到开发板先上靓照

pYYBAGGOg36AD_zFAAHlO7ieZCQ444.png中科蓝讯AB32VG1开发板开箱

AB32VG1开发板一块

TypeCo数据线一条

开发板介绍

AB32VG1开发板是以中科蓝讯(Bluetrum)公司推出的基于RISC-V架构的高配置芯片AB5301A为核心所组成的。

板上资源
CPU: AB5301A;( LQFP48 封装,主频 120M,片上集成 RAM 192K, flash 8 Mbit, ADC, PWM, USBUART, IIC 等资源)
 搭载蓝牙模块
 搭载 FM 模块
 一路 TF Card 接口
 一路 USB 接口
 一路 IIC 接口
 一路音频接口(美标 CTIA)
 六路 ADC 输入引脚端子引出
 六路 PWM 输出引脚端子引出
 一个全彩 LED 灯模块, 一个电源指示灯, 三个烧录指示灯
 一个 IRDA(红外接收端口
 一个 Reset 按键, 三个功能按键(通用版为两个功能按键)
 板子规格尺寸: 6cm*9cm
 I/O 口通过 2.54MM 标准间距引出, 同时兼容 Arduino Uno 扩展接口, 方便二次开发板上所有的硬件特性能快速帮助评估 AB5301A 所有外设和衍生开发新的应用。

电路接口说明

pYYBAGGOfJeAMcrpAA-J9MBxhQg213.png电路接口说明

电路原理图分析

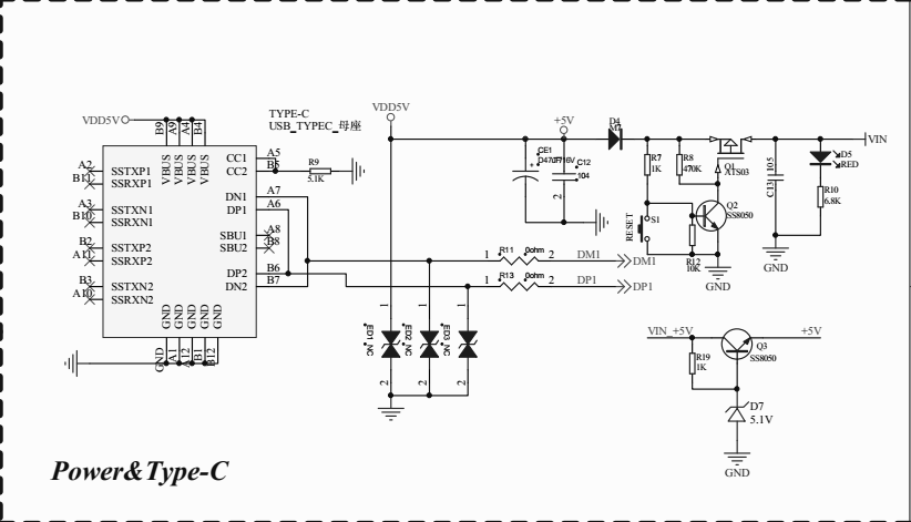
电源&Type-C部分

poYBAGGOfZ-Aa8FhAAFC6Crvnpw182.pngAB32VG1开发板原理图--供电&Type-C

开发板采用外部 5V 电源输入, 用 Type-C 接口及 USB 接口提供 5V 输入; 兼容 Arduino Uno扩展接口 VIN_5V 也支持 5V 输入;
供电时需用跳线帽连接 J1 的 VIN 与 VBAT 两引脚, 及 C-TEST 端口;
该端口若串入电流表, 可用于开发板的总电流测试;

开发板通过 Reset 按键复位电源的方式复位
故, 不兼容 Arduino Uno 扩展接口的 Reset, 对应引脚 NC;
Note: 兼容 Arduino Uno 扩展接口的外部 5V 电源输入, 仅限于 5V 输入, 不支持宽电压输
入!!!
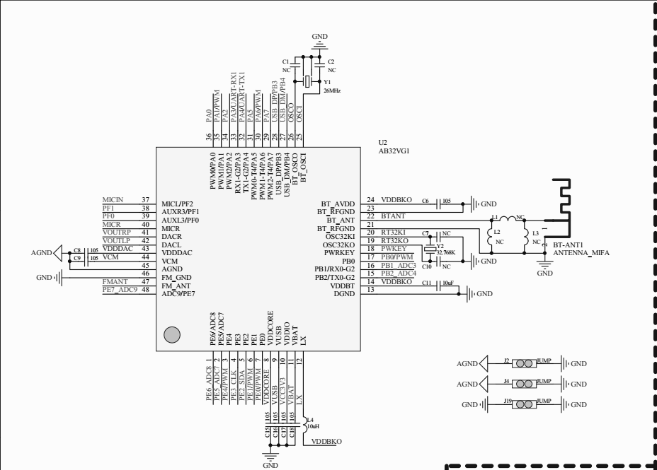
蓝牙核心系统电路部分

poYBAGGOfpaAE0J-AAITWnkIUT4411.pngAB32VG1开发板原理图--蓝牙核心系统电路部分

AB32VG1开发板原理图--蓝牙核心系统电路部分非常简洁只有少量的电容,1个10uH电感,26MHz和32.768KHz的两个晶振。系统设计合理:分开了数字地和模拟地。

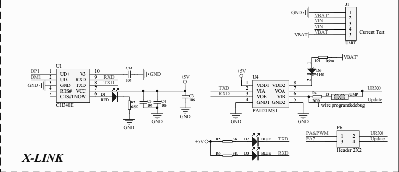
程序烧录&调试部分

poYBAGGOgI2AavV5AADyjGl4IkI651.pngAB32VG1开发板原理图--程序烧录&调试部分


开发板通过 Type-C 接口用CH340E转UART(TLL)串口进行烧录, 烧录采用单线烧录(1 wire program&debug);
烧录程序时需用跳线帽连接 J3 及 J1 的 VBAT’与 VIN 两引脚;
J3 为连接待烧录芯片
J1 两引脚为烧录端供电
点评:一般我们设计只用CH340USB转串口,而AB32VG1开发板还用了PAI121M31做信号隔离。

外设接口部分

poYBAGGOgZOAF71dAANGEBTnYJI877.pngAB32VG1开发板原理图--外设接口部分

Audio 音频接口
Audio 音频接口集成了左右声道, MIC 及 FM 与一体, 需要配合接入美标(CTIA) 3.5mm 的耳机使用;
NOTE:
1. 使用 FM 模块时, 必须插入美标(CTIA) 耳机线使用, 耳机线充当 FM 天线
2. 使用麦克风功能时, 需要使用带 Mic 的美标(CTIA) 耳机;
全彩 LED 模块
使用该模块时, 需要用跳线帽连接 J8、 J10、 J12; 不使用时, 去除跳线帽, 芯片端分别可以引脚分别可以配置成相应 PWM 使用;
模拟输入
开发板提供六路模拟输入, 并同时兼容 Arduino Uno 扩展接口的六路模拟输入(ANALOG IN);
分别对应 AB5301A 的 PB1,PB2,PE5,PE6,PE7 及 PWKEY;
PWM 输出
开发板提供六路 PWM 输出, 并同时兼容 Arduino Uno 扩展接口的六路 PWM 输出, 分别对
应 AB5301A 的 PA2,PE4,PA6,PE0,PE1,PB0;
其中, PE1,PE4,PA2 用跳线帽连接可使用全彩 LED 模块;
USB 接口
开发板具有一个 USB 外设接口, 用户也可以用该接口进行外部电源输入供电; 若使用 USB通讯时, 需使用跳线连接 J15,J16; 不使用时, 去除跳线帽, 芯片端的 PB3,PB4 可以做 IO 口外接使用;
IRDA 模块
开发板有一个 IDRA(红外接收端口) 模块, 用户可以通过跳线帽连接 J17 使用;
不使用时, 去除跳线帽, 芯片端的 PE6 可以做 ADC 使用;
TF card 接口
开发板有一个 TF card 接口, 用户使用时, 需用跳线帽连接 J6,J7,J9,J11; 去除跳线帽, 芯片
端的 PB1,PB2,PE5 可以做 ADC 外接使用; PB0 可以做 PWM 外接;
接口定义
接口定义具体如下图:

pYYBAGGOgg-AXygaAAXnnU-nfkk201.pngAB32VG1开发板原理图--接口定义


其中, 双 PIN 标示部分, 如 IRDA-PE6, 代表 IRDA 端为红外接收端, PE6 代表 AB5301A 芯片端 PE6 口;
单 PIN 标示部分, 分别标示该引脚定义, 如 DP, 代表 USB 接口的 DP 脚; 再如 PF1, 代表AB5301A 芯片端引出的 PF1 口;
另, 该板部分兼容 Arduino Uno 扩展接口, 该定义见如下表格:

poYBAGGOglCAVJ5FAAEOu3vWnYY571.pngAB32VG1开发板原理图--接口定义

资料下载

中科蓝讯AB32VG1开发实践指南
https://docs.qq.com/doc/DTVVWWXpLRVl6cER2


AB32VG1开发板用户手册
https://gitee.com/bluetrum/AB32VG1_DOC/raw/master/AB32VG1_User_Manual.pdf
内有电路接口说明。


蓝讯骄龙AB32VG1_V2.0原理图 AB32VG1_Prougen_schematic_V02.pdf原理图资料
https://gitee.com/bluetrum/AB32VG1_DOC/raw/master/AB32VG1_Prougen_Schematic_V02.pdf

下节预告

开发环境搭建

温馨提示:以上内容整理于网络,仅供参考,如果对您有帮助,留下您的阅读感言吧!
相关阅读
本类排行
相关标签
本类推荐

CPU | 内存 | 硬盘 | 显卡 | 显示器 | 主板 | 电源 | 键鼠 | 网站地图

Copyright © 2025-2035 诺佳网 版权所有 备案号:赣ICP备2025066733号
本站资料均来源互联网收集整理,作品版权归作者所有,如果侵犯了您的版权,请跟我们联系。

关注微信