时间:2020-09-30 15:26
人气:
作者:admin
1 什么是进程冻结
进程冻结技术(freezing of tasks)是指在系统hibernate或者suspend的时候,将用户进程和部分内核线程置于“可控”的暂停状态。
2 为什么需要冻结技术
假设没有冻结技术,进程可以在任意可调度的点暂停,而且直到cpu_down才会暂停并迁移。这会给系统带来很多问题:
(1)有可能破坏文件系统。在系统创建hibernate image到cpu down之间,如果有进程还在修改文件系统的内容,这将会导致系统恢复之后无法完全恢复文件系统;
(2)有可能导致创建hibernation image失败。创建hibernation image需要足够的内存空间,但是在这期间如果还有进程在申请内存,就可能导致创建失败;
(3)有可能干扰设备的suspend和resume。在cpu down之前,device suspend期间,如果进程还在访问设备,尤其是访问竞争资源,就有可能引起设备suspend异常;
(4)有可能导致进程感知系统休眠。系统休眠的理想状态是所有任务对休眠过程无感知,睡醒之后全部自动恢复工作,但是有些进程,比如某个进程需要所有cpu online才能正常工作,如果进程不冻结,那么在休眠过程中将会工作异常。
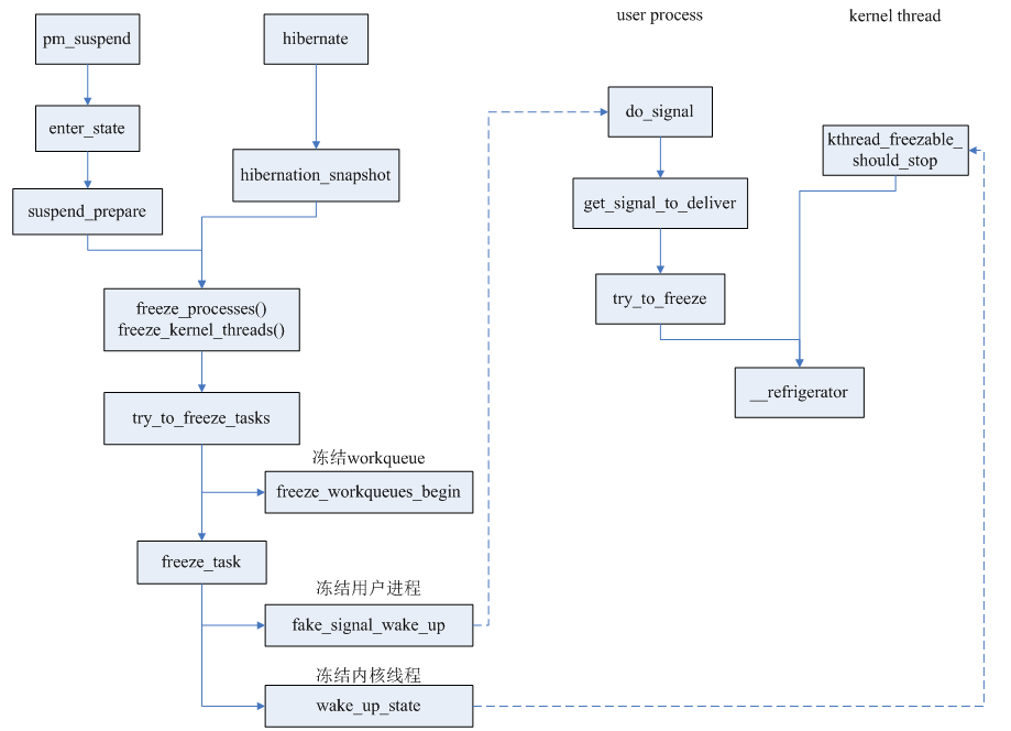
3 代码实现框架
冻结的对象是内核中可以被调度执行的实体,包括用户进程、内核线程和work_queue。用户进程默认是可以被冻结的,借用信号处理机制实现;内核线程和work_queue默认是不能被冻结的,少数内核线程和work_queue在创建时指定了freezable标志,这些任务需要对freeze状态进行判断,当系统进入freezing时,主动暂停运行。
kernel threads可以通过调用kthread_freezable_should_stop来判断freezing状态,并主动调用__refrigerator进入冻结;work_queue通过判断max_active属性,如果max_active=0,则不能入队新的work,所有work延后执行。

标记系统freeze状态的有三个重要的全局变量:pm_freezing、system_freezing_cnt和pm_nosig_freezing,如果全为0,表示系统未进入冻结;system_freezing_cnt》0表示系统进入冻结,pm_freezing=true表示冻结用户进程,pm_nosig_freezing=true表示冻结内核线程和workqueue。它们会在freeze_processes和freeze_kernel_threads中置位,在thaw_processes和thaw_kernel_threads中清零。
fake_signal_wake_up函数巧妙的利用了信号处理机制,只设置任务的TIF_SIGPENDING位,但不传递任何信号,然后唤醒任务;这样任务在返回用户态时会进入信号处理流程,检查系统的freeze状态,并做相应处理。
任务主动调用try_to_freeze的代码如下:
static inline bool try_to_freeze_unsafe(void)
{
if (likely(!freezing(current))) //检查系统是否处于freezing状态
return false;
return __refrigerator(false); //主动进入冻结
}
static inline bool freezing(struct task_struct *p)
{
if (likely(!atomic_read(&system_freezing_cnt))) //系统总体进入freezing
return false;
return freezing_slow_path(p);
}
bool freezing_slow_path(struct task_struct *p)
{
if (p-》flags & PF_NOFREEZE) //当前进程是否允许冻结
return false;
if (pm_nosig_freezing || cgroup_freezing(p)) //系统冻结kernel threads
return true;
if (pm_freezing && !(p-》flags & PF_KTHREAD)) //系统冻结用户进程
return true;
return false;
}
进入冻结状态直到恢复的主要函数:bool __refrigerator(bool check_kthr_stop)
{
。..
for (;;) {
set_current_state(TASK_UNINTERRUPTIBLE); //设置进程为UNINTERRUPTIBLE状态
spin_lock_irq(&freezer_lock);
current-》flags |= PF_FROZEN; //设置已冻结状态
if (!freezing(current) ||
(check_kthr_stop && kthread_should_stop())) //判断系统是否还处于冻结
current-》flags &= ~PF_FROZEN; //如果系统已解冻,则取消冻结状态
spin_unlock_irq(&freezer_lock);
if (!(current-》flags & PF_FROZEN)) //如果已取消冻结,跳出循环,恢复执行
break;
was_frozen = true;
schedule();
}
。..。..
}
4 参考文献
(1) http://www.wowotech.net/linux_kenrel/suspend_and_resume.html
(2) http://www.wowotech.net/linux_kenrel/std_str_func.html
(3) kenrel document: freezing-of-tasks.txt
编辑:hfy