时间:2018-07-23 08:28
人气:
作者:admin
Modbus协议最初由Modicon公司开发出来,在1979年末该公司成为施耐德自动化(Schneider Automation)部门的一部分,现在Modbus已经是工业领域全球最流行的协议。此协议支持传统的RS-232、RS-422、RS-485和以太网设备。许多工业设备,包括PLC,DCS,智能仪表等都在使用Modbus协议作为他们之间的通讯标准。有了它,不同厂商生产的控制设备可以连成工业网络,进行集中监控。
当在网络上通信时,Modbus协议决定了每个控制器须要知道它们的设备地址,识别按地址发来的消息,决定要产生何种行动。如果需要回应,控制器将生成应答并使用Modbus协议发送给询问方。
Modbus协议包括ASCII、RTU、TCP等,并没有规定物理层。此协议定义了控制器能够认识和使用的消息结构,而不管它们是经过何种网络进行通信的。标准的Modicon控制器使用RS232C实现串行的Modbus。Modbus的ASCII、RTU协议规定了消息、数据的结构、命令和就答的方式,数据通讯采用Maser/Slave方式,Master端发出数据请求消息,Slave端接收到正确消息后就可以发送数据到Master端以响应请求;Master端也可以直接发消息修改Slave端的数据,实现双向读写。
Modbus协议需要对数据进行校验,串行协议中除有奇偶校验外,ASCII模式采用LRC校验,RTU模式采用16位CRC校验,但TCP模式没有额外规定校验,因为TCP协议是一个面向连接的可靠协议。另外,Modbus采用主从方式定时收发数据,在实际使用中如果某Slave站点断开后(如故障或关机),Master端可以诊断出来,而当故障修复后,网络又可自动接通。因此,Modbus协议的可靠性较好。
下面我来简单的给大家介绍一下,对于Modbus的ASCII、RTU和TCP协议来说,其中TCP和RTU协议非常类似,我们只要把RTU协议的两个字节的校验码去掉,然后在RTU协议的开始加上5个0和一个6并通过TCP/IP网络协议发送出去即可。所以在这里我仅介绍一下Modbus的ASCII和RTU协议。
下表是ASCII协议和RTU协议进行的比较:

通过比较可以看到,ASCII协议和RTU协议相比拥有开始和结束标记,因此在进行程序处理时能更加方便,而且由于传输的都是可见的ASCII字符,所以进行调试时就更加的直观,另外它的LRC校验也比较容易。但是因为它传输的都是可见的ASCII字符,RTU传输的数据每一个字节ASCII都要用两个字节来传输,比如RTU传输一个十六进制数0xF9,ASCII就需要传输’F’’9’的ASCII码0x39和0x46两个字节,这样它的传输的效率就比较低。所以一般来说,如果所需要传输的数据量较小可以考虑使用ASCII协议,如果所需传输的数据量比较大,最好能使用RTU协议。
下面对两种协议的校验进行一下介绍。
1、LRC校验
LRC域是一个包含一个8位二进制值的字节。LRC值由传输设备来计算并放到消息帧中,接收设备在接收消息的过程中计算LRC,并将它和接收到消息中LRC域中的值比较,如果两值不等,说明有错误。
LRC校验比较简单,它在ASCII协议中使用,检测了消息域中除开始的冒号及结束的回车换行号外的内容。它仅仅是把每一个需要传输的数据按字节叠加后取反加1即可。下面是它的VC代码:
BYTE GetCheckCode(const char * pSendBuf, int nEnd)//获得校验码{BYTE byLrc = 0;char pBuf[4];int nData = 0;for(i=1; i
2、CRC校验
CRC域是两个字节,包含一16位的二进制值。它由传输设备计算后加入到消息中。接收设备重新计算收到消息的CRC,并与接收到的CRC域中的值比较,如果两值不同,则有误。
CRC是先调入一值是全“1”的16位寄存器,然后调用一过程将消息中连续的8位字节各当前寄存器中的值进行处理。仅每个字符中的8Bit数据对CRC有效,起始位和停止位以及奇偶校验位均无效。
CRC产生过程中,每个8位字符都单独和寄存器内容相或(OR),结果向最低有效位方向移动,最高有效位以0填充。LSB被提取出来检测,如果LSB为1,寄存器单独和预置的值或一下,如果LSB为0,则不进行。整个过程要重复8次。在最后一位(第8位)完成后,下一个8位字节又单独和寄存器的当前值相或。最终寄存器中的值,是消息中所有的字节都执行之后的CRC值。
CRC添加到消息中时,低字节先加入,然后高字节。下面是它的VC代码:
WORD GetCheckCode(const char * pSendBuf, int nEnd)//获得校验码{WORD wCrc = WORD(0xFFFF); for(int i=0; i
对于一条RTU协议的命令可以简单的通过以下的步骤转化为ASCII协议的命令:
1、 把命令的CRC校验去掉,并且计算出LRC校验取代。
2、 把生成的命令串的每一个字节转化成对应的两个字节的ASCII码,比如0x03转化成0x30,0x33(0的ASCII码和3的ASCII码)。
3、 在命令的开头加上起始标记“:”,它的ASCII码为0x3A。
4、 在命令的尾部加上结束标记CR,LF(0xD,0xA),此处的CR,LF表示回车和换行的ASCII码。
所以以下我们仅介绍RTU协议即可,对应的ASCII协议可以使用以上的步骤来生成。
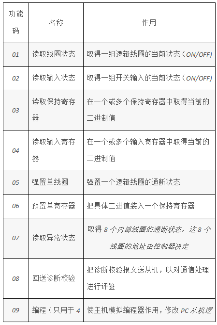
下表是Modbus支持的功能码:




在这些功能码中较长使用的是1、2、3、4、5、6号功能码,使用它们即可实现对下位机的数字量和模拟量的读写操作。
1、读可读写数字量寄存器(线圈状态):
计算机发送命令:[设备地址] [命令号01] [起始寄存器地址高8位] [低8位] [读取的寄存器数高8位] [低8位] [CRC校验的低8位] [CRC校验的高8位]
例:[11][01][00][13][00][25][CRC低][CRC高]
意义如下:
<1>设备地址:在一个485总线上可以挂接多个设备,此处的设备地址表示想和哪一个设备通讯。例子中为想和17号(十进制的17是十六进制的11)通讯。
<2>命令号01:读取数字量的命令号固定为01。
<3>起始地址高8位、低8位:表示想读取的开关量的起始地址(起始地址为0)。比如例子中的起始地址为19。
<4>寄存器数高8位、低8位:表示从起始地址开始读多少个开关量。例子中为37个开关量。
<5>CRC校验:是从开头一直校验到此之前。在此协议的最后再作介绍。此处需要注意,CRC校验在命令中的高低字节的顺序和其他的相反。
设备响应:[设备地址] [命令号01] [返回的字节个数][数据1][数据2]...[数据n][CRC校验的低8位] [CRC校验的高8位]
例:[11][01][05][CD][6B][B2][0E][1B][CRC低][CRC高]
意义如下:
<1>设备地址和命令号和上面的相同。
<2>返回的字节个数:表示数据的字节个数,也就是数据1,2...n中的n的值。
<3>数据1...n:由于每一个数据是一个8位的数,所以每一个数据表示8个开关量的值,每一位为0表示对应的开关断开,为1表示闭合。比如例子中,表示20号(索引号为19)开关闭合,21号断开,22闭合,23闭合,24断开,25断开,26闭合,27闭合...如果询问的开关量不是8的整倍数,那么最后一个字节的高位部分无意义,置为0。
<4>CRC校验同上。
2、读只可读数字量寄存器(输入状态):
和读取线圈状态类似,只是第二个字节的命令号不再是1而是2。
3、写数字量(线圈状态):
计算机发送命令:[设备地址] [命令号05] [需下置的寄存器地址高8位] [低8位] [下置的数据高8位] [低8位] [CRC校验的低8位] [CRC校验的高8位]
例:[11][05][00][AC][FF][00][CRC低][CRC高]
意义如下:
<1>设备地址和上面的相同。
<2>命令号:写数字量的命令号固定为05。
<3>需下置的寄存器地址高8位,低8位:表明了需要下置的开关的地址。
<4>下置的数据高8位,低8位:表明需要下置的开关量的状态。例子中为把该开关闭合。注意,此处只可以是[FF][00]表示闭合[00][00]表示断开,其他数值非法。
<5>注意此命令一条只能下置一个开关量的状态。
设备响应:如果成功把计算机发送的命令原样返回,否则不响应。
4、读可读写模拟量寄存器(保持寄存器):
计算机发送命令:[设备地址] [命令号03] [起始寄存器地址高8位] [低8位] [读取的寄存器数高8位] [低8位] [CRC校验的低8位] [CRC校验的高8位]
例:[11][03][00][6B][00][03][CRC低][CRC高]
意义如下:
<1>设备地址和上面的相同。
<2>命令号:读模拟量的命令号固定为03。
<3>起始地址高8位、低8位:表示想读取的模拟量的起始地址(起始地址为0)。比如例子中的起始地址为107。
<4>寄存器数高8位、低8位:表示从起始地址开始读多少个模拟量。例子中为3个模拟量。注意,在返回的信息中一个模拟量需要返回两个字节。
设备响应:[设备地址] [命令号03] [返回的字节个数][数据1][数据2]...[数据n][CRC校验的低8位] [CRC校验的高8位]
例:[11][03][06][02][2B][00][00][00][64][CRC低][CRC高]
意义如下:
<1>设备地址和命令号和上面的相同。
<2>返回的字节个数:表示数据的字节个数,也就是数据1,2...n中的n的值。例子中返回了3个模拟量的数据,因为一个模拟量需要2个字节所以共6个字节。
<3>数据1...n:其中[数据1][数据2]分别是第1个模拟量的高8位和低8位,[数据3][数据4]是第2个模拟量的高8位和低8位,以此类推。例子中返回的值分别是555,0,100。
<4>CRC校验同上。
5、读只可读模拟量寄存器(输入寄存器):
和读取保存寄存器类似,只是第二个字节的命令号不再是2而是4。
6、写单个模拟量寄存器(保持寄存器):
计算机发送命令:[设备地址] [命令号06] [需下置的寄存器地址高8位] [低8位] [下置的数据高8位] [低8位] [CRC校验的低8位] [CRC校验的高8位]
例:[11][06][00][01][00][03][CRC低][CRC高]
意义如下:
<1>设备地址和上面的相同。
<2>命令号:写模拟量的命令号固定为06。
<3>需下置的寄存器地址高8位,低8位:表明了需要下置的模拟量寄存器的地址。
<4>下置的数据高8位,低8位:表明需要下置的模拟量数据。比如例子中就把1号寄存器的值设为3。
<5>注意此命令一条只能下置一个模拟量的状态。
设备响应:如果成功把计算机发送的命令原样返回,否则不响应。