全球最实用的IT互联网信息网站!

AI人工智能P2P分享&下载搜索网页发布信息网站地图

当前位置:诺佳网 > 电子/半导体 > 嵌入式技术 >

一文读懂Linux各模块框架

时间:2018-06-30 11:27

人气:

作者:admin

标签: Linux 

导读:Linux各模块框架整理。...

Linux各模块框架整理。

1. Serial

阅览Linux模块框架

阅览Linux模块框架

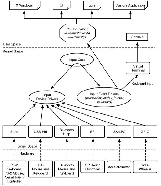
2. Input

阅览Linux模块框架

3. I2C

阅览Linux模块框架

阅览Linux模块框架

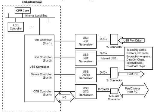
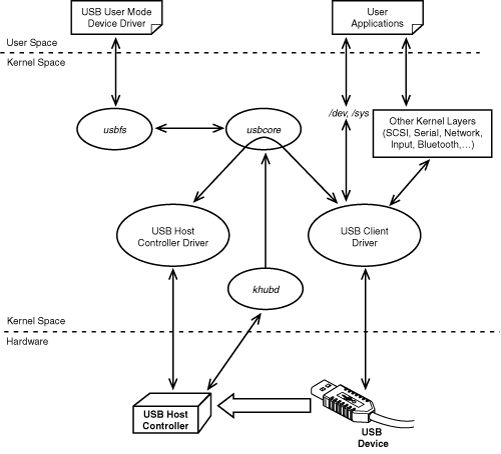
4. USB

阅览Linux模块框架

阅览Linux模块框架

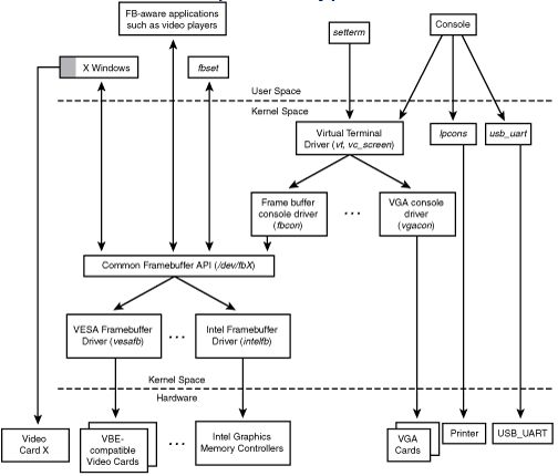
5. Video

阅览Linux模块框架

阅览Linux模块框架

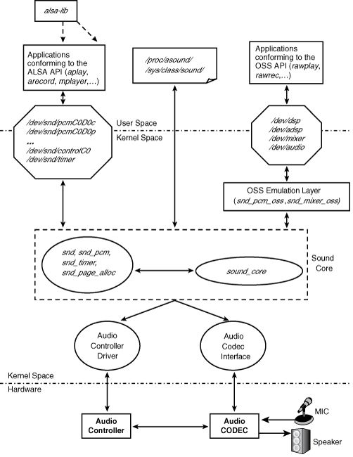
6. Audio

阅览Linux模块框架

阅览Linux模块框架

7. Block

阅览Linux模块框架

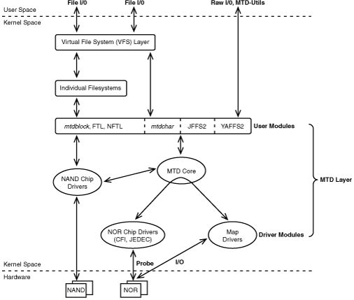
8. MTD

阅览Linux模块框架

阅览Linux模块框架

阅览Linux模块框架


温馨提示:以上内容整理于网络,仅供参考,如果对您有帮助,留下您的阅读感言吧!
相关阅读
本类排行
相关标签
本类推荐

CPU | 内存 | 硬盘 | 显卡 | 显示器 | 主板 | 电源 | 键鼠 | 网站地图

Copyright © 2025-2035 诺佳网 版权所有 备案号:赣ICP备2025066733号
本站资料均来源互联网收集整理,作品版权归作者所有,如果侵犯了您的版权,请跟我们联系。

关注微信