时间:2018-07-10 09:35
人气:
作者:admin
包括汽车、工业操作甚至您自己的住宅,所有一切都在朝着自动化的方向发展。为支持实现这类自动化,需要各种不同的传感器。本文将重点探讨监视何时有人进入、离开或待在某个房间或区域所需的家庭和办公室应用。
在家庭或办公室周围进行人体感应可以带来诸多便利,包括在人体进出某个区域时开关灯,根据是否有人来控制 HVAC 系统,以及可以感应到任何不该出现的活动的物业安防系统。
许多支持这类应用的系统使用的都是无源红外 (PIR) 传感器。PIR 传感器广泛应用于楼宇自动化以及进行人体和物体检测的安防系统。即使在物体或人体的运动感应方面它们也能一展身手。不过,由于 PIR 传感器自身的局限,其无法满足一些更高级的检测应用需求。
PIR 传感器无法检测静止不同的物体,不能准确检测移动方向,也不能创建热图像。但这些任务都是开发下一代智能自动化和安防系统的关键要素。感应静止人体的功能对人体检测而言不可或缺。当有人进入房间时,智能家庭或办公室系统将会感应到他们,并自动调整该区域的照明和 HVAC 以适应人的需求。如果此人在一个位置停留任何时间长度,不论其是否运动,系统都需要能够感应到他们是否仍在那里。
通过感应移动方向,智能系统可以在人体实际进入行进方向上的房间和区域之前,打开电灯并调整 HVAC 参数。
创建热图像的功能有助于系统基于预先确定的模式一并确定检测到的物体是人、动物还是其他东西。这样一来,智能系统在确定是否调整环境参数以及是否应该在安防应用中忽略检测到的物体时,忽略宠物或其他动物。
简单的 PIR 传感器无法执行上述所有任务,但 Panasonic 的 Grid-EYE 可以(图 1)。大多数 PIR 传感器仅使用一个热感应元件,而 Grid-EYE 则使用了由 64 个热电堆构成的 8 x 8 阵列传感器,使其能够测量 60° 可视范围内的实际温度和温度变化梯度。Grid-EYE 包含的 ASIC 在将所有 64 路热电堆信号发送到微处理器之前,将其转换为一种数字格式,并参照内部热敏电阻提供的环境温度。微处理器收到这些信号后,随即便能执行计算,将温度数据映射为热图像。
图 1:Panasonic Grid-EYE 红外阵列传感器
此外,Grid-EYE 还能检测人体或物体的上、下、左、右和对角线移动(图 2)。甚至能够检测多个沿不同方向移动的物体。该器件还能检测近距离手部运动,从而实现简单的手势控制。
图 2:运动方向可由系统使用 Panasonic Grid-EYE 提供的热图像来确定
对于典型的家庭/办公室自动化和安防应用而言,需要上述多个传感器来覆盖不同的房间和/或入口。如何让这些传感器全部与一个主处理位置高效地对接可能是一个棘手的问题。幸运的是,Maxim 使用其 MAXREFDES131# 参考设计板开发出了一种解决方案(图 3)。
图 3:Maxim 的 MAXREFDES131# 单线 Grid-EYE 参考设计板。
此板在一个参考设计中结合了 Panasonic 的 AMG8833 Grid-EYE 与 Maxim 的 DS28E17 单线转 I2C 桥。利用 DS28E17 I2C 桥,MAXREFDES131# 能够通过单线与远达 100 米以外的主处理器进行通信,相比之下,对典型的 I2C 总线而言,这一距离仅为几米。据 Maxim 网站所述,其提供了一种演示 GUI,可实现“多达 10 个采用菊花链拓扑结构的 MAXREFDES131# 单线 Grid-EYE 传感器的视觉反馈”。但不论连接到一起的板数量如何,100 米的最大通信范围依然有效。如此一来,这些器件可放在多个远程位置,并且仍旧仅通过单线向单一主机处理器提供相关信息(无需单独的主机处理器),而位于多个位置且包含一组若干个传感器的器件则彼此连接,以覆盖家庭或公司周围的目标区域。
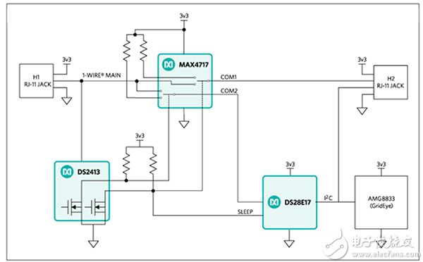
如果在应用中使用了不止一个 MAXREFDES131#,则这些板必须可单独由处理器识别,以便其了解各自正在监视的物理位置。为此,可使用一个 DS2413 单线双通道、可寻址开关来单独枚举板上包含的各个单元(图 4)。

图 4:MAXREFDES131# 参考设计方框图。(图片由 Maxim Integrated 提供)
DS2413 收到其枚举代码后,将会引起一个 MAX4717 双 SPDT 开关连接到 COM2,以便与 DS28E17 通信。在没有找到板的情况下,MAX4717 将连接到 COM1,以便主机处理器能够与下游可能连接的其他 MAXREFDES131# 板进行通信。将 COM2 与 DS28E17 断开还会导致其进入休眠模式,从而断开 AMG8833 的电源。当 MAXREFDES131# 处于休眠模式时,它会消耗约 0.5 mA 的电流,相比之下,未处于休眠模式时其消耗的电流约为 8 mA。
Maxim 在其网站上提供了适用于 mbed 和 Arduino 平台的示例代码,以及之前提到过的演示 GUI。利用此代码和 GUI,开发人员可以快速建立自己的 MAXREFDES131# 板网络并进行评估和定义,以便适应其自己的应用。
利用 MAXREFDES131#,设计人员可以为适合家庭或办公室及安防系统的下一代人体和运动感应应用打下扎实的基础。这种参考设计可满足在一个装置中感应静止物体或人体、确定移动方向、生成热图像以及通过简单、灵活的方法与主机处理器进行通信的高级需求。
上一篇:基于BLE安全攻击反制措施之浅析