全球最实用的IT互联网信息网站!
AI人工智能P2P分享&下载搜索网页发布信息网站地图
时间:2018-07-20 09:27
人气:
作者:admin
标签: Linux 嵌入式
1. Serial
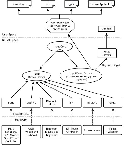
2. Input
3. I2C
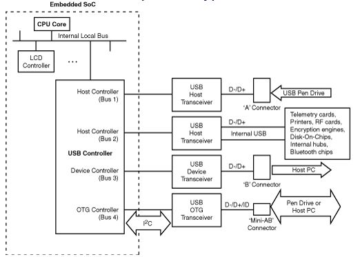
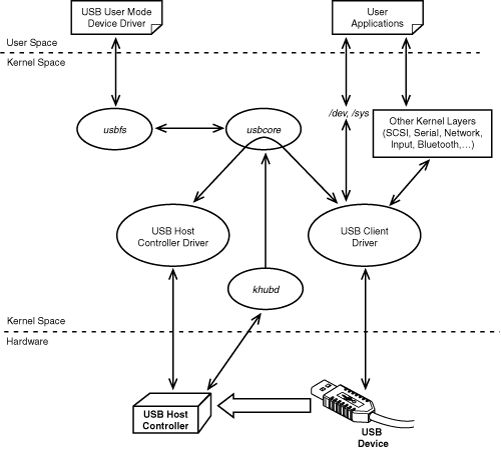
4. USB
5. Video
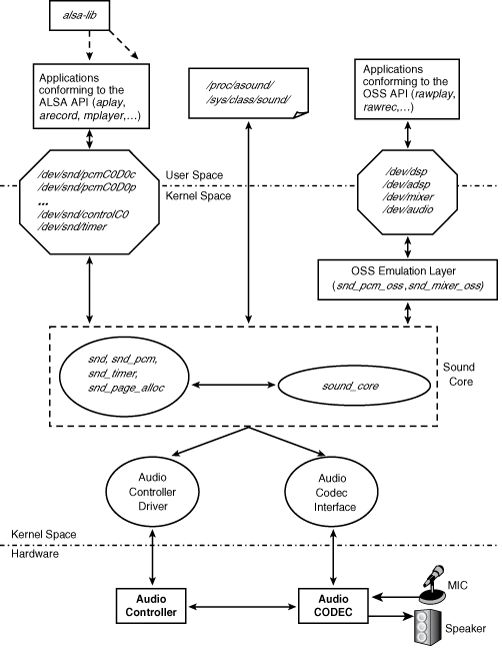
6. Audio
7. Block
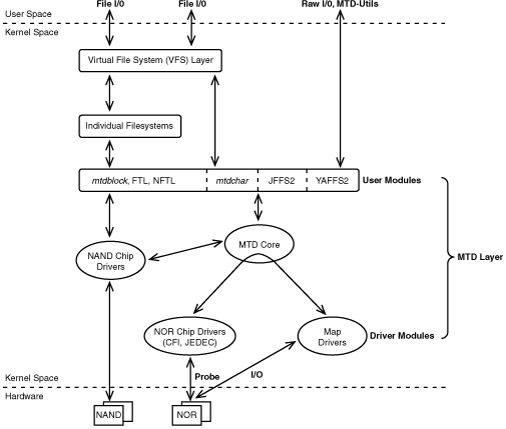
8. MTD
上一篇:如何改善接线过长导致编程失败或不稳定等一系
下一篇:无ROM Cortex® -M器件的SAM-BA® 监视器及器件接口介
雅特力MCU -40℃~105℃宽温认证保障两轮车
RK3588 PCIe设备识别失败?一招避坑“非法
51单片机与stm32单片机,先学习哪一个?
新一代嵌入式开发平台 AMD嵌入式软件和工
睿擎派配件上新!4.3寸/7寸MIPI屏、UVC摄像
使用恩智浦FRDM-MCXN947开发板移植触摸屏
CPU | 内存 | 硬盘 | 显卡 | 显示器 | 主板 | 电源 | 键鼠 | 网站地图
Copyright © 2025-2035 诺佳网 版权所有 备案号:赣ICP备2025066733号 本站资料均来源互联网收集整理,作品版权归作者所有,如果侵犯了您的版权,请跟我们联系。