时间:2018-04-02 09:12
人气:
作者:admin
【方案介绍】
在使用51单片机做开发设计的年代,一个7805电源管理芯片是比不可少的东西,这个最大输出电流可达1A的线性稳压器是我们刚开始学51时最先接触到的电源芯片,另外一个就是赫赫有名的117/1117,这些芯片因为价格便宜而应用非常广泛,但在设计产品中,也发现其一些不足,效率低,容易受干扰,容易被烧坏。随着MCU架构的不断升级,设计的复杂度提高,慢慢地开始喜欢应用LM2575/LM2576/LM2596这些开关电源芯片。对于51核心的控制板,单电源方案中,一个电源芯片的选择非常重要,稳定性,工作温度,纹波,防护性都要去考虑。现在的MCU升级到3.3V电源供电,1.8V供电,功耗越来越低,性能越来越好,选择合适的电源芯片对这些高性能的MCU来说,非常关键!我们知道,一般的控制设备接入的是12V直流电或24V直流电甚至到36V直流电,36V以上的就属于高压电了,就得单独考虑了。对于5V供电系统,采用上面的一片电源芯片就可以解决,成本也不会高。但对于3.3V、1.8V甚至1.5V、1.2V的电源系统,采用24V或12V直接转换的方式的电源芯片可以实现,但成本会超出很多预算,通常的做法就是采用二级电路或多级电路,首先将12V或24V降压到5V,然后再将5V降压到3.3V、1.8V、1.5V和1.2V再用。因为现在5V供电的器件非常多,降到到5V后,可以满足部分器件的供电需要。由5V降压到3.3V或更低的,这样低成本的方案采用LDO即可,采用开关电源芯片成本也不高。
由此可见,从12V或24V降到5V的这一环节非常重要,这里可以选择的芯片方案众多,有采用散热片的,有采用芯片散热盘的,在这里,跟大家分享一个非常不错的12V降到5V的芯片解决方案。这个芯片就是TI的TPS54229E芯片。
TPS54229E是一款自适应接通时间 D-CAP2 模式同步降压型转换器。它为系统设计人员提供了一个低成本、低组件数量和低待机电流的解决方案,来完成各种终端设备的电源总线调节器套件的设计。TPS54229E 的主控制环路采用 D-CAP2 模式控制,无需外部补偿组件便可实现快速瞬态响应 。自适应接通时间控制可在更高负载状态下的 PWM 模式与轻负载下的Eco-mode™ 工作之间实现无缝转换。Eco-mode™ 使TPS54229E 能够在较轻负载状况下保持高效率。此外,TPS54229E的专有电路还使这个设备能够采用诸如 POSCAP 或 SP-CAP 等低等效串联电阻 (ESR) 输出电容器以及超低 ESR 陶瓷电容器。该器件的工作输入电压为:4.5V—18V, 输出电压可在0.76 V与 7 V 之间进行编程。此外,该器件还支持可调软启动时间。TPS54229E用了8-引脚DDA封装,占用PCB空间较小,设计工作温度范围为 –40°C 到 85°C,可以满足一般工业控制设备的应用,它价格在7元左右,适合用于中端控制设备。
它的特性如下:
1、D-CAP2 模式支持快速瞬态响应;
2、低输出纹波并支持陶瓷输出电容器;
3、宽 VIN 输入电压范围: 4.5 V至 18 V;
4、输出电压范围: 0.76V 至 7.0 V;5、高效率集成型 FET;
6、针对更低占空比应用进行了优化 ;
7、支持 160 mΩ (高侧)与 110 mΩ (低侧)MOSFET;
8、高初始带隙参考精度;
9、可调软启动;
10、预偏置软启动;
11、650-kHz 开关频率 (fSW) ;
12、逐周期限流;
13、自动跳跃Eco-mode以实现轻负载时的高效率;下面是它的原理框图:

其中,输出电压是可以调节的,计算公式如下:

下面是利用TIWEBENCH工具生成LM2596芯片方案的过程:
步骤一 开启设计
首先点击工具图标左上角的【电源】及红色字体【开始设计】,如下图:
步骤二参数设置
点击上面的开启设计后,系统会载入FLASH界面,并出现下面的默认设计界面:

在上面的设置参数里面进行设置,选择【DC】,最小输入电压=最大输入电压=12V,输出电压:3.3V,输出电流:0.5A,工作温度:30℃。如下图:

点击绿色按钮【重新计算】后,生成了296个芯片方案,在方案中,找到TPS54229E这个方案,如图:

通过方案预览功能,我们可以看到,工具支持原理图导出,带原理图,BOM面积、成本和效率都有,点击绿色按钮【开启设计】。生成的设计界面如下图:

这个界面给了我们更多的设计信息。
步骤三生成设计报告及导出原理图
点击方案界面的【EXPORT】按钮,可以导出原理图,这里选择常用的AD格式,点击【Design Document】按钮,可以导出完整的设计报告,反复试了几次,该设计报告无法下载,这里只导出了原理图和BOM EXCEL表格供参考。
下面是系统生成的原理图、效率图、工作数值和BOM表的截图:



通过效率图可以看出,方案整体效率在输出电流=0.05A时,已经能达到90%以上,当输出最大0.5A时,效率最高可达93.909%。下面的截图是工作数值和BOM表清单:

通过上面的图表内容,我们可以看到,TPS54229E芯片方案整体效率最高:93.909%。BOM元件数量:11个,成本:1.52美元,约9.6元,其中TPS54229E成本0.9美元,加上税率在7元左右,意味着10元就能得到一个高效率的开关电源方案,是非常合适的。这个是理论的方案,那么这个芯片的实际表现如何呢?让我们对它来一个实际测试吧: 【TPS54229E实际测试过程】
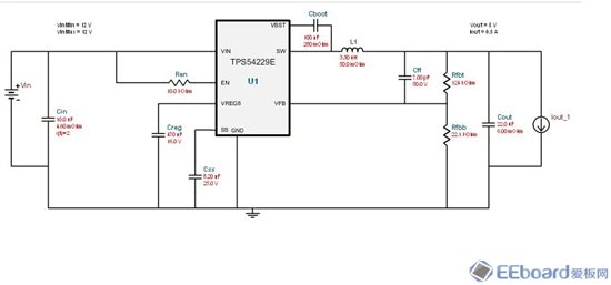
对于此芯片,理想工作状态是:VIN=12V,工作温度25℃。官网上有一个TPS54229EEVM的评估模块,专门用于客户评估TPS54229E芯片的性能。本人有幸得到了这么一个评估板,见下面图片:
图片中红色圈起来的就是TPS54229E,该评估模块带有两个接线端子,一个跳线开关,用于使能芯片功能。此评估模块的电路原理图如下:

这个评估模块的默认输出电压是: V=1.05V,可以通过调节R1和R2的阻值来得到不同的输出。默认情况下的测试图如下:
上面的图片是默认情况下,空载输出,测试电压如图,VOUT=1.0592V。
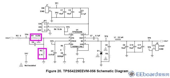
为了实现5V的电源输出,需要计算一下R1和R2的阻值,并对板子上的电阻进行替换。在TPS54229EEVM的说明书中,写明:“For higher output voltages of1.8 V or above, a feedforward capacitor (C4) may be required to improve phasemargin.”,意思是,要想输出1.8V以上的电压,必须把原理图中R1下面的C4焊上才行,默认是不焊接的。这个是说明书中自带的输出电压的阻容配置方案表:如下图:

通过此表,我们可以看到,当VOUT=1.05V时,R1=8.25K欧,R2=22.1K欧;当VOUT=5V时,需要R1=124K欧,R2=22.1K欧,C4=5-22PF。按照上面那个公司:VOUT=0.765*(1+R1/R2)进行计算,发现R1/R2=5/0.765-1≈5.536,而按照这个表计算:R1/R2=124/22.1≈5.61。这个比值还是有误差的,比公式值计算稍大一点。这个板子上焊的是0603封装的电阻和电容,22PF电容有,但124K的电阻确难找,于是乎,将【电阻值/10】作为比值使用。这里采用了一个12K的电阻,另外找了一个2.2K和一个2K的电阻,这样得到的比值分别为:R1/R2=12/2.2≈5.45; R1/R2=12/2=6,第一个组合比值比5.536小0.086,输出应该比较接近,大约5V;第二个组合比值比5.536大0.464,误差大很多,输出应该大于5V,经过实际测试,验证了猜想结果:
下面两个图分别是在R1=12K,C4=22PF的情况下,R2=2.2K和R2=2K的测试图:
当R2=2.2K欧时,VOUT= 4.9539V≈5V
当R2=2K欧时,VOUT=5.3722V>5V,为了确认,用另外一个表测试了一下,VOUT=6.34,这个表误差大,平时测量5V的USB电压都在5.9V左右,减去这个误差,可以认为两个表的测试结果一致。
鉴于这种情况,果断换下2K,重新换上2.2K的电阻,进行带负载测试。因为带载测试的目的是为了验证实际效率和设计方案中的效率差距大小,这里仅进行一个负载进行实验比较,没有进行多个负载的效率比较。刚开始选择了一个MSP430板卡,结果上电后,发现输入和输出功率都非常小,MSP430的低功耗在这里显现出来了,呵呵、后来又增加了4个功率电阻作为负载测试,测试图如下:
输入端电压和电流测试图:
这里没有采用可调电源的度数,是因为两者测量的仪器不统一,可调电源显示的数字输出值是其设备对电压测量的结果,这里统一采用万用表进行测算才是正确的。通过上面两个图我们可以看到,这里的输入电压:Vin=12.126V,Iin=0.0916A,那么输入功率大小:
Pin = Vin* Iin=12.126*0.0916=1.1107416W。
输出端电压和电流测试图:
通过上面这两个图我们可以看到,这里的输出电压:Vout=4.9761V,Iout=0.1982A,那么输出功率大小:
Pout= Vout* Iout=4.9761*0.1982=0.98626302W。
最后我们可以得到这个开关电源在输出电流Iout≈0.2A时的转换效率;
η= Pout/ Pin=(0.98626302/1.1107416)*100%≈ 88.793%;
而利用TI WEBENCH平台得到的芯片方案中,效率图表如下:

从图表上我们可以看大,当Vin=12V,Iout=0.2A时,η=93.415%。这个实际效率和理论效率差接近5个百分点,这个当然是由于评估板本身芯片和器件要消耗一部分能量了,在实际设计时,也会遇到这种情况的。
当然,上面的测试只是一个点测试,如果要系统的比较,这个要耗费太多的时间,也没有那个意义了。
总结,从实际测试效果看,采用TPS54229E芯片的12V到5V芯片方案效率高、稳定性好,是个非常不错的电源选择方案。对于一般应用而言,5V到3.3V的LDO可以采用AMS117这种1元的芯片。这样总体成本在10元左右就可以实现一个多功能控制板的理想电源方案了!
上一篇:看懂集成库仑计的移动电源方案