时间:2017-10-17 10:44
人气:
作者:admin
周立功教授新书《面向AMetal框架与接口的编程(上)》,对AMetal框架进行了详细介绍,通过阅读这本书,你可以学到高度复用的软件设计原则和面向接口编程的开发思想,聚焦自己的“核心域”,改变自己的编程思维,实现企业和个人的共同进步。
第一章为AM824-Core 开发套件,本文为 1.5 MicroPort 模块介绍和1.6 MiniPort 模块说明。
1.5 MicroPort 模块介绍
MicroPort 是一个标准的微型扩展接口,可以通过该接口扩展各种外围模块,堆叠实现不同的应用,目前支持MicroPort 接口的外设模块有:SPI Flash 模块(MicroPort-Flash)、EEPROM 模块(MicroPort-EEPROM)和RTC 模块(MicroPort-RTC)等。
>>> 1.5.1 SPI Flash 模块
SPI Flash 模块(MicroPort - Flash),按照MicroPort 接口将控制引脚引出,便于和支持MicroPort 接口的主机相连,其实物详见图1.25(a)。MicroPort-Flash 采用旺宏的安全Flash产品MX25L1608D,可通过SPI 标准接口对其进行访问,其容量为16Mb,典型可擦写100 000次,数据可保持20 年。SPI Flash 模块(MicroPort- Flash)插在主控制器上的MicroPort 接口(P1端口)功能定义详见图1.25(b)。MCU 通过MicroPort 接口与SPI Flash 模块(MicroPort - Flash)直接相连,实现对Flash 的访问,引脚功能说明详见表1.9。

图1.25 SPI Flash 模块实物图与接口定义
表1.9 SPI Flash 模块功能引脚说明

[1] 默认没有引出,可根据实际情况选择焊接对应的0 欧电阻;
[2] 默认没有引出,该功能默认和5 号位功能重叠,使用其他模块时若5 号位功能冲突则可通过0 欧电阻将nCS 功能切换到该引脚。
SPI Flash 模块(MicroPort-Flash)具体电路详见图1.26,实际硬件中R3和R4 电阻没有焊接,默认nWP 和HOLD 没有引出来,如果有需要可以通过焊接R3 和R4 后进行测试。

图1.26 SPI Flash 模块电路
>>> 1.5.2 EEPROM 模块
EEPROM 模块(MicroPort-EEPROM),按照MicroPort 接口将控制引脚引出,便于和支持MicroPort 接口的主机相连,其实物详见图1.27(a)。EEPROM 模块(MicroPort-EEPROM)插在主控制器上的MicroPort 接口(P1 端口)功能定义详见图1.27(b)。

图1.27 EEPROM 模块实物图与接口定义
MCU 通过MicroPort 接口与EEPROM 模块(MicroPort -EEPROM)直接相连,实现对EEPROM 的访问,引脚功能说明详见表1.10。
表1.10 EEPROM 模块功能引脚说明

MicroPort – EEPROM 采用复旦微半导体的FM24C02C,容量为2048 位(256 个字节),可使用I2C 接口对其进行访问,默认7bit 从机地址为0x50,硬件电路详见图1.28。

图1.28 EEPROM 模块电路
>>> 1.5.3 RTC 模块
RTC 模块(MicroPort-RTC)是基于NXP推出的PCF85063AT 时钟芯片,该芯片作为一款CMOS 实时时钟和日历,最适合低功耗应用,所有地址和数据都可通过I²C 总线进行传输,最大数据速率高达400 kbit/s。该模块按照MicroPort 接口将控制引脚引出,便于与支持MicroPort 接口的主控制器相连,其实物详见图1.29(a)。时钟模块(MicroPort-RTC)插在主控制器上的MicroPort 接口(P1 端口)功能定义详见图1.29(b)。MCU 通过MicroPort 接口与时钟模块(MicroPort-RTC)直接相连访问PCF85063,引脚功能说明详见表1.11。
表1.11 时钟模块功能引脚说明

注:默认没有引出,可根据实际情况选择焊接对应的0 欧电阻。

图1.29 时钟模块实物图与接口定义
MCU 采用I²C 接口对MicroPort - RTC 进行访问,默认7bit 从机地址为0x51,硬件电路详见图1.30。实际硬件中R1、R2 和R3 电阻没有焊接,默认CLKOUT 和INT 功能没有引出来,如果有需要可以通过焊接相应电阻进行测试。INT 两个位置可以根据实际应用进行选择性焊接,设计两个位置主要是避免应用中和其他模块功能冲突,尽可能多的提供选择。

图1.30 RTC 模块电路
注:PCF85063/PCF8563 的SDA、SCL 和INT 引脚均为开漏结构,实际应用一定要接上拉电阻。
图1.30 中的C2 默认不焊接,主要是PCF85063 内部已经集成负载电容,无需外接,而该电路同时兼容PCF8563 的应用,PCF8563 使用时需要外接C2 处的电容。D1 是一个共阴极双二极管,主要作用是J1 接口外接电池时可将电池与3.3V 电源隔离,避免电池通过3.3V给其他系统供电浪费能量或3.3V 系统直接给电池充电(一般这里采用不可充电电池)。
>>> 1.5.4 USB 模块
USB 模块(MicroPort-USB)是基于EXAR公司的XR21V1410IL16TR-F 全速USB-UART转换芯片,其USB 接口符合USB2.0 规范,支持12Mbps 的数据传输速率。该模块按照MicroPort 接口将控制引脚引出,便于与支持MicroPort 接口的主控制器相连,其实物详见图1.31(a)。USB 模块(MicroPort-USB)插在主控制器上的MicroPort 接口(P1 端口)功能定义详见图1.31(b)。

图1.31 USB 模块实物图和接口定义
MCU 通过MicroPort 接口与USB 模块(MicroPort-USB)直接相连,实现USB 模块的控制,引脚功能说明详见表1.12。
表1.12 USB 模块功能引脚说明

XR21V1410IL16TR-F 全速USB-UART 转换芯片,其USB 接口符合USB2.0 规范,支持12Mbps 的数据传输速率。硬件电路详见图1.32。模块通过MicroUSB 插座输入数据,转换为串口数据后跟主控MCU 通信,实现USB 转串口功能。模块自带5V 转3.3V 的电源芯片U3,无需底板额外供电,其输出电流可达300mA,满足XR21V1410IL16TR-F 的工作需求。ESD 保护二极管U2 为USB 接口电路提供可靠的ESD 保护。

图1.32 USB 模块电路
>>> 1.5.5 RX8025T 模块
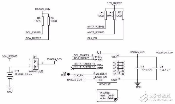
RX8025T 模块(MicroPort-RX8025T)是基于EPSON 推出的I²C 总线实时时钟芯片RX-8025T,该型号内置高稳定度的32.768KHz的DTCXO(数字温度补偿晶体振荡器),除了提供日历功能和时钟计数功能外,该芯片还提供丰富的其它功能如闹钟、定周期定时器、时间更新中断和时钟输出功能。该模块按照MicroPort 接口将控制引脚引出,便于和支持MicroPort 接口的主机相连,其实物见图1.33(a)。RX8025T 模块(MicroPort - RX8025T)插在主控制器上的MicroPort 接口(P1 端口)功能定义详见图1.33(b),MCU 通过MicroPort 接口与RX8025T 模块(MicroPort-RX8025T)直接相连,实现RX8025T 模块的控制,引脚功能说明详见表1.13。

图1.33 RX8025T 模块实物图与接口定义
表1.13 RX8025T 模块功能引脚说明

MCU 采用I2C 接口对MicroPort - RX8025T 进行访问,读地址:0x65h,写地址:0x64h,硬件电路详见图1.34,其电路设计与RX8025SA 兼容,但RX-8025T 只有一路中断输出功能,由MicroPort 接口P1 的Pin5 引出。RX-8025T 芯片内置高精度的32.768kHz 晶体,无需外接晶体就可以实现高精度的实时计时功能。中断输出引脚由上拉电阻接到系统电源,保证其引脚在不使用中断输出功能时处于稳定的电平状态。D1 是一个共阴极双二极管,主要作用是P1 接口外接电池时可将电池与3.3V 电源隔离,避免电池通过3.3V 给其他系统供电浪费能量或3.3V 系统直接给电池充电(一般这里采用不可充电电池)。

图1.34 RX8025T 模块电路
>>> 1.5.6 DS1302 模块
DS1302 模块(MicroPort-DS1302)是基于DALLAS 公司推出的高性能、低功耗、带RAM的实时时钟芯片,可以对年、月、日、周、时、分、秒进行计时,具有闰年补偿功能,工作电压为2.0V~5.5V,并具有涓细电流充电能力。该模块按照MicroPort 接口将控制引脚引出,便于和支持MicroPort 接口的主机相连,其实物见图1.35(a)。DS1302 模块(MicroPort -DS1302)插在主控制器上的MicroPort 接口(P1端口)功能定义详见图1.35(b)。

图1.35 DS1302 模块实物图与接口定义
MCU 通过MicroPort 接口与DS1302 模块(MicroPort-DS1302)直接相连,实现DS1302模块的控制,引脚功能说明详见表1.14。
表1.14 DS1302 模块功能引脚说明

DS1302 采用三线接口与MCU 进行同步通信,外部连接32.768kHz 的晶振为其提供准确的时钟源,时钟的精度取决于晶振的精度以及晶振的引脚负载电容。芯片具有主电源/后备电源双电源引脚,其中主电源VCC2 连接到系统电源3.3V_DS1302,备用电源VCC1 连接到电池, DS1302 是由VCC1 或VCC2 两者中的较大者供电。当VCC2 大于VCC1+0.2V,VCC2 给芯片供电。当VCC2 小于VCC1 时,芯片由VCC1 供电,因此在主电源关闭的情况下,能保持时钟的持续运行,硬件详细电路详见图1.36。

图1.36 DS1302 模块电路
>>> 1.5.7 Analog 模块
Analog 模块(MicroPort-Analog)是基于3Peak 的LMV358A 运放芯片开发的低功耗、高性能型模拟信号采集与输出模块。Analog 模块插在主控制器上的MicroPort 接口(P1 端口)功能定义详见图1.37(b)。

图1.37 Analog 模块实物图与接口定义
MCU 通过MicroPort 接口与Analog 模块(MicroPort-Analog)直接相连,实现与AD 采集通道的连接、控制DA 输出通道,引脚功能说明详见表1.15。
表1.15 Analog 模块功能引脚说明

MicroPort - Analog 包含2 个用于ADC 驱动及抗混叠滤波的3 阶低通滤波器,1 个用于PWM DAC 的6 阶低通滤波器。模块与MCU 配合使用,可以更好的发挥MCU 片上ADC性能,使用ADC 功能时滤波器的输入引脚与所需要采集的信号源直接相连,实现高输入阻抗的信号采集功能,信号的输入范围为0~3.3V,其硬件电路详见图1.38。

图1.38 ADC 驱动电路
使用PWM DAC 功能时滤波器的输出引脚经过滤波器处理后,得到一个与占空比成正比的模拟电压值,可实现DAC 功能,具有低输出阻抗,信号输出范围为0~3.3V,其硬件电路详见图1.39。

图1.39 DAC 滤波电路
1.6 MiniPort 模块说明
>>> 1.6.1 LED 模块
LED 模块(MiniPort-LED)集成8 个LED,按照MiniPort 接口将控制引脚引出,便于和支持MiniPort 接口的主机相连。可通过8 个I/O对其进行控制,LED 模块的MiniPort 接口母座(J4B 端口)功能定义详见图1.40,MCU通过MiniPort 接口驱动LED 模块(MiniPort-LED)引脚功能说明详见表1.16。
表1.16 LED 模块引脚说明


图1.40 LED 模块实物与接口定义图
LED 模块(MiniPort - LED)电路详见图1.4.1,其中LED 为低电平有效(低电平亮)。通过MiniPort B(排母)与MiniPort A(弯针)相连,完成对LED 模块(MiniPort - LED)的控制。

图1.41 LED 模块电路
LED 模块通过MiniPort B(排母)与主控制器底板相连,同时将其余不使用的I/O 通过MiniPort A(弯针)引出,实现模块的横向堆叠。L1~L15 代表将A/B 接口未使用的对应接口相连,便于堆叠扩展。
>>> 1.6.2 数码管模块
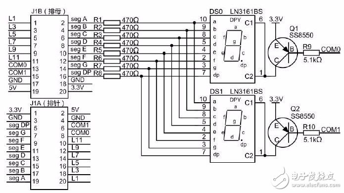
数码管模块(MiniPort-View)集成2 个八段数码管,按照MiniPort 接口将控制引脚引出,便于和支持MiniPort 接口的主机相连。通过COM0、COM1 控制数码管的位选,seg A~segDP 连接数码管的SEG 端,数码管模块对应主控制器MiniPort 接口(J4 端口)功能定义详见图1.42。MCU 通过MiniPort 接口驱动数码管模块(MiniPort-View)引脚功能说明详见表1.17。

图1.42 数码管模块实物与接口定义图
表1.17 数码管模块引脚说明

数码管模块(MiniPort - View)由两个共阳数码管LN3461BS 组成,具体电路详见图1.43。seg A~seg DP 8 个端口作为驱动数码管段选的接口,通过470 欧限流电阻与数码管的段选端(a,b,c,d,e,f,g,dp)相连。COM0 和COM1 作为位选控制位,通过5.1K 电阻连接到PNP 型三极管的基极,三极管的发射极接3.3V 电源,集电极与数码管的位选段相连。由于数码管的8 个段选都需要通过COM 端进行供电,仅仅通过MCU 的I/O 电流驱动能力有限,为此本设计中加入三极管,增加COM 端驱动电流。

图1.43 数码管模块电路图
数码管模块通过MiniPort B(排母)与主机相连,同时将其余不使用的I/O 通过MiniPortA(弯针)引出,实现模块的横向堆叠。L1~L11 代表将A/B 接口未使用的对应接口相连,便于堆叠扩展。
>>> 1.6.3 按键模块
按键模块(MiniPort - Key)集成4 个按键,按照MiniPort 接口将控制引脚引出,便于和支持MiniPort 接口的主控制器相连。按键模块对应主控制器MiniPort 接口(J4端口)功能定义详见图1.44。MCU 通过MiniPort 接口控制按键模块(MiniPort-Key)引脚功能说明详见表1.18。

图1.44 按键模块实物与接口定义图
表1.18 按键模块引脚说明

按键模块(MiniPort - Key)的电路详见图1.45,采用矩阵键盘方式进行排列,其中KR0、KR1 为行线,KL0、KL1 为列线,列线与数码管COM 段共用(软件在实现数码管动态显示和实现按键动态扫描时,对COM0、COM1 和KL0、KL1 的操作是相同的。数码管驱动是依次置低COM0 和COM1,来选择要点亮的数码管。按键扫描驱动是依次置低KL0 和KL1,再通过KR0 和KR1 的值来判断按键的状态,因此可根据两者的工作特性来实现KL0、 KL1和COM0、COM1 的复用),可实现该模块与数码管模块共用时,减少I/O 占用。

图1.45 按键模块电路
图1.45 中R3、R4 仅起到保护隔离的作用,如果没有R3 和R4,将KL0 和KL1 直接连接到矩阵键盘对应的列线上,则键盘电路会存在这样的潜在问题:若KL0 设为0(低电平),KL1 设为1(高电平),这时若KEY0 和KEY1(KEY2 和KEY3)同时按下,KL0 与KL1两个I/O 间就形成短路回路。
按键模块通过MiniPort B(排母)与主机相连,同时将其余不使用的I/O 通过MiniPort A(弯针)引出,实现模块的横向堆叠。L1~L16 代表将A/B 接口未使用的对应接口相连,便于堆叠扩展。
>>> 1.6.4 595 模块
595 模块(MiniPort - 595)主要是用于I/O 扩展,模块采用74HC595 芯片,通过串转并的方式扩展8 路I/O。595 模块可以直接驱动LED 模块,也可以通过配合COM0 和COM1 引脚驱动数码管模块。74HC595 芯片共使用了三个控制引脚,它们分别是CP 时钟信号引脚、D 数据引脚和STR 锁存信号引脚。595 模块对应主控制器MiniPort 接口(J4 端口)功能定义如图1.46(b)所示。595 模块输出信号通过MiniPort A(弯针)引出(MiniPort-595 J2A 端口),引脚功能定义详见图1.46(c),MCU通过MiniPort 接口控制595 模块(MiniPort - 595)引脚功能说明详见表1.19。

图1.46 595 模块实物与控制接口定义图
表1.19 595 模块控制引脚说明

595 模块的电路详见图1.47,MiniPort B(排母)为595 模块的输入接口,MiniPort A(弯针)为595 模块的输出接口,通过该接口与LED、数码管等模块相连。

图1.47 595 模块电路图
由于595 模块主要用于外设扩展,故MiniPort A 和MiniPort B 两端部分引脚并不完全相同。L1~L15 代表将595 模块A/B 接口未使用的对应接口相连,便于堆叠扩展。
>>> 1.6.5 ZLG72128 模块
MiniPort-ZLG72128 模块可以管理2 个普通按键、2 个功能按键和2 个共阴数码管,该组件通过10×2 插针接口和AMetal824 平台连接,通过AMetal824 的I2C接口操作和演示该组件。ZLG72128 模块的主控芯片为ZLG72128 是广州周立功单片机科技有限公司自行设计的数码管显示驱动与键盘扫描管理芯片,其主要特性:
直接驱动12 位共阴式数码管(1 英寸以下)或96 只独立的LED;
能够管理多达32 只按键,自动消除抖动,其中有8 只可以作为功能键使用;
利用功率电路可以方便地驱动1 英寸以上的大型数码管;
具有位闪烁、位消隐、段点亮、段熄灭、功能键、连击键计数等强大功能;
提供有10 种数字和21 种字母的译码显示功能,或者直接向显示缓存写入显示数据;
与微控制器之间采用I2C 串行总线接口,只需两根信号线,节省I/O 资源;
工作电压范围:3.0~5.5V;
工作温度范围:-40~+85℃;
封装:标准TSSOP28。
ZLG72128 模块通过MiniPort A(弯针)引出(MiniPort-595 J2A 端口),引脚功能定义详见图 1.48。ZLG72128 的I2C 接口,仅需要SDA 和SCL 两根信号线, 其地址:1100000 读/写(1/0),其相应的电路原理图详见图1.49。

图 1.48 MiniPort-ZLG72128 实物与接口

图1.49 MiniPort-ZLG72128 模块原理图