网站首页 全球最实用的IT互联网站!

人工智能P2P分享Wind搜索发布信息网站地图标签大全

当前位置:诺佳网 > 电子/半导体 > 接口/总线/驱动 >

FT245BM的USB接口电路设计

时间:2009-05-14 18:12

人气:

作者:admin

标签: USB接口 

导读:FT245BM的USB接口电路设计-FT245BM的接口电路设计设计采用USB总线供电,图2中FT245BM与一片MCU相连,MCU的一个8位端口用来传输数据,另外一个端口用来控制和产生FT245BM需要的4...

FT245BM的接口电路设计

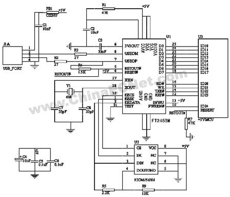
设计采用USB总线供电,图2中FT245BM与一片MCU相连,MCU的一个8位端口用来传输数据,另外一个端口用来控制和产生FT245BM需要的4根握手信号线,即RXF#、TXE#、RD#、WR。TXE#为低,表示当前FIFO发送缓冲区空,这时WR脉冲由高变低就将数据线D0-D7上数据写入FIFO发送缓冲区中;当TXE#变高时,表示当前FIFO发送缓冲区满或者正在存储上一个字节,禁止向发送缓冲区中写数据。RXF#为低,表示当前FIFO接收缓冲区有数据,这时RD#脉冲由低变高,将从FIFO接收缓冲区中读取数据;读信号RD#为低时,把数据读到数据线D0...D7上;当RXF#为高时,禁止从FIFO接收缓冲区读数据。读写时序见图3与图4。


图2 硬件设计原理

图2中的93C46(93C56或93C66)是一片EEPROM,用于存储产品的VID、PID、设备序列号及一些说明性文字等。该EEPROM是可选的,若没有EEPROM,FT245BM将使用默认的VID、PID、产品描述符和电源描述符,并且没有设备的序列号。

设计时需在USB接口的电源端连接一个磁珠,以减少设备的噪声和USB电缆辐射对主机产生的电磁干扰;电源端增加了去耦和旁路电容,以提高电路的抗干扰性能。还需注意的是,电路中RSTOUT#用来提供上电复位MCU。如果MCU本身有复位逻辑,那么通常就不需使用RSTOUT#来复位设备,这部分连接与47K下拉电阻就能省略。

温馨提示:以上内容整理于网络,仅供参考,如果对您有帮助,留下您的阅读感言吧!
相关阅读
本类排行
相关标签
本类推荐

CPU | 内存 | 硬盘 | 显卡 | 显示器 | 主板 | 电源 | 键鼠 | 网站地图

Copyright © 2025-2035 诺佳网 版权所有 备案号:赣ICP备2025066733号
本站资料均来源互联网收集整理,作品版权归作者所有,如果侵犯了您的版权,请跟我们联系。

关注微信