全球最实用的IT互联网信息网站!
AI人工智能P2P分享&下载搜索网页发布信息网站地图
常用直线模组的类型
阅读全文2023-07-29
CAN转EtherNet/IP网关can协议和485协议区别
如何挑选滚珠螺杆的润滑油脂?
阅读全文2023-07-28
求一种基于ONENET的多区域温湿度监控系统设计方
51单片机编程开发之完转LED简析
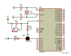
基于51单片机最小系统点亮一个灯的程序
分享一种有趣的OTA升级思路
51单片机编程开发之C语言基础二
51单片机编程开发之C语言基础一
基于Psoc6开发板的OLED时钟设计方案
博世CAN SIC XL收发器ASIC NT156介绍
力特奥维斯Littelfuse解读设计高可靠性的汽
RS485接口电路设计全面指南:从基础到实
如何使用ZPS-CANFD进行CAN信号质量评估?
CPU | 内存 | 硬盘 | 显卡 | 显示器 | 主板 | 电源 | 键鼠 | 网站地图
Copyright © 2025-2035 诺佳网 版权所有 备案号:赣ICP备2025066733号 本站资料均来源互联网收集整理,作品版权归作者所有,如果侵犯了您的版权,请跟我们联系。