时间:2025-02-28 19:35
人气:
作者:admin
在当今的工业自动化与通信技术领域,RS485接口凭借其卓越的性能与高度的稳定性,已然成为不可或缺的一部分。本文旨在为您提供一份详尽的RS485接口电路设计指南,内容涵盖基本概念的解析、硬件层面的具体实现,以及电路保护与PCB布局的关键要点。

RS485接口是一种广泛应用于工业自动化和通信领域的标准接口。它通过平衡发送和差分接收的方式进行数据传输,具备高稳定性、长距离传输以及多点通信能力。了解其通信基础对于电路设计至关重要。

RS485,这一在工业自动化和通信领域广泛应用的接口标准,采用平衡发送和差分接收的方式进行数据传输。它具备出色的稳定性、长距离传输能力以及支持多点通信的特性。了解其通信基础对于电路设计而言至关重要。
RS485是一种半双工通信协议,允许多个设备在同一条线上进行通信,但需注意,同一时刻只能进行发送或接收操作。其传输距离远、抗干扰能力强以及高速数据传输的特点,使得它在通信领域具有显著优势。
接下来,我们深入探讨RS485的电气特性。在RS485通信中,A和B两条线上的电压差被用来表示二进制数据。当电压差超过200mV时,逻辑电平被判定为1;而电压差小于200mV时,则判定为0。为了确保信号的完整性和稳定性,总线的首尾两端通常会各接一个120Ω的终端电阻进行阻抗匹配。
此外,我们还将RS485与RS232进行对比。相比之下,RS485在抗干扰能力和传输距离上表现出更强的性能。RS232更适合短距离通信,而RS485则更适用于长距离和高可靠性要求的通信环境。

要实现稳定可靠的RS485通信,合理的硬件电路设计至关重要。设计过程中,必须综合考虑电路的电气特性、信号完整性以及必要的安全保护措施。
1非隔离型电路设计
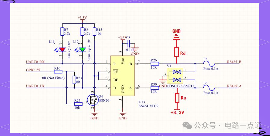
在非隔离型RS485电路中,B端直接接地,而A端则通过上拉电阻维持高电平状态。发送和接收使能分别由DE和RE引脚控制,这些引脚通过IO口进行逻辑控制,从而实现在半双工模式下的数据通信。
2自动收发电路设计
为了进一步提高通信效率,某些应用场合会采用自动收发电路。这种设计在普通485电路的基础上增加了一个晶体管控制使能引脚,使得数据发送和接收能够自动切换。在接收数据时,RS485_TX引脚保持高电平,并通过晶体管将RE和DE引脚下拉至地线,以启用接收功能。
此外,为了确保RS485接口的安全性和稳定性,还需要考虑防雷和保护措施的设计。这些措施旨在防止雷电等过电压对接口和通信线路造成损害,从而保障通信系统的可靠运行。

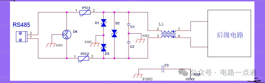
在工业应用中,RS485接口常常会面临雷击和浪涌等电磁干扰的挑战。因此,在电路设计阶段就必须考虑采取相应的防护措施。这些措施包括但不限于使用共模电感来衰减共模噪声、利用电容来隔开接口地与数字地以减少地回路干扰。此外,为了进一步增强电路的耐压能力,可以在信号线上加装TVS管和自恢复保险丝,以实现对过压和浪涌的有效保护。在极高风险的环境中,甚至可以考虑引入6kV及以上的防雷击保护电路设计,以确保RS485接口在恶劣条件下的稳定性和可靠性。

PCB设计对RS485接口电路性能的提升至关重要。
通过合理的布局和布线,可以显著增强信号的完整性和抗干扰性。在具体设计时,需要关注几个关键方面。首先,选用适当的信号线并确保其布线合理,以减少信号延迟。其次,利用共模电感和滤波元件来抑制共模干扰,并进一步提高抗干扰能力。此外,选择适合的收发器芯片也是不可或缺的,它们负责将TTL/CMOS逻辑电平转换为RS485差分信号。同时,还需注意偏置和终端电阻的配置,以确保信号质量的稳定。
RS485接口设计并非仅关注电气特性,还需综合考虑电磁兼容性、可靠性和安全性等多个因素。在EMC设计方面,应保证良好的接地,注意电源和信号线的分离,以减少交叉干扰。同时,增加滤波和退耦电容也是提高电路抗干扰能力的重要手段。此外,根据应用需求设计控制逻辑电路或使用MCU控制发送使能信号,以实现自动或手动的收发切换。对于自动收发电路设计,可能需要更复杂的逻辑来自动管理发送和接收状态。

通过深入剖析实际案例,我们能够更深入地了解RS485接口设计的应用优化情况。
在工业自动化领域,RS485接口被广泛应用于传感器、执行器和控制器之间的数据交换。通过精心设计的电路和适当的防护措施,该系统能够确保稳定运行和可靠数据传输。
对于长距离通信,RS485接口面临信号衰减和干扰的挑战。通过优化信号线的选择、布线方式以及终端匹配,我们可以提升信号的传输质量和距离。
RS485接口电路设计是一个多方面的工程,它涵盖了信号传输、电气隔离、噪声抑制、保护措施以及电源和控制逻辑等多个方面。通过深入理解RS485的电气特性和设计要点,并结合实际的应用场景,我们可以打造出既稳定又可靠、具备强大抗干扰能力的RS485通信系统。在复杂的工业环境中,这样的系统将为高效、可靠的通信提供坚实的保障。
-- END --
免责声明:本文转自网络,版权归原作者所有,如涉及作品版权问题,请及时与我们联系,谢谢!
从profibusDP转ModbusTCP,一网打尽转换技巧!