时间:2023-08-23 11:02
人气:
作者:admin
许多应用软件都使用单流器来提供某些机械系统的线性或旋转动力。 虽然驾驶单流器可以像开关电流一样简单,但使用专用的IC驱动器往往可以取得更好的性能。
本应用程序注释讨论如何使用 MPSMPQ6610 MPQ6610 MPQ6610 MPQ6610半桥力驱动器 IC 驾驶单质器, 使用当前控制 来改善动力和节能。
以最简单的形式,单质体只是产生磁场的电线圈。但是,我们通常称之为“单质体”的装置是使用铁制或有时是磁材料制成的电线圈和移动核心的装置。将电流应用到电线圈导致核心与电线圈相对拉动或推动,从而产生在机械系统中用于激活某种物体的运动。典型的单质体显示在机械系统中。图片1
电动机械继电器的动脉圈也是一种溶质,通常有固定的铁或钢芯,磁场作用于关闭中继器电路接触的可移动部分。
当激活溶质时,对微风应用电压来创建磁场。由于微风有较大的引力,当前需要一段时间才能形成。溶质核心的力量与当前成正比。因此,为了产生最大力来移动核心,您需要应用高电压来快速构建当前。
运动完成后, 通常需要更小的电流来保持核心位置。 如果您继续应用全部电压, 大量能量会散落在挡风中, 溶胶会产生很多热量 。
为了解决这些问题,经常使用一个恒定的当前驱动器驱动溶液。 电流可以被长期控制,以提供理想的动力,并限制将溶液固定在原位上所分散的力量。
The MPQ6610 MPQ6610 MPQ6610 MPQ6610
MPS MPS MPQQ6610是具有当前测量和监管能力的半H-桥驱动程序,它支持60V的运行,将水流装入3A,并包装成小8pin SOIC 或 TSOT23 包。 MPQ6610 MPQ6610 MPQ6610 MPQ6610 块图显示在其中。图1

Figure 1 – MPQ6610 MPQ6610 MPQ6610 MPQ6610 Block Diagram
MPQ6610 MPQ6610 MPQ6610 MPQ6610还提供通过监测ISET针电压测量电流的能力。电压可由微型控制器中的A/D转换器测量,从而能够对溶液中的电流进行诊断性确认。 MPQ6610 MPQ6610 MPQ6610 MPQ6610还提供防止短路的防护,并允许利用NFAULT输出检测露天负荷。
有关这些特征的全部详情,请查阅MPQ6610 MPQ6610 MPQ6610 MPQ6610数据表。
C为了提高能源效率,通常需要提供初始高电流,将溶液拉入,然后将溶液降低到足以维持溶液的浓度水平,这样可以节省能量,减少溶液产生的热量。
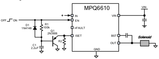
在基本的 MPQ6610 MPQ6610 MPQ6610 MPQ6610 应用电路中添加几个额外的组件可以达到这一点,如下文所示:图2

Figure 2 – MPQ6610 MPQ6610 MPQ6610 MPQ6610 Reduced Hold Current Circuit
该电路的功用如下:
初始输入信号为低。 它通过 D1 释放 C1 到 D1 , 并且通过 Q1 将ISET 插针控制在 ISET 低端 。
输入信号是高的, 使 MPQ6610 MPQ6610 MPQ6610 MPQ6610 能够驱动输出高, 将全供应电压应用到单质。 C1 开始通过 R1 充电 。 电流来自 ISET 针, 与 单质电流的流量成正比; C1 电压随着 C1 电荷的增加, 允许 ISET 针的电压上升 。
假设溶液有足够的流动电流,ISET针上的电压将继续上升,直到达到目前1.5V的监管门槛。 此时此刻,MPQ6610 MPQ6610 MPQ6610 MPQ6610将开始调节溶液流。
由此产生的驱动波形显示在图3 图3黄色的痕量是驱动溶液的外向信号;绿色的痕量是溶液流(由当前探测器测量)。可以看到,最初,整个供应电压被驱动来拉动溶液,在延迟(时间由以上电路的C1和R1设定)后,通过脉冲宽度调节输出到ISET针上的阻力器设定的水平,将流量减少。

图3 图3 - Reduced Hold Current Waveforms
添加一个阻力器, 就可以独立控制最大拉拉电流和持有电流。 这样可以使用更高的供应电压, 以加速溶质中初始的当前斜坡 。 这样可以优化机械性能 。 显示于此 。图4

Figure 4 - Regulating Pull-in and Hold Current
与以前一样,持有量的电流由R2设定。 添加R3在拉入运行阶段规定了当前限制。 最初,当C1被排放时,电流是由R2和R3的平行组合设定的。 随着C1电荷,电流将缓慢淡化,直到达到R2设定的持有量流为止。
MPQ6610 MPQ6610 MPQ6610 MPQ6610 Solenoid Drive Evaluation Board
MPS有一个评价委员会,使用上面显示的电路进行评价,使用户能够对驱动自己溶液的电路进行评价。图5和图6

Figure 5 - Solenoid Evaluation Schematic

要使用内部幻灯片开关来启用和禁用单体, 请将跳跃器 JP1 放置。 在 PCB 上有一个小的3.3V LDO 调节器, 以提供逻辑水平来启用 MPQ6610 MPQ6610 MPQ6610 MPQ6610 。 如果您想要使用外部逻辑信号控制电路, 请删除 JP1 并将控制信号应用到 P2 。 控制信号可以是 2.5V 到 5V 的任何逻辑水平, 但请注意, 电压会影响时间延迟 。
使用两个强力计控制拉入并保持电流。 RV1 与 RV2 设置最大拉入电流平行, RV2 设置最大拉入电流。 持有电流总是小于拉进电流。 如果您将拉进电流一直向上拉, 那么拉进电流将不受限制。 在最低的 RV2 设置下, 持有电流将限制在大约 300 mA 范围内 。
请注意, MPQ6610 MPQ6610 MPQ6610 MPQ6610 具有上流保护电路, 将在 3A 和 6A 之间启动。 如果溶胶的抽取量大于此流, 则MPQ6610 MPQ6610 MPQ6610 MPQ6610将禁用 1mS 的输出, 然后重新启用它 。
审核编辑:彭菁
上一篇:常见的两相混合式步进电机应用
下一篇:交流电为什是220V、50Hz?