时间:2023-07-17 15:52
人气:
作者:admin
一、行业介绍
(一)机器视觉的概念
根据美国制造工程师协会(SME)机器视觉分会和美国机器人工业协会(RIA)自动化视觉分会关于机器视觉的定义:机器视觉是通过光学的装置和非接触的传感器,自动地接收和处理一个真实物体的图像,以获得所需信息或用于控制机器人运动的装置。通俗地说,机器视觉就是用机器代替人眼,模拟眼睛进行图像采集,经过图像识别和处理提取信息,最终通过执行装置完成操作。
(二)机器视觉的组成
一个典型的机器视觉系统,一般包括:光源、镜头、相机、视觉控制系统(视觉处理分析软件及视觉控制器硬件)等。其中,光源及光源控制器、镜头、相机等硬件部分负责成像功能,视觉控制系统负责对成像结果进行处理分析、输出分析结果至智能设备的其他执行机构。完成一个成功的机器视觉应用,需要综合考虑上述各组成部件及其配合:以一个精确的测量应用为例,需要考虑如何正确的选择光源、镜头、相机来合理搭配完成图像采集,如何对该检测系统进行标定,应该采用何种算法完成检测,如何对这些算法的速度和精度进行优化,可能影响体系测量精度的因素有哪些,以及如何逐一克服这些影响因素以获得最佳的准确度和精度。

典型机器视觉系统
1、光源
光源在机器视觉应用中是重要的外部环境器件,对图像采集的精确度与适配度具有重要影响,可以为后续的图像识别、分析与测量提供基础的图像信息。合适的视觉照明方案将被测物体与环境背景尽量区分,同时清楚的显示被测目标的关键信息。
机器视觉光源从照明方式可以分为直接照明光源、散射照明光源、背光照明光源、同轴照明光源和特殊照明光源。直接照明和散射照明又可以细分为不同角度或形式的照明光源,根据其性能与特点的不同,可以服务于不同的机器视觉应用领域及应用场景。
机器视觉中常用的照明光源是荧光灯、石英卤素灯、LED、金属卤化物(汞)和氙气灯。荧光灯、石英卤素灯和LED是机器视觉中使用最广泛的照明类型,特别是对于中小型检测站。金属卤化物、氙气和高压钠更典型的用于大规模应用或需要非常明亮光源的区域。金属卤化物也被称为汞,经常用于显微镜,其有许多离散的波长峰,这补充了荧光研究的过滤器的使用。氙气灯对于需要非常亮的频闪灯的应用非常有用。尽管LED发光二极管照明具有更长的寿命,但石英卤素照明可能是特定检查的选择,因为它提供了更大的强度。LED光源采用固体半导体芯片为发光材料,能量转换效率高,由于多年技术完善改进,其响应速度快、使用寿命长、颜色多样且性价比高,因此LED光源在机器视觉等工业领域有更广泛的应用。

2、相机
相机作为机器视觉系统的关键组件,其最本质的功能就是将光信号转变成有序的电信号。选择合适的相机也是机器视觉系统设计中的重要环节,相机的选择不仅直接决定所采集到的图像分辨率、图像质量等,同时也与整个系统的运行模式直接相关。
相机主要的图像传感器,根据芯片可以划分为CCD和CMOS图像传感器。两者都是使用光敏二极管进行光电转化,但在工作原理和产品特性上都存在较大区别。
CCD工作原理:CCD是电荷耦合器件的简称,在感光像点接受光照之后,感光元件产生对应的电流,电流大小与光强对应,因此感光元件直接输出的电信号是模拟的。在CCD传感器中,每一个感光元件都不对此作进一步的处理,而是将它直接输出到下一个寄存器,结合该元件生成的模拟信号输出给第三个寄存器,以此类推,直到结合最后一个寄存器后,才能形成统一的输出。
由于感光元件生成的电信号太过微弱,加上在此过程中会产生大量电压损耗而无法直接进行模数转换工作,因此这些输出数据必须做统一的放大处理。该任务是由 CCD 传感器中的放大器专门负责,经放大器处理之后,每个像点的电信号强度都获得同样幅度的增大;因信号只通过一个放大器放大,所以产生的噪点较少。且由于CCD本身无法将模拟信号直接转换为数字信号,因此还需要一个专门的模数转换芯片进行处理,最终以二进制数字图像矩阵的形式输出给专门的DSP处理芯片。
CMOS工作原理:CMOS是互补金属氧化物半导体的简称,CMOS传感器中每一个感光元件都直接整合了放大器和模数转换逻辑,当感光二极管接受光照、产生模拟的电信号之后,电信号首先被该感光元件中的放大器放大,然后直接转换成对应的数字信号。换句话说,在CMOS传感器中,每一个感光元件都可产生最终的数字输出,所得数字信号合并之后被直接送交DSP芯片处理。
但CMOS感光元件中的放大器属于模拟器件,无法保证每个像点的放大率都保持严格一致,致使放大后的图像数据无法代表拍摄物体的原貌。体现在最终的输出结果上,就是图像中出现大量的噪声,品质明显低于CCD传感器,不过目前这方面的技术已大幅改善。且由于CCD是信号统一放大,所以噪声小,CMOS是各个感光元器件信号单独放大,导致噪声较大,但是CMOS传感器也有分辨率大、成本低,体积小等优势。
随着CMOS传感器在消费电子设备的大量应用,CMOS技术发展加速,其性能已经显著提高,且制造成本大幅下降。CMOS目前在传感器的图像质量和分辨率已经逐渐不落后于CCD,且其保持了本身的固有优势,目前在工业相关展会上,很难看到CCD的身影,也侧面说明CMOS会是未来工业相机传感器的主流。
3、镜头
镜头是机器视觉系统中的重要组件,对成像质量起着关键性的作用。镜头的基本功能是实现光束调制,将目标成像在图像传感器的光敏面上完成信号传递。它对成像质量的几个最主要指标均有影响,包括分辨率、对比度、景深及各种像差。 镜头在机器视觉系统中的主要作用体现在通过工业相机实现光学成像,其市场规模与工业相机息息相关。而工业相机是工业自动化系统的灵魂之窗,从物件与条码辨识、产品检测、外观尺寸量测到机械手臂与传动设备定位,都是工业相机技术可以发挥的舞台,其由于技术本身存在的优越性,在许多领域有很好的发展前景。
4、视觉控制系统
视觉控制系统是对通过光源、镜头、相机获得的图像进行分析处理,并根据处理结果和一定的判决条件实现机器视觉功能目标的软件和硬件设备的总称,相当于人脑的视觉皮层和大脑的其他部分。工业视觉软件可以对数字信号进行各种运算来抽取目标的特征,进而根基判别结果来控制现场设备动作,自动完成图像采集、显示、存储、处理等流程。对获取的图像信息即视觉信号的处理是机器视觉系统的关键所在,不同的机器视觉图像处理软件有不同的目标倾向,最终通过图像处理算法实现对被测物的识别、定位、测量、检测等功能。
机器视觉系统在行业应用中的功能主要有三大类:定位、测量及缺陷检测,而机器视觉技术在完成这一系列应用时都离不开图像处理这一重要环节。图像处理包括图像识别、图像描述、图像增强、图像复原、图像分割和图像分析等一系列具体功能,而这些功能都为机器视觉系统的应用提供了不同的辅助手段。在定位过程中,图像识别强大的搜索功能可以在最短的时间内准确将目标定位;在测量服务中,图像增强有助于更好的提取测量目标的主要特征;图像分析是直接参与测量的有利工具;在缺陷检测的环节,没有图像处理缺陷的检测将无法实现,对比更是无从谈起。
(三)机器视觉产业链分析
机器视觉产业链上游由核心零部件和软件组成,主要包括光源及控制器、镜头、相机、视觉控制器硬件、视觉处理分析软件等;中游则由机器视觉整机制造商、系统集成商等组成,上游与中游企业并非绝对隔离,而是相互渗透和合作的;下游为机器视觉应用领域,主要有电子、工业、半导体、自动驾驶、智能安防等。

机器视觉上下游产业链
1、机器视觉上游供应端市场分析
(1)光源市场分析
光源产品的竞争格局激烈,国内公司有望凭借价格优势推进国产替代。光源厂商的技术水平和生产质量是竞争核心要素,其中光源照度和均匀性主要依托产品的设计力,直接体现光源厂商的技术能力;而稳定性主要依托产品生产过程中的质量把控能力。国外知名光源厂商有日本CCS和美国Ai等,CCS依托强大的研发能力和独特的生产工艺,全球市占率排名第一,但产品价格也较高。国内公司奥普特和沃德普是我国较早进入机器视觉光源领域的企业,其中,奥普特是国产品牌市场占有率最大的生产商,以奥普特为代表的国内公司在技术上与国际品牌差距较小,且凭借价格优势与海外企业进行竞争。

(2)工业镜头市场分析
国内优质厂商从中低端市场开始布局、逐步向高端产品拓展,未来将迎来高速发展。海外机器视觉工业镜头细分领域发展较早,德国施耐德、日本茉丽特等公司占据着全球主要市场份额。国内厂商在工业镜头领域目前体量较小,但许多企业依托高性价比优势布局中低端市场,且发展迅速,如东莞普密斯。同时,也有以深圳东正光学、江苏慕藤光为主的部分企业通过整合制造设备和多种技术平台,已经能够提供全系列工业镜头,进军高端产品领域。对于国产镜头而言,品牌知名度和市场信任度是需要攻克的难点,但从技术来看,国内厂商的镜头制作工艺虽然和国外老牌厂商相比还有差距,但已经能够满足视沉系统的基本需要。

(3)工业相机市场分析
国外品牌市占率优势明显,国内厂商从中低端产品切入、布局工业相机市场。从全球市场来看,智能工业相机依托易用性的优势,在市场的集中度远高于板卡式相机,康耐视和基恩士凭借优先布局智能相机市场的先发优势,目前已占据超过70%的市场份额。从国内市场来看,以康耐视、基恩士、Basler为主的国外品牌由于拥有多年的行业经验,已占据大部分市场份额;国内厂商通过多年自主研发的努力,已经在关键技术上取得突破,如光虎、华睿等,不断推出智能工业相机系列产品,通过性价比优势挤占国外厂商市场份额。

(4)软件市场分析
目前,图像处理软件领域主要由美、德等国主导,主要厂商包括Cognex、Mvtec、Adept等,软件的底层算法基本被以上厂商垄断。相比国外厂商而言,我国机器视觉软件系统发展较晚,但已经布局集成方案领域。国内的机器视觉图像处理软件一般是在OpenCV等开源视觉算法库或者Halcon、VisionPro等第三方商业算法库的基础上进行二次开发。由于独立底层算法具有非常高的技术壁垒,国内已有创科视觉、海康威视、奥普特、维视图像等企业完成底层算法研究并进行一定范围的应用。近年来,国内企业开始重视开发具有自主知识产权的算法,所以在研究图像处理软件的基础上提供机器视觉系统解决方案。
2、机器视觉中游设备及系统集成市场分析
随着工业自动化生产需求的提升,我国机器视觉设备企业市占率有望提升。与国外企业相对比,国内机器视觉设备集成企业产品的性能及稳定性还具有一定差距。但国内企业对国内客户需求及市场更为了解,能够提供灵活化及定制化的服务,快速响应客户需求,供货周期短,且成本优势明显。目前以天准科技、矩子科技为代表的国内企业产品的关键性指标已达到国际水平,国产化趋势明显。
3、机器视觉下游应用市场分析
消费电子、平板显示、汽车和新能源是当前机器视觉最主要的应用领域。2020年这四大应用的销售额分别占机器视觉产品制造业销售总额的24.79%、12.15%、8.39%和8.29%。

2020年机器视觉应用领域占比
其中,电子信息制造行业自动化、标准化程度高,是机器视觉技术应用较早的行业,也是最大的下游市场;汽车制造中机器视觉主要用于车身装配检测、面板印刷质量检测等几乎所有系统和部件的制造流程;半导体行业工业机器视觉应用较为成熟,应用涉及到半导体外观缺陷、尺寸、数量等检测,尤其是晶圆制作中的检测、定位、切割和封装。

二、发展分析
(一)行业发展政策环境分析
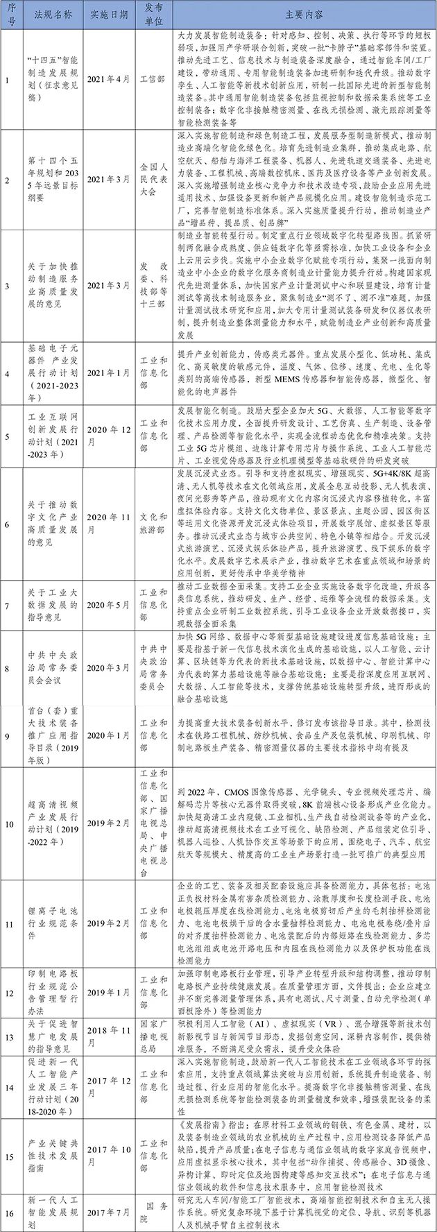
机器视觉行业技术与产品渗透至各个产业,相关的主要法律、法规、部门规章及规范性文件融入智能制造、人工智能、数字经济、新型基础设施建设等国家战略,并以视觉图像数据、视觉光电器件、视觉成像系统、视觉类仪器仪表、视觉类检测设备为支持引导方向,最终部署在电子、汽车、印刷电路板、锂电池、钢铁、有色金属、农机等多个工业制造业,以及文化、旅游、广电等其它行业。
中央印发的机器视觉行业发展十四五规划纲要明确要求到2021年机器视觉行业将增加23%,各地方出台了地方政策,提高机器视觉行业渗透率。

(二)行业发展社会环境分析
1、人口结构老年化日趋严重
2021年中国进行了第七次人口普查,根据人口普查报告,60岁以下人口占81.30%,较2010年下降5.44个百分点;60岁以上人口占18.70%,较2010年增加5.44个百分点;预计2030年,中国60岁以下人口占75.2%,较2010年下降11.54个百分点;60岁以上人口占24.8%,较2010年增加11.54个百分点。60岁以上人口逐渐接近25%的总人口比例。
随着老龄化问题加深,老年人日常生活、精神状态以及医疗健康等需求将成为重要的社会问题。机器视觉技术为老年提供服务机器人服务以及医疗健康相关智能设备辅助方案,可以成为新的现代化解决方案,因此长期的需求旺盛和不断创新完善的应用场景有望持续性拉动机器视觉产业发展。
2、劳动成本的上升,机器替代需求升级
根据国家统计局数据显示,2021年我国第三产业增加值占GDP的比重已达56.5%,比上年同期增长7.5%。服务业中大量简单劳动的岗位可以被服务机器人替代,而由于劳动成本的攀升,第三产业增加值不断增长将刺激智能化需求扩张。机器视觉的出现及其技术的完善进步将逐步推动智能设备替代人类从事程序化、重复度高的简单劳动,并通过机器的低边际成本、低错误率等特征提高工作经营的效率。
(三)行业发展技术环境分析
机器视觉为技术密集型行业,企业核心竞争力的维持需依赖于持续性研发投入。高研发投入构建深厚技术壁垒,从根本上来讲,成熟企业在软件平台和硬件产品两个技术层面上具备较强的先发优势,才可以奠定了其较高的盈利能力中枢。
1、软件平台层面
机器视觉属于技术驱动型行业,所要求的技术精准度较高,未来的核心技术更多的将体现在软件的机械视觉算法上。软件平台的搭建依赖坚实的底层算法和丰富的数据库,技术壁垒较高,企业需要进行持续性研发投入,不断进行技术提升,维持在市场中的产品竞争力。

2、硬件平台层面
机器视觉在硬件层面上包括光源、镜头、相机等。
光源技术门槛不高,国内厂商凭借进入行业早、性价比高的优势在市场上占据一席之地。光源是上游硬件中国产程度较高,竞争较为充分的细分领域,国产品牌能和国外品牌展开竞争。
镜头行业具有较高的技术门槛,2008年之前国内镜头市场基本被日本、德国品牌所垄断。目前高端市场仍旧以日本、德国品牌为主,国内企业主要分布在中低端市场,性价比较高,产品能够满足视觉系统的基本需要,但是制作工艺和国外相比仍有差距。
我国对于工业相机的研究起步较晚,最初主要由大恒图像等几家老牌相机公司代理国外品牌。近些年我国自主研发工业相机的国产品牌逐步出现,目前仍主要布局于中低端市场,正在逐步实现进口替代;高分辨率、高速的高端工业相机领域仍以国外品牌为主。工业相机集成更多边缘智能成为趋势。智能工业相机本质上是一个内建CPU和记忆体、可以执行算法的嵌入式系统,同时接入计算机的工业相机运行效率和易用性都得到了提升。智能工业相机是硬件部分中值得创业公司关注的切入点。
三、市场分析
(一)行业发展历程
机器视觉起源于上世纪50年代,Gilson提出了“光流”这一概念,并基于相关统计模型发展了逐像素的计算模式,标志着2D影像统计模式的发展。国内机器视觉起步较晚,上世纪80年代开始引进第一批技术。随着全球制造中心向我国转移,目前中国已是继美国、日本之后的第三大机器视觉领域应用市场。

(二)行业市场规模
作为随着全球新一轮科技革命浪潮的兴起,机器视觉行业迎来了快速增长期。
1、全球机器视觉市场发展现状
2016~2019年,全球机器视觉市场规模不断扩大,至2019年突破100亿美元,达到了102亿美元。2020年,受新冠肺炎疫情影响,全球供应链中断,项目停摆,给全球机器视觉行业带来了冲击,市场规模下降至96亿美元。
从区域分布来看,目前在全球机器视觉市场中欧洲市场份额最大,占比36.4%;其次是北美地区,占比29.3%;亚太地区近年来发展迅速,市占率快速增长,已达到25.3%。


2、国内机器视觉市场发展现状
我国机器视觉行业发展历程虽然短暂,但发展速度较快。近年来,伴随着我国经济的发展、工业水平的进步,特别是3C电子行业自动化的普及和深入,我国的机器视觉行业迎来了空前的发展机遇,2020年,中国工业机器视觉市场规模增长迅速,达到215亿元,同比增长54.9%。随着疫情的稳定,消费电子市场、汽车市场、半导体市场、医疗市场等行业的逐步复苏,工业机器视觉市场规模持续提升,2021年市场规模突破230亿元。

近年来国内机器视觉市场规模
(三)行业地区发展情况
我国机器视觉起步较晚,上世纪90年代初才有少数的视觉技术公司成立。近年来,我国先后出台了促进智能制造、智能机器人视觉系统以及智能检测发展的政策文件,机器视觉领域玩家不断增多,特别是2017-2020年,每年新增企业数量均超过600家。目前,我国各种类型的机器视觉企业已超过4000家;而中国机器视觉产业联盟(CMVU)的调查数据显示,进入中国的国际机器视觉品牌已超过200家。
从机器视觉企业的区域集中度来看,截至2021年8月,国内共有机器视觉相关企业数量为169169家,广东省、江苏省、山东省、浙江省和上海市的机器视觉企业数量合计占全国总数的62.32%,说明我国机器视觉企业的分布是较为集中的,行业发展在沿海地区较为密集。

(四)行业企业竞争情况
机器视觉行业属于资本密集型以及技术密集型行业,前期的研发投入需要大量的资金支持以及人才支持。近年来随着阿里、腾讯等众多互联网巨头企业的进入,以及老牌行业企业和一些新创企业的相继发力,行业氛围瞬间火热。同时,随着机器人、半导体、电子电器等相关产业的火热进行,机器视觉巨大的应用市场和商业化运作吸引了不少资本的关注和投入。2015-2021年,我国机器视觉相关融资额整体呈增长态势,2021年达到191.64亿元,创下历史新高。而截止到2022年11月份,机器视觉领域就发生融资事件71起,总融资金额115.98亿元,受疫情影响,呈现下降趋势。

近年来机器视觉行业投融资情况表
从融资轮次来看,目前B+轮及以前的轮次达到69次,其中,种子/天使轮比重为5.7%,Pre-A/A/A+轮比重为45.9%,Pre-B/B/B+轮比重为27.6%。整体来看,目前我国机器视觉行业投融资仍处于初级阶段,资本青睐初创企业。

2021年机器视觉行业融资分析
2021年全年,工业机器视觉领域共发生91起融资事件,其中多家企业融资达到亿元级别。工业视觉赛道目前已有红杉资本中国、顺为资本、高榕资本、君联资本、明势资本等多家一线基金和政府产业基金纷纷入局,投资热背后是对工业视觉前景的看好。产业链中游集成商领域的创业企业最受资本青睐。
但是目前赛道上的多数企业都处于产品小批量生产或解决方案高度定制化的阶段,规模化应用尚未展开,前期高额的研发投入难以摊薄,整体成本较高,现阶段难以达到盈亏平衡。大部分企业营收、利润水平仍处在早期阶段,年营收在百万元级别。头部企业年营收可达数千万到上亿元,这些公司的特点是产品以集成设备或集成解决方案为主,可以初步实现量产,具备一定的标准化程度。3D视觉技术(特别是算法)是企业的核心竞争力。

四、前景展望
(一)发展前景
1、政策导向刺激行业发展
国家高度重视发展先进制造业,“十四五”规划强调要做大做强先进制造业。而机器视觉对智能制造意义重大,机器视觉可实现机器替代人眼来做测量与判断,通过非接触检测、测量,提高加工精度、发现产品缺陷并进行自动分析决策,是先进制造业的重要组成部分。尤其是在5G、工业互联网与制造业深度融合的今天,机器视觉作为实现工业智能的控制系统,在智能制造中的作用无可替代。
目前来看,机器视觉在制造领域的应用实践不断丰富。根据中国机器视觉产业联盟发布的数据显示,2020年,机器视觉在电子电气、半导体、汽车、印刷包装、食品加工等领域得到广泛应用,上述几个应用市场在全部下游应用的比重高达82.4%,其中电子电气行业应用占比52.9%。
2、技术发展促进行业繁荣
机器视觉行业在未来很长一段时间都具有较强成长性,行业天花板较高,且随着制造业从自动化向数字化、再向智能化升级的过程中,机器视觉的地位和作用将越来越重要。而中国作为工业大国,在未来产业升级的过程中将有望释放巨大的机器视觉系统市场需求。
目前,工业机器视觉在国内智能制造整体解决方案中渗透率较低,仍有较大的增长空间。相比于工业机器视觉国际巨头,国内机器视觉厂商由于更接近应用市场,在系统集成和设备制造上具备定制化优势。
3、众多壁垒铸就行业护城河
机器视觉行业属于技术密集型产业,企业想要进入这个行业或在行业中竞争力需要面临多重壁垒:
(1)技术研发壁垒:机器视觉的核心技术在于图像处理软件算法、光学设计以及软硬件结合的机器视觉系统,算法的优化和软硬件产品的结合需要在大量的工程应用中不断积累,率先布局研发产业链的公司先发优势明显;
(2)品牌的壁垒:知名品牌拥有较强的议价能力,公司需要通过长期提供高质量的产品和服务来获得客户广泛的认可,品牌被接受所需要的时间较长;
(3)人才的壁垒:虽然近年来,我国加大了对机器视觉设备相关人才的教育培训,但高端人才相对稀缺,无法满足机器视觉行业高速发展中的需求,拥有专业知识和丰富经验的研发人员是公司拥有竞争优势的关键。
五、现状分析
1、政策鼓励不达预期的风险
随着智能化设备的需求增长,国家出台了许多相关政策来激励机器视觉行业的发展。未来存在部分政策的鼓励效果无法达到预期,或政策在部分地区落实不够彻底,从而造成机器视觉行业发展不及预期的风险。
2、行业拓展缓慢的风险
机器视觉行业应用领域广泛,目前仍处于围绕3C行业,并逐渐向其他新领域扩张的过渡阶段。若3C电子市场发生重大不利变化,对机器视觉产品的需求下降,且由于技术壁垒等原因在新领域拓展缓慢,将对行业发展产生重大不利影响。
3、市场激烈竞争风险
2021年,机器视觉行业投融资轮次达91次,且多数为A轮以下投资,赛道上的多数企业都处于产品小批量生产或解决方案高度定制化的阶段,规模化应用尚未展开,前期高额的研发投入难以摊薄,整体成本较高,现阶段难以达到盈亏平衡,市场抗风险能力较弱。
4、技术被赶超或替代风险
机器视觉行业属于技术密集型行业,涉及视觉传感器技术、光源照明技术、光学成像技术、数字图像处理技术、模拟与数字视频技术、计算机软硬件技术和自动控制技术等多种科学技术及工程领域学科知识的综合应用。在未来提升研发技术能力的竞争中,如果公司不能准确把握行业技术的发展趋势,在技术开发方向决策上发生失误;或研发项目未能顺利推进,未能及时将新技术运用于产品开发和升级,出现技术被赶超或替代的情况。
上一篇:机床在线测头校准的重要性
下一篇:plc模拟量干扰解决方法