时间:2023-07-13 17:29
人气:
作者:admin
循环工作定时控制器
该电路可设定设备的循环周期时间以及每次工作的时间,可以让设备按照设定的时间不断地循环工作,可应用于定时抽水、定时换气、定时通风等控制场合。
一、电路工作原理
电路原理如图 15 所示。

电路通过电容C2和泄放电阻R3降压后,经过桥堆IC2整流,VD2 稳压后,得到12V左右的直流电压,为IC1及其它电路供电。IC1 为14位二进制计数1分频器集成电路,通过由R1、R2、C1和IC1的内部电路构成一定 频率的时钟振荡器,为IC1的定时提供时钟脉冲。
当电路通电后,首先进入设备的工作间隙等待时间,IC1内部通过对时钟脉冲的计数和分频实现延时,当计时时间到时(按图中参数,约为3小时),ICl 的Q14端输出高电平,使三极管V导通,继电器KA得点,驱动受控设备开始工作。此时,IC1 又开始对设备工作时间进行计时,定时时间到时(按图中参数,约为20分钟),IC1的Q14端重新变为低电平,使V截止,设备停止工作。此时,IC1自动复位,又开始下一次计时,从而可以使设备按照设定时间进行定时循环工作。图中VL为工作指示灯。
二、元器件选择
集成电路IC1选用14位二进制计数/分频器集成电路CD4066,也可使用CC4066或其它功能相同的数字电路集成块。IC2选用1A、 50V的桥堆,也可用四只1N4007二极管接成。
三极管V选用NPN型三极管8050,也可使用9013 或3DG12等国产三极管。VD1选用整流二极管1N4007; VD1选用1W,12V的硅稳压管,如1N4742; VD3~VD5使用开关二极管1N4148; VL选用普通发光二极管。电阻R1、R2、R4、R6和R7选用1/4W的金属膜电阻器; R3 和R5选用1/2W碳膜电阻器。C1选用涤纶或独石电容器; C2选用耐压为450V及以上的聚丙烯电容器; C3选用耐压为16V的铝电解电容器。KA选用线圈电压为12V的微型继电器,触点容量根据受控设备的功率来确定。
三、制作与调试方法
电路安装完成后,-般无需调试即能正常工作。当需要调节控制时间时,可调节R1、和C1的参数;也可改变IC1输出控制端(Q4~Q14) 的位置来实现。
多级循环定时控制器
该电路是一个三级定时控制器,可用于控制三台设备按照设定的时间依次循环工作,而且每台设备的工作时间可以独立调节,如果需要控制更多设备循环定时工作,只需要增加单元电路的数目即可。电路工作稳定、性能优良、性价比高、操作方便、适合个人和小型企业制作。可用于企业生产自动控制及彩灯控制,也可用于家用电器的趣味控制等。
一、电路工作原理
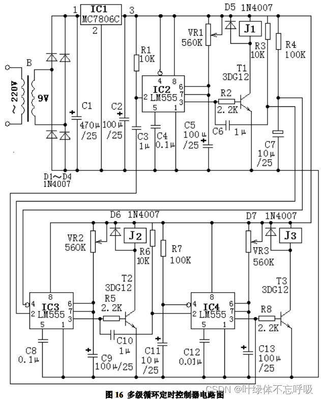
电路原理如图 16 所示。

电路中,由三个时基集成电路LM555组成三个单稳态电路,每个单稳态电路作为一个定时控制单元。三个单元共同完成三级循环定时控制功能。
在接通电源的瞬间,由于555集成电路IC3和IC4的复位端4脚都接有时间常数较大的自动复位电路(分别由R4、C7和R7、C11 组成),使IC3和IC4复位,它们的输出端3脚就输出低电平,使三极管T2、T3分别截止,继电器J2、J3释放。
由于IC2复位端4脚直接接在电源正极,电源接通时电容C3. 上的电压不能突变,IC2触发端2脚得到触发电压,使其进入暂稳态,其3脚输出高电平,三极管T1导通,继电器J1吸合,J1触头可控制电器通电工作。同时电源经电位器VR1向电容C5充电,当C5. 上的电压升高到电源电压的三分之二(4V)时,IC2结束暂稳,其3脚输出低电平使三极管T1截止,继电器J1释放,其触头控制的电器断电停止工作。调节电位器VR1和电容C5的参数就可改变继电器J1的吸合时间。在IC2输出低电位的瞬间,由电容C6和电阻R3组成的微分电路,将在IC3的触发端2脚产生负尖脉冲,触发IC3进入暂稳态,其输出端3脚输出高电位,使三极管T2导通,继电器J2吸合,其触头控制的电器通电工作。调节电位器VR2和电容C9的参数就可改暂稳态时间。
当第二单元暂稳态结束时,由电容C10和电阻R6组成的微分电路,将在IC4的触发端2脚产生负尖脉冲,触发IC4进入暂稳态,其输出端3脚输出高电位,使三极管T3导通,继电器J3吸合,其触头控制的电器通电工作。调节电位器VR3和电容C13的参数就可改暂稳态时间。
当第三单元暂稳态结束时,经微分电路C3、R1去触发第- -单元电路,这样依次循环来实现循环定时控制。
二、元器件选择
电路中,IC1 为三端集成稳压电路,选择MC7806型;IC2、IC3、IC4采用LM555时基集成电路;继电器J1、J2、J3 要根据其控制电器的工作电流来选择,但继电器线圈额定电压应为直流6V。其他元器件没有特殊要求,按电路标注选择即可。
三、制作与调试方法
整个电路检查接线无误,通电就能正常工作,电路中的VR1、C5; VR2、 C9; VR3、C13的参数分别决定三个单元电路的定时时间,按电路参数定时时间约为1.1RC秒。
下一篇:路灯自动控制器电路图