时间:2023-07-07 09:40
人气:
作者:admin
新能源电机驱动器(MCU)系统框图,芯片,功能拆解
E-tron的逆变器的电压覆盖范围为150V-460V,10 秒持续的最大电流为 530A,持续电流最大为 260A,功率密度为30kVA/L,和特斯拉的不同,采用了三个IGBT功率模块。
电机控制器的系统框图更新如下:

注意,图片中其他运放和电源,通信芯片等非E-tron所用,仅做示意
控制板上,E-tron采用了1片Altera的MAXII系列的CPLD芯片,1片旋变解码芯片,1片英飞凌的TriCore AURIX 32位DSP芯片,1片BOSCH的电源管理芯片;
附一张FOC的控制图,更好理解需要采样那些信号

三相电流采样,采用了一体式的三相电流霍尔传感器,电气框图及安装如下


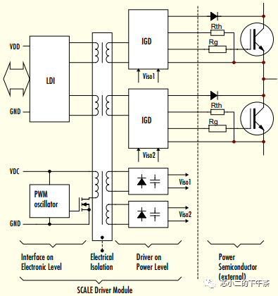
因为使用的功率管子是IGBT,不是SiC MOSFET,对应的驱动短路采用了2SD315,内置隔离变压器

三个模块位置如下图,冷却方式是双面水冷;

位置反馈采用的是旋转变压器,旋转变压器原来就是感应电动势,位置如下图
深度:旋转变压器原理,芯片,算法,选型


编辑:黄飞
下一篇:电机上为何要安装编码器?