时间:2023-06-27 15:55
人气:
作者:admin
01
FOC算法
FOC(Field Oriented Control)磁场定向控制,也称是Vector Control矢量控制。电机的磁场通常包括三种,定子磁场,气隙磁场,转子磁场。对于永磁电机控制最常用的定向方式就是转子磁场定向,将选择坐标系的d轴定在转子永磁体的N极。
此外,对于PMSM的控制都是建立在与转子磁通同步旋转的dq轴坐标系的,得到数学方程


式中:

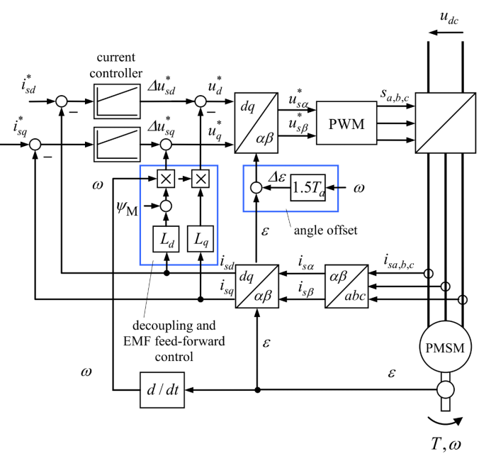
通过控制PMSM的d轴电流和q轴电流来控制电机的转矩。通过控制逆变器的输出电压来控制电机的d轴电流和q轴电流。控制框图如下,给定d轴电流和q轴电流,通过电流控制器控制电机实际的d轴电流和q轴电流跟随给定值变化。电流控制器的设计方法很多,在此不再累述。

FOC控制框图
对于各个环节的信号的波形可以参考下图[2],

FOC控制信号示意图
由于输入是三相静止坐标系下的三相电流,需要通过Clarke和Park变换至dq轴同步坐标系下,此外在dq轴同步坐标系下电流控制器输出的dq轴电压也需要通过Clarke和Park逆变换至三相静止坐标系
关于Clarke Transform和Inverse Clarke Transform请参考MATLAB帮助文件的链接,一般情况下我们都是使用幅值守恒变换。
02
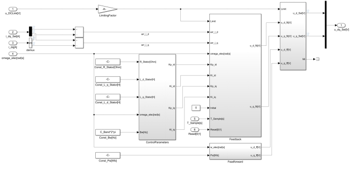
FOC算法的Simulink模型
Simulink模型如下:

FOC算法的Simulink模型

Current Controller的Simulink模型