时间:2023-06-15 09:55
人气:
作者:admin
从具有位置和电流反馈的定速电机转向具有位置和电流反馈的变速电机,为节省大量工艺和能源提供了一条途径。本文概述了电机编码器(位置和速度),包括类型和技术以及应用用例。它还回答了关键问题,例如哪些编码器性能指标对我的系统最关键。将讨论编码器应用中使用的电子设备的主要未来趋势,包括机器健康监测、智能和强大的长寿命传感。最后,我们将解释为什么完整的信号链设计是设计下一代电机编码器的基础。
电机编码器性能指标、趋势和电子元件
阅读本文后,您应该能够回答以下关键问题:
什么是编码器,它如何提高逆变器和电机驱动系统的性能?
哪些编码器性能指标对我的系统最重要?阅读本文后,您将了解如何将编码器分辨率、精度和可重复性规格与电机和机器人系统规格相匹配。
编码器中常用的电子元件有哪些,未来的趋势是什么?阅读本文后,您将了解机器健康监测、边缘智能、稳健传感和高速连接如何实现未来的编码器设计。
闭环电机控制反馈系统
在过去的几十年里,从传统的并网电机到逆变器驱动电机的转变是稳定而持续的。这已经并将继续是工业旋转设备的重大转变,并随着电机和终端设备的高效使用,节省了巨大的工艺和能源。通过变速驱动器和伺服驱动系统实现更高质量的电机控制性能,现在可为最苛刻的应用提供更高的质量和同步性。如图1所示,通过使用功率逆变器、高性能位置检测和功率级的电流/电压闭环反馈,提高了电机性能和效率。
通过使用逆变器中的脉宽调制向电机施加变频电压,可以实现电机的开环速度控制。在稳态或缓慢变化的动态条件下,这将相当好地工作,并且性能较低的应用中的许多电机驱动器都使用开环速度控制,而无需编码器。但是,此方法有几个缺点:
速度精度有限,因为没有反馈
电机效率差,因为电流控制无法优化
必须严格限制瞬态响应,以免电机失去同步

图1.闭环电机控制反馈系统。
什么是位置编码器?
编码器通过跟踪旋转轴的速度和位置来提供闭环反馈信号。光学和磁性编码器是应用最广泛的技术,如图2所示。在通用伺服驱动器中,编码器用于测量轴位置,从中得出驱动器转速。在机器人和离散控制系统中,需要精确和可重复的轴位置。光学编码器由带有精细光刻槽的玻璃盘组成。光电二极管传感器在光通过或从圆盘反射时检测光的变化。光电二极管的模拟输出被放大和数字化,然后通过有线电缆发送到逆变器控制器。磁编码器由安装在电机轴上的磁铁组成,磁场传感器提供正弦和余弦模拟输出,该输出被放大和数字化。光学和磁性传感器信号链类似,如图2所示。
电机编码器类型、技术和性能指标
绝对式单圈编码器在通电后返回机械或电气 360° 内的绝对位置。可以立即读取电机轴的位置。绝对式多圈编码器包括绝对值功能,并计算 360° 圈数。相反,增量编码器提供相对于旋转起点的位置。增量编码器提供指示 0° 的索引脉冲和用于计数转弯的单脉冲或用于提供方向信息的双脉冲。

图2.(a) 光学编码器和(b) 磁编码器。
编码器的分辨率是电机轴每 360° 旋转可以区分的位置数。通常,最高分辨率编码器使用光学技术,而中分辨率/高分辨率编码器使用磁性或光学传感器。旋转变压器(旋转变压器)或霍尔传感器用于中低分辨率编码器。光学或磁性编码器使用高分辨率信号调理。大多数光学编码器都是增量式的。编码器可重复性是一个关键性能指标,用于衡量编码器返回相同命令位置的一致性。这对于重复性任务至关重要,例如在PCB制造过程中用于半导体放置的机器人或拾取和放置机器。

图3.编码器类型。
| 度量 | 定义 | 评论 |
| 分辨率 | 编码器每转可以区分的位置数 (n) |
高分辨率:16 位至 24 位 中分辨率:13 位至 18 位 低分辨率:<12 位 |
| 绝对精度 | 实际位置与通过一次旋转报告的位置之间的差异(如 INL) | 位置控制应用依赖于绝对精度 |
| 差分精度 | 报告的两个相邻位置之间的距离与位置之间的理想距离(如 DNL)之间的差异 | 速度控制应用取决于差分精度 |
| 重复性 | 编码器返回同一命令位置的一致性 | 可重复性对于重复性任务(例如涉及机器人的任务)非常重要 |
电机编码器精度和可重复性的重要性
拾取和放置机器/机器人是食品包装和半导体制造行业中常用的自动化机器。需要具有高精度和可重复性的机器或机器人来提高过程效率。精度、可重复性和效率是使用高性能电机编码器实现的。
图 4 展示了机器人中的编码器用例。电机通过精密减速齿轮箱驱动机械臂中的每个关节。机器人关节角度通过安装在电机上的精密轴角度编码器(θm)和通常附加的臂式编码器(θj).
对于机器人,数据表上列出的主要性能规格是可重复性,通常数量级为亚毫米级。通过了解重复性规格和机器人范围,您可以推断回旋转编码器规格。

多个关节组合在一起,实现了机器人的整体伸展范围。传感器应具有比目标角度精度更高的性能。必须改进每个接头的重复性规格,这里假设改进系数为10。对于电机编码器,重复性由齿轮箱比(G)定义。
例如,表 2 所示的机器人系统,关节编码器需要 20 位至 22 位的可重复性规格,而电机编码器需要 14 位至 16 位分辨率。
| 机器人系统 | 机器人 1 | 机器人 2 | |
| 假定齿轮比,G | 100 | ||
| 重复性规格 | ±0.05 毫米 | ±0.01 毫米 | |
| 伸展,L | 1.30 米 | 1.10 米 | |
|
编码器 重复性 规格 |
我 | 0.0022° | 0.0005° |
| 我j/101 | 0.00022° (~20 位) | 0.00005° (~22 位) | |
| 我m= ij×克 | 0.02° (~14 位) | 0.005° (~16 位) | |
|
1单个编码器必须具有更高的精度才能实现整体系统精度,因为 机器人伸展由多个关节组成。 |
|||
电机编码器技术的未来趋势
图5描述了未来的编码器趋势和实现这些趋势的技术。

图5.编码器趋势以及实现这些趋势的技术。
罗克韦尔的研究1对于伺服驱动器、编码器和编码器通信端口,用于反馈通信的收发器每年增长 20%。单对以太网 (SPE) 收发器,支持通过两条线进行 100 Mbps 通信(IEEE 802.3dg 标准 100BASE-T1L)1目前正在研究中,未来的编码器驱动接口将受益于低延迟,目标是≤1.5 μs。这种低延迟将支持更快的反馈数据采集和更快的控制环路响应时间。
机器人和旋转机械(如涡轮机、风扇、泵和电机)的状态监控 (CbM) 记录与机器运行状况和性能相关的实时数据,以实现有针对性的预测性维护以及优化控制。在机器生命周期的早期进行有针对性的预测性维护,可降低生产停机的风险,从而提高可靠性、显著节省成本并提高工厂车间的生产率。使用放置在编码器中的MEMS加速度计,为质量控制至关重要的机器提供振动反馈。将MEMS加速度计添加到编码器非常方便,因为编码器已经具有现有的布线、通信和电源,可以向控制器提供振动反馈。在某些应用中,例如CNC机床,从编码器发送到伺服的MEMS振动数据可用于实时优化系统的性能。
使用CbM延长工业资产的使用寿命可以通过坚固的更长寿命位置传感器进行补充。磁传感器产生模拟输出,指示周围磁场的角度位置,可以代替光学编码器。磁性编码器可用于湿度、污垢和灰尘较高的区域。这些恶劣的环境会损害光学解决方案的性能和使用寿命。
对于机器人和其他应用,即使在断电的情况下,也必须始终知道机械系统的位置。与标准机器人、协作机器人和其他自动化装配设备相关的主要成本和低效率之一是,在运行时突然断电后,重新定位和初始化上电所需的停机时间。ADI公司开发的磁性多圈存储器2无需外部电源即可记录外部磁场的旋转次数。这导致系统尺寸和成本的降低。
对于机器人和协作机器人,电机编码器和关节编码器通常需要16位至18位ADC性能,在某些情况下需要22位ADC。某些光学绝对位置编码器还需要具有高达24位分辨率的高性能ADC。
电机编码器信号链
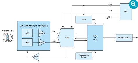
图 6、7、8 和 9 显示了磁性(各向异性磁阻 (AMR) 和霍尔技术)、光学和旋转变压器编码器的编码器信号链。这些组件分为五个主要类别:
1. 使用磁性传感器跟踪轴的位置和速度(AMR、霍尔)
2. 机器健康监测
a. 微机电系统传感器
b.温度传感器
3. 情报
一个。带/不带集成ADC的微控制器
b.旋变数字转换器 (RDC)
4. 电缆接口
一个。高速RS-485/RS-422收发器
b. SPI 至 RS-485 扩展器收发器
5. 信号调理
一个。高性能ADC(12位至24位分辨率)
磁性编码器
传感
在磁性位置传感器领域,AMR传感器提供了鲁棒性和精度的最佳组合。传感器通常位于连接到电机轴的偶极磁体的对面。
AMR 传感器对磁场方向变化敏感,而霍尔技术对磁场强度敏感。由此产生的优点是传感器对系统中的气隙和机械公差变化具有很强的耐受性。此外,由于AMR传感器没有工作磁场上限,因此在高磁场下工作时,该传感器对杂散磁场具有极强的鲁棒性。
ADA4571是一款AMR传感器,具有低延迟集成信号调理功能,提供单端模拟输出。ADA4571单芯片解决方案提供有保证的角度精度(典型角度误差仅为0.10),工作速度高达50k rpm。ADA4571-2为双通道版本,在安全关键型应用中提供完全冗余,而不会影响性能。
ADA4570是AAD4571的衍生产品,具有相同的性能,但具有差分输出,适用于更恶劣的环境。ADA457x系列提供高角度精度和可重复性,改善了闭环控制,降低了电机转矩脉动和噪声。与竞争技术相比,单芯片架构提高了可靠性,减小了尺寸和重量,并且更易于集成。
信号调理和电源
AD7380 4 MSPS双通道同步采样、16位SAR ADC具有许多系统级优势,包括节省空间的3 mm×3 mm封装,这对于空间受限的编码器PCB板非常重要。4 MSPS吞吐速率可确保捕获详细的正弦和余弦周期,并且编码器位置是最新的。高吞吐速率可实现片上过采样,从而减少数字ASIC或微控制器向电机馈送精确编码器位置的时间损失。AD7380片内过采样的另一个优点是,它允许额外的2位分辨率,可轻松与片内分辨率提升功能一起使用。应用笔记 AN-20033详细介绍了AD7380的过采样和分辨率提升特性。五世抄送和 V驾驶的 ADC 和放大器驱动器的电源轨可由一个 LDO 稳压器(例如 LT3023)供电。ADP320、LT3023 和 LT3029 等多输出低噪声 LDO 可用于为信号链中的所有组件供电。
收发器
ADM3066E RS-485收发器具有超低发射器和接收器偏斜性能,这使得这些器件非常适合传输精密时钟,而精密时钟通常采用EnDat 2.2等电机编码标准。4经证明,ADM3065E在电机控制应用中遇到的典型电缆长度上表现出不到5%的确定性抖动。ADM3065E的宽电源范围意味着这种时序性能水平适用于需要3.3 V或5 V收发器电源的应用。有关更多信息,请参阅技术文章“使用现场总线更快、更远”。5
微控制器
对于需要12位或更低分辨率的应用,使用集成ADC的微控制器是AD7380 ADC的替代方案。微型MAX32672超低功耗Arm Cortex-M4F微控制器包括一个12位1 MSPS ADC,具有增强的安全性、外设和电源管理接口。

图7.磁编码器 (AMR) 信号链。
资产运行状况监控
ADXL371是一款超低功耗、3轴、数字输出、±200 g微机电系统(MEMS)加速度计,用于机器监控。ADXL371具有成本效益,采用3 mm×3 mm小型封装,工作温度高达+105°C。 在瞬时开启模式下,ADXL371的功耗为1.7 μA,同时持续监测环境的影响。当检测到超过内部设置阈值的冲击事件时,器件会以足够快的速度切换到正常工作模式以记录该事件。
ADT7320是一款高精度数字温度传感器,无需用户校准或校正,具有出色的长期稳定性和可靠性。ADT7320的额定工作温度范围为−40°C至+150°C,采用4 mm×4 mm LFCSP小型封装。
| 元件 | 推荐的部件号 |
| 微机电系统加速度计 | ADXL371, ADXL372, ADXL314, ADXL375 |
| 温度传感器 | ADT7320 |
| 电源(LDO稳压器) | ADP320, LT3023, LT3029 |
| ADC、12位、16位SAR | MAX11198、AD7380、AD7866 |
| AMR 磁性传感器 | ADA4570, ADA4571, AD4571-2 |
| 双通道比较器 | LTC6702 |
| 收发器 (RS-485, RS-422) | MAX22506E、ADM3066E、 ADM4168E, MAX22500E |
| 微控制器,集成式模数转换器 | MAX32672、MAX32662 |
磁编码器(霍尔)
霍尔编码器可以使用AD22151或AD22151G设计。AD22151G是一款线性磁场传感器。传感器输出是与垂直于封装顶表面施加的磁场成比例的电压。为了设计编码器系统,将等间距的磁铁放置在旋转电机轴上。当旋转轴磁铁通过霍尔传感器时,传感器输出的电压达到峰值。使用更多的磁铁或传感器产生更高的分辨率。霍尔效应编码器可以使用MAX32672和ADM3066E作为有线接口。ADXL371 MEMS和ADT7320为恶劣的编码器环境提供状态监控。磁编码器(AMR)部分提供了有关这些信号链组件的更多信息。
| 元件 | 推荐的部件号 |
| 微机电系统加速度计 | ADXL371, ADXL372, ADXL314, ADXL375 |
| 温度传感器 | ADT7320 |
| 电源(LDO稳压器) | ADP120, ADP220, ADP320, LT3023, LT3029, LT3024, LT3027 |
| 收发器 (RS-485/RS-422) | MAX22506E、ADM3066E、 ADM4168E, MAX22500E |
| 霍尔传感器 | AD22151, AD22151G |
| 微控制器,集成式模数转换器 | MAX32672、MAX32662 |
光学编码器
光学编码器信号链组件与磁编码器(AMR)部分中描述的组件几乎相同。但是,为了支持更高的编码器分辨率,建议使用AD7760 2.5 MSPS、24位、100 dB Σ-Δ型ADC。它将宽输入带宽和高速与Σ-Δ转换的优势相结合,在100.2 MSPS时实现5 dB SNR的性能,使其成为高速数据采集的理想选择。

图9.光学编码器信号链。
| 元件 | 推荐的部件号 |
| 微机电系统加速度计 | ADXL371, ADXL372, ADXL314, ADXL375 |
| 温度传感器 | ADT7320 |
| 电源(LDO稳压器) | ADP320, LT3023, LT3029 |
| ADC, 12 位, 16 位, 24 位 | MAX11198, AD7380, AD7866, AD7760 |
| 放大器精度 | ADA4622-4 |
| 双通道比较器 | LTC6702 |
| 收发器 (RS-485, RS-422) | MAX22506E、ADM3066E、 ADM4168E, MAX22500E |
| 微控制器,集成式模数转换器 | MAX32672、MAX32662 |
旋转变压器(耦合)编码器
旋转变压器编码器具有一些优点,例如高机械可靠性和精度;但是,与磁铁和ADA4571相比,旋变器价格昂贵。
AD2S1200将来自旋变器的信号转换为数字角度/角速率。图10显示了旋变器信号链。两个放大器用于创建三阶巴特沃兹低通滤波器,将旋变信号传递到AD2S1200。有关详细信息,请参考电路笔记CN0276。
为了节省空间并降低设计复杂性,建议使用 LTC4332 SPI 延长器。LTC4332 支持系统分区,从而提供了将微控制器放置在伺服而不是编码器上的选项。如果编码器需要微控制器,则可以使用MAX32672 SPI接口作为AD2S1200的直接链路,也可以使用ADM3065E RS-485收发器代替LTC4332。
如果使用LTC4332,AD2S1200 SPI输出将转换为一个稳健的差分现场总线接口。LTC4332 包括三条从属选择线路,因此 MEMS 和温度传感器等其他传感器可以与 AD2S1200 连接在同一总线上。
| 元件 | 推荐的部件号 |
| 微机电系统加速度计 | ADXL371, ADXL372, ADXL314, ADXL375 |
| 温度传感器 | ADT7320 |
| 放大器精度 | ADP120, ADP220, ADP320, LT3023, LT3029, LT3024, LT3027 |
| 双通道比较器 | AD8694, AD8692, AD8397 |
| 收发器 (RS-485, RS-422) | LTC4332、ADM3065E |
| 微控制器,集成式模数转换器 | AD2S1200, AD2S1205, AD2S1210 |
结论
ADI公司深厚的领域专业知识和先进技术可帮助合作伙伴设计未来的工业电机编码器和网络。借助功能强大的微型微控制器、ADXL371 MEMS 和 ADT7320 温度传感器,可轻松将资产运行状况洞察集成到编码器中。ADI公司业界领先的AMR磁传感器(如ADA4571)可提高可靠性,减小尺寸和重量,并且与光学或旋转变压器检测解决方案相比,更易于集成到编码器中。AD7380或AD7760等中高端ADC可实现拾取和放置机器和机器人的高精度和可重复性。

图 10.旋转变压器编码器信号链。
审核编辑:郭婷