全球最实用的IT互联网信息网站!

AI人工智能P2P分享&下载搜索网页发布信息网站地图

当前位置:诺佳网 > 电子/半导体 > 工业控制 >

基础的PLC编程设计实例

时间:2023-06-19 11:03

人气:

作者:admin

标签: plc 

导读:基础的PLC编程设计实例-PLC在学习的过程中,除了需要掌握必备的基础理论知识以外,更需要亲身设计电路来实践,刚开始学习PLC编程的时候,可以先从小的电路小的程序入手,由浅入深...

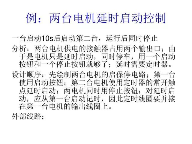
PLC在学习的过程中,除了需要掌握必备的基础理论知识以外,更需要亲身设计电路来实践,刚开始学习PLC编程的时候,可以先从小的电路小的程序入手,由浅入深,先易后难的进行学习,今天我们就重点来看看具体的基础的PLC编程实例:

fe49d3c6-0dca-11ee-962d-dac502259ad0.jpg

fe6adc4c-0dca-11ee-962d-dac502259ad0.jpg

fe9cd5f8-0dca-11ee-962d-dac502259ad0.jpg

feb5d012-0dca-11ee-962d-dac502259ad0.jpg

fed3a178-0dca-11ee-962d-dac502259ad0.jpg

fee99faa-0dca-11ee-962d-dac502259ad0.jpg

ff0fa344-0dca-11ee-962d-dac502259ad0.jpg

ff2f6a26-0dca-11ee-962d-dac502259ad0.jpg

ff4a823e-0dca-11ee-962d-dac502259ad0.jpg

ff5d2b46-0dca-11ee-962d-dac502259ad0.jpg

ff842566-0dca-11ee-962d-dac502259ad0.jpg

ffa0c6b2-0dca-11ee-962d-dac502259ad0.jpg

ffb9d1de-0dca-11ee-962d-dac502259ad0.jpg

ffcf6e54-0dca-11ee-962d-dac502259ad0.jpg

ffe2556e-0dca-11ee-962d-dac502259ad0.jpg

0025911c-0dcb-11ee-962d-dac502259ad0.jpg

003594b8-0dcb-11ee-962d-dac502259ad0.jpg

编辑:黄飞

 

温馨提示:以上内容整理于网络,仅供参考,如果对您有帮助,留下您的阅读感言吧!
相关阅读
本类排行
相关标签
本类推荐

CPU | 内存 | 硬盘 | 显卡 | 显示器 | 主板 | 电源 | 键鼠 | 网站地图

Copyright © 2025-2035 诺佳网 版权所有 备案号:赣ICP备2025066733号
本站资料均来源互联网收集整理,作品版权归作者所有,如果侵犯了您的版权,请跟我们联系。

关注微信