时间:2023-06-03 10:10
人气:
作者:admin
变频器的控制,不外乎启动,停止,正转,反转,调速这几样基本的逻辑,这些逻辑基本上要求是电平状态有效,而不是上升边缘有效,所以使用按钮开关控制变频器的时候,一般需要使用自保形式的按钮开关来完成,如果不是自保形式的,需要另外加中间继电器来做自保。

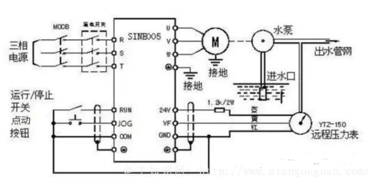
1、单开关启停
变频器只通过RUN端子给高电平,变频器就可以启动了,当开关断开,相当于RUN端子变成了低电平,变频器就停止运行了。

这种情况使用一个自保按钮开关就可以满足变频器的启停控制,多出来的一个开关,可以用来做故障复位,接到RST上,当然是用非保持的开关更理想,当变频器有故障的时候,按一下复位开关,就可以清楚变频器的故障了。因为没有单独的电位器给定,这时候可以通过操作面板来给定频率。
上边的逻辑,当然也可以通过PLC之类的逻辑控制器来完成。
2、双开关实现正反转启停
有些场合需要控制变频器正反转,而交流异步电机虽然可以在变频器输出端把任何两条相线调转就能反转,但是操作起来比较麻烦费劲,而变频器都带有反转直接启动控制功能。

比如一个开关接到变频器的正转端子(有些是FWD,这里是DI1),这时候变频器会正转,开关当然要选择保持式的,当开关断开后,变频器会直接停止。
同样,当另外一个开关接到变频器的反转端子(有些是REV,这里是DI2),这时候变频器会反正,开关同样要保持式的,当开关断开后,变频器会停止运行。
如果没有外接电位器,同样可以通过面板来给定变频器的频率值。
3、一个开关控制启停,另外一个控制转速给定
上边已经说到一个开关控制变频器启停的情况了,另外一个开关其实还可以用来做转速给定的,最简单的,比如点动控制,有些变频器特别是欧系的,可以通过内部参数设定多功能端子,可以把一个开关设置成点动形式,这样通过这个开关可以控制变频器工作在点动状态,点动状态变频器往往会以5%的转速运行,当然这个值还可以通过面板另外修改的。

还可以利用多段速功能端口或者UP/DOWN来给定,本质和点动模式是一样的。不管是何种方式来通过开关控制变频器,本质都是给一定的高低电平给变频器的I/O端口,如果变频器没有动作,只要通过万用表测量对应的I/O端口来判断电平信号是否正常,就可以知道线路有没有接对了,然后就是对应说明书来设定好端口的功能。
上一篇:焊锡丝温度有几种
下一篇:电机控制器的主要功能及组成