时间:2023-05-25 17:03
人气:
作者:admin
电机在运行过程中,其内部结构中的磁场分布,既复杂,也清晰。
首先,我们一起浏览和分析电机内的一个极距产生(永磁体产生)的磁场概况。
如下图所示,是一个长定子矩形开槽圆筒型永磁直线电机的轴对称剖面结构示意图。注:不要惊奇,直线电机与旋转电机的结构虽不同,但运行原理相同。

该结构直线电机的气隙磁场分布,如下图所示。

经过一系列的数学建模和解析计算,气隙磁场的分布图,如下图所示。假如对于电机气隙磁场分布十分感兴趣,请留言,本人详细地告诉你关于气隙磁场分布的数学公式推导过程。
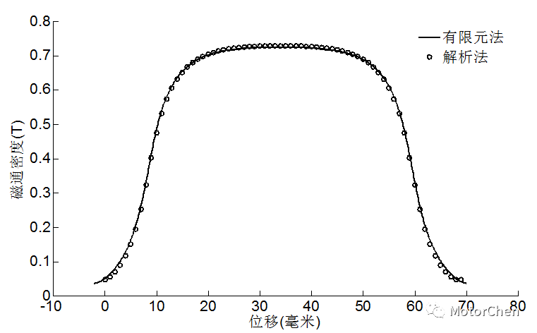
如下图所示,是分别采用解析法和有限元法,计算所得定子铁芯无槽情况下的一个极距气隙磁场分布。其中,永磁体厚度10mm,永磁体长度50mm,气隙宽度5mm,极距69mm。与有限元法的计算结果相比较,解析法的计算结果是较为准确的,这为定子铁芯矩形开槽情况下的气隙磁场分布解析计算,奠定了基础。

哈哈,假如考虑电机内齿槽对于气隙磁场的影响,那将会是更加复杂,上图所示是气隙磁场曲线,将不会那么平滑了……。
其次,我们一起来速览一下电机内的主磁通和漏磁通。隙漏磁通有两种(如下图所示),分别是相邻永磁体之间的气隙漏磁通,永磁体与动子铁芯之间的气隙漏磁通。气隙漏磁通影响到永磁材料的利用率。事实上,永磁体与动子铁芯之间的气隙漏磁通对于永磁电机气隙漏磁通的计算和分析,也十分重要。

可以通过解析法和有限元法,计算电机内漏磁通和主磁通的占比。如下图(a)所示,当永磁体的中心线与定子铁芯的齿中心线对齐时,气隙漏磁系数最大;如下图(b)所示,当相邻永磁体之间的中心线与定子铁芯的槽中心线对齐时,气隙漏磁系数最小。显然,有限元计算所得的平均气隙漏磁系数更接近真实值。

下表是气隙漏磁系数的解析法和有限元法计算结果。二者相互比较的结果表明,解析法和有限元法的最大计算误差是6.8%,证明了解析法用于计算圆筒型永磁直线发电机磁场非饱和情况下的气隙漏磁系数,是较为准确的、可行的。

对于电机初学者来讲,速览电机内电磁场分布即可,无须追根溯源,因为需要大量的数学知识和软件知识做支撑。
下一篇:异步电机速度估计-直接计算法