时间:2023-05-29 16:46
人气:
作者:admin
导读:本期文章对异步电机矢量控制作一个系统的总结,全面分析各种实现方法的异同点。通过本次的总结,可以对FOC有更深一些的理解。
一、引言
据统计,我国有60% 左右的用电量由电动机来消耗,而其中多数用于驱动异步电机。异步电机结构简单,可靠性高又易于维护,能够适应各种复杂的环境,是当前在工业现场大量使用的驱动设备。随着电力电子器件、数字处理器等技术的发展,变频控制技术已成为提高电动机运行效率和传动性能的主要技术手段。
在过去几十年,由于交流调速系统系统性能以及效率的提升,其应用领域以及应用范围越来越广泛。高性能异步电机调速控制系统不仅能满足节电需求,提高能源效率,还可以适应工业生产的工艺需求、提高我国的自动化水平。目前变频器已渗透到各行各业,其主要应用目的为节能以及工艺控制需求。对于风机水泵等性能要求一般的节能调速场合,采用简单的变压变频(VVVF)即可满足需求。但是很多工业应用场合对转速以及转矩的控制精度以及响应时间都有严格的要求,比如交通运输行业的电力牵引、冶金行业的轧钢系统、建筑行业的电梯驱动等。随着现代工业应用对调速系统的性能以及控制精度要求越来越高,这些需求使得变频控制系统难以单纯地通过提升硬件设备的性能来满足,更需要从控制的角度予以考虑解决,因此非常有必要在传统控制策略的基础上研究更为先进的控制方案。
高性能调速控制系统的设计可以视为求解一个优化问题,通常情况下,可能包含以下几个重点优化目标:
• 快速的动态响应以及尽量小的稳态跟踪误差;(无差拍);
• 优良的运行效率以节约能源;
• 较小的电流THD 以满足相关的法规要求;(SVPWM)
• 电磁辐射以及电磁兼容问题以满足法规要求;
• 共模电压抑制以提高系统的安全性以及运行寿命等;
• 在整个调速范围内均具能满足以上要求;
二、矢量控制的工作原理
矢量控制(FOC, Field Oriented Control)在转子磁场定向的前提下,将定子电流分解成励磁分量和转矩分量,再利用PI调节器实现两者的独立调节,最后利用脉冲调制(SVPWM, Space Vector Pulse Width Modulation)合成参考电压矢量。矢量控制在国际上一般被称为磁场定向控制技术, 即用电机自身磁场矢量的方向作为坐标轴的基准方向和坐标变换的方向来控制电动机电流的大小、方向的控制方法。
FOC 能取得较好的动静态性能,在中小功率场合得到了广泛的应用,但是其性能严重依赖于调节器参数的整定。由于传统的线性PI 调节器加前馈解耦的结构存在着诸多缺陷,尤其是当系统的开关频率较低或者电机转速较高时,系统甚至不能稳定运行。为解决这一问题国内外不少学者采用包含系统控制延迟在内的精确复矢量数学模型来设计复矢量电流调节器,但是调节器参数基于连续域设计依然存在进一步改进的空间。考虑到实际数字控制系统的离散化特性,现有文献直接在离散域设计电流内环调节器,保证了系统具有良好的稳定裕度与动态特性。在矢量控制中逆变器环节仅仅被当作一个增益系统,这种上层控制算法与底层PWM 独立分离设计的结构使得系统的整体性能存在进一步优化的空间。这是因为不同的PWM 策略对应不同的稳态性能以及逆变器开关损耗,由于系统多个控制目标之间相互耦合,单纯地从PWM 层面来优化系统的性能很难得到大幅度的改进。因此,如果在上层控制算法中就考虑逆变器不同开关状态组合对系统整体性能的影响,则能够在更大的可行空间内获取最优的控制性能。
按转子磁场定向的矢量控制是目前高性能变频调速系统普遍采用的控制方法,SVPWM(空间矢量脉宽调制)技术是其核心技术,其目标是使被控电机得到圆形旋转磁场,具体实现方法是对逆变器中功率器件的开通和关断状态进行正确控制,由此得到的磁链矢量来对理想的圆形磁链轨迹进行追踪。跟PWM 技术相比,采用SVPWM技术可使直流电压利用率升高15%、开关损耗能降低30%、可明显减小定子电流谐波而且更易于数字化实现。

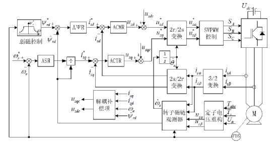
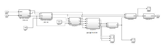
图1 矢量控制框图
2.1磁场定向
2.1.1磁链定向方式
综合比较这三种磁链定向方法,只有按转子磁链定向可以在不增加解耦器的情况下实现定子电流的励磁分量与转矩分量的完全解耦,但是转子磁链的观测受转子参数影响较大,能否保证转子磁链的准确定向成为该方法的应用难点。按定子磁链定向方法可以简化磁链观测器模型,适用于大范围弱磁调速,但需要额外的解耦器进行解耦,控制比较复杂。由于气隙磁通可以反映电机磁通饱和程度,因此可以用按气隙磁链定向方法来解决电机磁饱和问题,因此本文采用转子磁场定向的矢量控制。
d轴与转子磁链矢量重合,因此:

2.1.2间接定向和直接定向
按转子磁链定向方式又可分为间接定向和直接定向。
(1)间接定向

图2间接转子磁链定向矢量控制系统框图

间接定向的矢量控制中采用的实际是磁链开环控制方式,因为间接磁场定向并没有用到磁链模型实际计算转子磁链的幅值和相位,而是利用给定值间接计算。当转子磁链同步角频率的给定值与实际值发生偏差时,会导致磁链定向不准,使得定子电流的励磁分量和转矩分量产生一定程度的耦合,降低系统的动态性能。尤其对于较大功率的电机,当处于弱磁运行状态时,如不及时对转差角频率进行补偿,可能会引起转矩和磁链的振荡。同时间接磁场定向受转子时间参数影响较大,当这个参数在运行中发生波动时,也会产生磁链定向不准的问题。
(2)直接定向
直接定向矢量控制系统中需要提供转子磁链的实际相位,当构成转子磁链反
馈以及转矩控制时,转子磁链的幅值也必不可少。由于直接检测磁链比较困难,所有一般利用易于检测的电机转速、定子电流或定子电压等信号来构建磁链观测器。

图3直接转子磁链定向矢量控制系统框图

目前应用较多的是电压型逆变器,这样定子电压电流dq 轴分量的耦合情况对异步电机励磁和转矩的调节不利,此时可以通过在给定的定子电压上叠加前馈解耦项来消除耦合,解耦补偿项的结构框图如图4所示。

图3 解耦补偿项结构框图

2.2矢量控制系统各模块学习
2.2.1异步电机数学模型
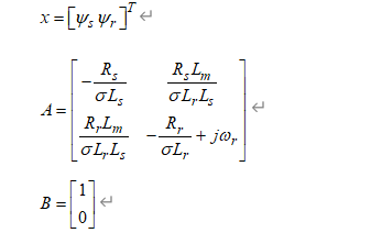
1.1感应电机的数学模型
以定子磁链
和转子磁链
为状态变量,感应电机在静止坐标系下的动态方程可以表示为(状态量还可以是定子电流和转子磁链、电子电流和定子磁链组合):
(1)
式中:

式中,
;
表示微分算子;
、
、
、
、
、
分别为电机定子电阻、转子电阻、定子电感、转子电感、定转子互感和电机转速;
为定子磁链;
为转子磁链。
2.2.2坐标变换
矢量控制的坐标变换有:由三相平面坐标系向两相静止平面直角坐标系的转换,称之为Clarke 变换(也叫3s/2s 变换);由两相静止平面直角坐标系向两相旋转直角坐标系的转换,称之为Park 变换(也叫2s/2r 变换);以及它们的逆变换。
在矢量坐标变换中需要遵循的两个原则是:一是变换前后的电流所产生的旋转磁场等效;二是变换前后两个系统的电机功率保持不变。

图2坐标变换
(a)clark变换

(b)park变换

Park变换需要知道同步旋转角,这需要通过观测器进行计算,在2.2.3进行介绍观测器的类型。
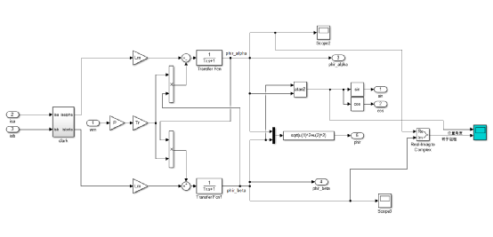
2.2.3磁链估算模型
转子磁链观测器利用定子电压、定子电流或转子转速信号观测出转子磁链的
相位和幅值。如果转子磁链的相位观测不准,那么定子电流的励磁分量与转矩分量就不能实现完全的解耦,可能会造成系统的振荡甚至不稳定。如果观测出转子磁链的幅值偏大,会使得电机运行在弱磁状态,减小带载能力;如果观测出转子磁链的幅值偏小,会导致过大的励磁电流,使电机的铁心饱和,严重时还会导致绕组过热而烧坏电机。因此决定整个矢量控制系统性能优劣的最为关键环节就是转子磁链观测器。
主要有电流型磁链观测器、电压型磁链观测器、电压电流混合模型磁链观测器、全阶磁链观测器等。


图3 电流型磁链观测器系统仿真
2.2.4 PI调节器

图4基于传统PI的控制框图
PI调节器设计方法主要有:线性PI调节器设计、复矢量调节器设计、离散域调节器设计和模糊PI调节器设计等。
2.2.5 调频技术
异步电机矢量控制FOC的发波主要有滞环、SPWM、两电平SVPWM和三电平SVPWM方式。

图5滞环发波

图6 SPWM发波

图7 两电平SVPWM发波

图8 三电平SVPWM发波
现今常用的调频技术主要是利用脉宽调制技术(SPWM), 让电压随频率的变化而变换,但在实际应用中,在低频情况下,这种调频技术往往会由于电压的减小,而不能得到理想的控制性能。
空间矢量控制 (SVPWM) 技术与传统意义上的正弦脉宽调制 (SPWM) 相比,空间矢量控制技术的电流谐波成份更加的少, 从而使电机转矩的脉动大大减小,有利于电机使用寿命的提高。并且空间矢量控制技术对直流侧母线的利用率比 SPWM技术提高了15.4%。空间矢量技术采用的是互补导通方式,并且每一次都只有一个开关动作,所以一周期内,开关的使用频率大幅减少,从而能够延长功率开关器件的使用时间,减少功率开关器件的损耗。空间矢量控制技术的优越性,使其成为未来电机控制的主流技术.
三、仿真验证

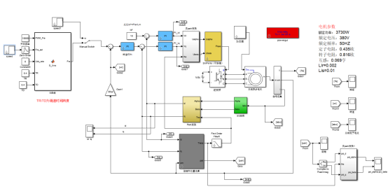
图9 基于两电平SVPWM发波的异步电机矢量控制系统仿真(磁链开环)

图10 基于两电平SVPWM发波的异步电机矢量控制系统仿真(磁链闭环)
3.1 两电平SVPWM发波的FOC仿真波形

图11 三相定子电流变化情况

图12转矩变化情况
3.2 三电平SVPWM发波的FOC仿真波形

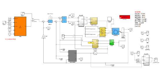
图13 基于三电平SVPWM发波的异步电机矢量控制系统仿真
现有的参考文献指出,基于三电平SVPWM发波的异步电机矢量控制相比较于两电平SVPWM发波的具有更好的动态响应和稳态性能。

图14转矩变化情况

图15转矩变化情况
四、结语
从异步电机的数学模型到发波方式,本期文章对异步电机矢量控制做一个系统的总结.通过对异步电机矢量控制系统的总结,对其有了更深刻的理解。
上一篇:探讨汽车驱动电机扁线绕组换位技术
下一篇:永磁电机矢量控制算法合集