时间:2023-05-09 14:52
人气:
作者:admin
电机驱动系统MCU拆解分析,驱动板主要包括驱动电源电路;驱动电路;钳位电路设计;短路保护电路;推挽电路等,以及母线电压、温度信号采集电路。

母线电压采集
将母线电压通过电阻分压的方式比例缩小,然后将采集的分压后的电压经过光耦隔离器ACPL-C87AT进行隔离,并将输入的电压信号转换为差分信号,在经过运放后输入到主芯片的端口,按照缩放比例进行电压值的还原。
IGBT温度采集
热敏电阻与电阻进行分压,采集电压后,通过运算放大器,将温度信号AD值送至MCU。


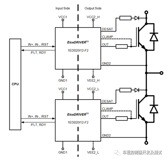
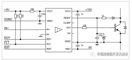
输入侧引脚
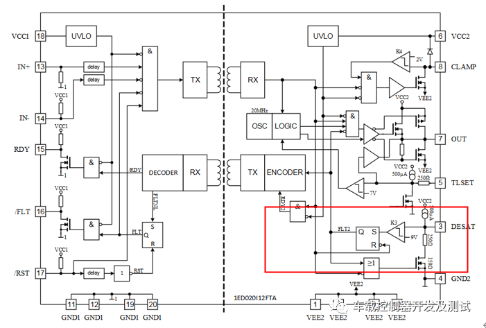
1、电源引脚VCC1-GND1,当供电电压 Vcc1(5V)低于规定值时,芯片内部将自动产生IGBT的关断信号,直至供电电压恢复正常。
2、PWM输入引脚IN+与IN-,控制电路发出的PWM信号通过芯片的该引脚进入芯片内部。
3、复位引脚RST,当驱动芯片因过流保护而封锁驱动输出,再次恢复工作需给该引脚提供一个低脉冲复位信号。
4、故障引脚FLT,当芯片检测到所驱动的IGBT发生短路过饱和时,则拉低FALUT信号报警。
5、RDY信号,当片测到电源欠压或片内部工作失常时则拉高READY信号报警。
输出侧引脚
1、电源VCC2(15V)、GND2、VEE2(-8V),VCC2引入+15V电源作为栅极的正向偏置电压;VEE2引入(-8V)电源作为栅极关断电压。当供电电压VCC2(15V)低于规定值时,芯片内部将自动产生IGBT的关断信号。
2、钳位引脚CLAMP,门极驱动电压的箝位以及集电极电压的箝位。
3、输出引脚PWM OUT,TC275产生的PWM波输入到芯片的IN-与IN+引脚,通过IED020I12将信号传递到芯片的OUT引脚。芯片检测到的故障信号反馈到输入侧,该故障信号停止PWM的输出到OUT引脚,以及将信号传输到FLT引脚。
4、IGBT饱和压降监测引脚DESAT,当IGBT由于过载或者短路过流发生时,产生高电平信号。
5、两级关断引脚TLSET。
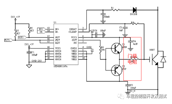
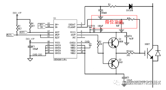
门极电阻
门极电阻太小,会造成驱动波形振荡;门极电阻太大,脉冲波形的边沿易发生延迟。一般芯片使用手册上会推荐门级电阻值,通过该阻值进行微调,观测测试结果。

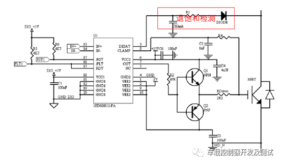
短路保护电路
当IGBT短路过流时,Uce电压升高,一般7V以上,导致驱动芯片外部电路二极管DIODE负极电压升高,DIODE截止,驱动芯片内部有上拉电压VCC2(15V)在DESAT引脚产生高电平,该电压与芯片内部9V电压通过比较器K3进行比较,以输出故障信号。同时,该故障信号通过与门电路关断芯片的PWM输出,故障信号传输到芯片的FLT引脚,输出低电平,故障信号可以触发关断IGBT。


钳位电路
IGBT在关断时门极电压开始下降,门极与集电极之间的米勒电容,使得门极电压关断延时。为了消除这种延时,驱动芯片通过箝位电路作用,当门极电压降到2V的时候,门极电压被直接拉到关断电压V EE2 (-8V)。

此外,米勒箝位防止IGBT器件的误触发,通常用在栅极不采用负电压的应用中。原理是在IGBT关断过程中,CLAMP检测门极电压,当门极电压低于箝位门限2V时,主动米勒箝位功能使能。


由于短路发生时,Uc电压上升会从米勒电容耦合到栅极,加剧短路过程。为抑制该现象,通过CLAMP引脚来实现对门极驱动电压的箝位。

下一篇:步进电机的内部结构及驱动方法