时间:2023-05-02 18:20
人气:
作者:admin
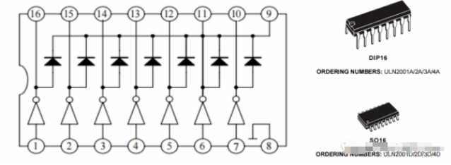
一.ULN2003芯片介绍
ULN2003 是高耐压、大电流达林顿陈列,由七个硅 NPN 达林顿管组成。该电路的特点如下:
ULN2003 的每一对达林顿都串联一个 2.7K 的基极电阻,在 5V 的工作电压下它能与 TTL 和 CMOS 电路直接相连,可以直接处理原先需要标准逻辑缓冲器来处理的数据。
ULN2003 工作电压高,工作电流大,灌电流可达 500mA,并且能够在关态时承受 50V 的电压,输出还可以在高负载电流并行运行。
ULN2003 采用 DIP-16 或 SOP-16 塑料封装。

ULN2003内部电路框图及封装图
主要作用:ULN2003的主要作用就是为单片机提供大电流的驱动能力,以此达到驱动步进电机所需的电流。
二.28BYJ-48五线四相电机介绍
28BYJ-48步进电机为五线四相永磁式步进电机,其名称含义为:“28”为电机直径28mm,B为步进电机,Y表示电机为永磁式,J表示内部自带减速箱,48表示驱动方式为四相八拍;
(1)28BYJ-48步进电机参数

对于初学者,对于以上参数,可以先注意以上几个主要参数:工作电压为DC5-12V;步距角为5.625°,即电机转一圈需要的步数=360/5.625*64=4096步,驱动方式为四相四拍或四相八拍。
(2)28BYJ-48步进电机电路图

从电路图可以看出,五线四相表示电机有4个线圈,5根接线端子,其中引脚5为公共端。
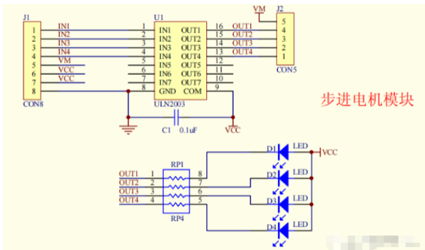
三.ULN2003步进电机驱动模块
(1)驱动模块电路图如下:

其中IN1-4引脚为ULN2003的控制端,主要连接单片机引脚,高电平导通,低电平截止;OUT1-4为ULN2003的驱动端,主要连接步进电机4个相线。LED1-4为指示作用,ULN2003通道导通时亮,截止时灭。
VCC主要为ULN2003内部续流二极管的公共端,VM为步进电机的驱动电压;VCC与VM的工作电压需保持一直。
(2)单片机与驱动模块连接图

ULN2003与单片机、步进电机电路连接图,步进电机以5V为工作电压。
四。驱动程序
步进电机的驱动方式主要为四相四拍或四相八拍;
四相四拍为步进电机的导通顺序为:
(1)正转:A-B-C-D;
(2)反转:D-C-B-A;
四相八拍为步进电机的导通顺序为:
(3)正转:AD-A-AB-B-CB-C-DC-D;
(4)反转:D-DC-C-CB-B-BA-A-AD;
程序以四相四拍为例:


上一篇:一文看透新能源汽车电控系统技术