时间:2023-04-23 11:18
人气:
作者:admin
PLC主要功能
在学习plc之前,我们首先要知道PLC的构成、工作原理、6大特点、10大功能,只有知道这些基础知识,才能更好地了解PLC的作用。下面这一份超详细的PLC基础讲解,新手千万别错过:
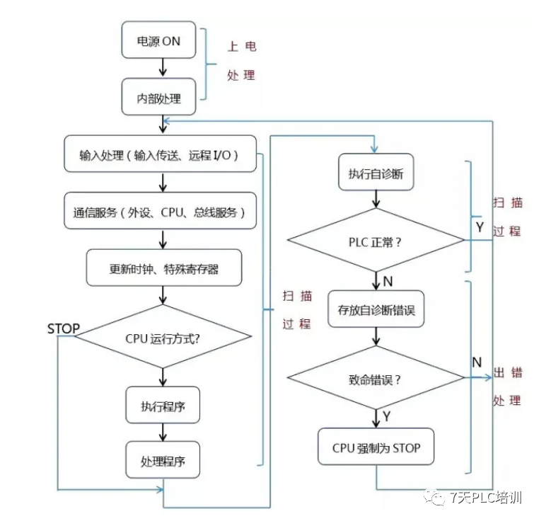
PLC的基本工作原理
PLC扫描的工作方式主要分三个阶段,即输入采样阶段、用户程序执行阶段和输出刷新阶段:
01 输入采样阶段
在输入采样阶段,PLC以扫描方式依次读入所有输入状态和数据,并将它们存入I/O映象区中的相应单元内。输入采样结束后,转入用户程序执行和输出刷新阶段。
在这两个阶段中,即使输入状态和数据发生变化,I/O映象区中相应单元的状态和数据也不会改变。因此,如果输入的是脉冲信号,则该脉冲信号的宽度必须大于一个扫描周期,才能保证在任何情况下,该输入均能被读入。

02 用户程序执行阶段
在用户程序执行阶段,PLC总是按由上而下的顺序依次扫描用户程序(梯形图)。在扫描每一条梯形图时,又总是先扫描梯形图左边由各触点构成的控制线路,并按先左后右、先上后下的顺序对由触点构成的控制线路进行逻辑运算;
然后根据逻辑运算的结果,刷新该逻辑线圈在系统RAM存储区中对应位的状态,或者刷新该输出线圈在I/O映象区中对应位的状态,或者确定是否要执行该梯形图所规定的特殊功能指令。

03 输出刷新阶段
当用户程序扫描结束后,PLC就进入输出刷新阶段。在此期间,CPU按照I/O映象区内对应的状态和数据刷新所有的输出锁存电路,再经输出电路驱动相应的外设。这时,才是PLC的真正输出。

PLC的10大功能
作为专门设计用于工业环境的计算机,plc具有以下10个功能:
01 逻辑控制功能
逻辑控制功能是位处理功能,利用PLC的AND、OR、NOT命令代替继电器触点的串联、并联等逻辑连接,实现逻辑控制、开关控制和顺序控制。
02 信号采集功能
PLC可以采集模拟信号、数字信号和脉冲信号。
03 输出控制功能
它可以输出数字信号、模拟信号和脉冲信号来控制外部电磁阀、指示灯等设备。
04 数据处理功能
数据处理功能是指PLC可以进行数据传输、数据比较、数据转换、数据移位、算术运算等操作,有的还可以进行浮点运算。
05 计时计数功能
可以执行定时或延迟控制,时间可以精确到毫秒。用户可以自行设置,也可以在操作过程中根据需要进行更改,使用方便。脉搏可以上下计数。
06 远程输入输出功能
远程I/O功能是指远程I/O单元将分散在远距离的各种输入输出设备与主控制器连接起来,接收和处理信号,实现远程控制。
07 人机界面功能
实现人机交互,监控设备运行状态、报警及状态显示和过程控制,实现参数设置和在线配置。
08 故障自诊断功能
它可以对系统配置、硬件状态、指令合法性、网络通信等进行自诊断。如果发现异常情况,会报警并提示错误类型。如果是严重错误,会自动停止运行。通过该功能,大大提高了系统的安全性。
09 通讯联网功能
由于目前的PLC大多具有很强的通信和组网功能,因此PLC系统与计算机之间可以直接或通过通信处理单元连接形成网络,实现信息共享和交换,可以形成“集中管理、分散控制”的分布式控制网络系统,实现大规模的复杂控制。
10 实时通信和冗余备份功能
实时通信可以满足PLC系统在总线网络或以太网中对信息处理的实时性要求,而冗余和相互备份功能则体现了一般工业领域对安全性和稳定性的最基本要求。
PLC的6大特点
PLC具有程序可编程性、实时性、稳定性、扩展性、可靠性和灵活性等功能特点,广泛应用于工业自动化控制领域。
01 程序可编程性
PLC的程序可以通过编程进行修改和更新,具有高度的灵活性和可扩展性,可根据需要进行生产线和设备的自动化控制和调整。
02 实时性
PLC可以实时监控生产线和设备的运行状态,对各种信号进行实时采集和处理,及时控制产过程中的各个环节,确保生产过程的正常运行。
03 稳定性
PLC使用的固态电子元器件具有高度的稳定性,能够在恶劣的工业环境下长期稳定运行,有效保证了生产线和设备的正常运行。
04 扩展性
PLC具有良好的扩展性,可以根据需要添加或更换各种输入和输出模块,以满足不同控制需求。
05 可靠性
PLC具有高度的可靠性和稳定性,其固态电子元器件具有长寿命和低故障率,可在严苛的工业环境下持续稳定运行。
06 灵活性
PLC可通过编程进行控制和调整,根据不同的应用需求进行定制化开发,可实现各种不同的自动化控制方式,提高了生产效率和产品质量。
编辑:黄飞