时间:2023-04-19 11:11
人气:
作者:admin
介绍
本应用笔记是工业自动化电源设计中高压同步稳压器系列文章的两部分的第2部分。第1部分讨论工业控制架构以及电源需求和困境。在本系列的第 2 部分中,我们将讨论新电源如何采用同步开关技术,同时能够承受高达 60V 的电压尖峰和高达 3.5A 的电源,这在以前是不切实际的。这些功能通过提高效率,从而降低发热和功耗,减少元件尺寸,并限制分立式外部元件的数量,从而简化工业自动化系统电源设计。
新型同步稳压器
同步稳压器似乎是应对工业自动化系统电源设计挑战的完美解决方案。这些器件效率高,功耗有限,系统温度更低。它们需要的空间很小,降低了 BOM 成本。
有许多同步稳压器的额定工作电压高达28V,少数额定工作电压高达40V。然而,这些器件中的大多数对过压特别敏感,因为它们的工作电压和绝对最大额定电压之间几乎没有余量。市电供电系统特有的电压尖峰可能会迅速破坏这些组件。
一种解决方案是使用保护钳保护同步稳压器,将电压尖峰限制在低于元件绝对最大额定电压的水平。然而,这些箝位会增加成本、占用空间并延长设计进度,从而抵消了最初使用同步稳压器的许多好处。这给工业自动化系统工程师带来了一个两难境地:他/她是否受益于同步稳压器的更高效率,并接受电压钳位的额外麻烦?或者,他/她是否选择了一种异步稳压器,既能处理可能的系统过压,又能消耗更多功率并变得更热?
半导体供应商在研发方面投入了大量资金来解决这一困境,一些可以处理高达60V甚至75V输入电压的设备现在正在进入市场。然而,这些器件的输出电流仅限于几百毫安,远远低于工业自动化系统中使用的大部分设备的要求,特别是PLC。
但现在,新一代高电压、高输出电流同步稳压器已经上市。这些新型高性能芯片的一个例子是Maxim的MAX1750x系列。这些器件集成了两个 MOSFET,无需外部肖特基二极管及其相关的外部元件。
这种新的同步稳压器模块系列可处理高达 60V 的电压,并提供包括 500mA、1A、2.5A 和 3.5A 在内的电流输出。该公司还可以为使用4-20mA环路的工业自动化系统传感器提供输出低至几十毫安的相关产品。
例如,MAX17503设计提供高达90%的效率,运行温度比竞争的高压异步稳压器低50%。该器件工作在 4.5V 至 60V 输入电压范围,可提供高达 2.5A 的输出电流。图1所示为MAX17503(及其姊妹产品MAX17501)在工业自动化系统中的典型应用位置。

图1.MAX17501和MAX17503 DC-DC转换器的目标工业自动化系统中的应用。
此外,MAX17503可节省高达50%的电路板空间,并减少高达75%的元件数量。200kHz至2.2MHz的高频开关允许外部电感缩小以节省更多空间。
此外,MAX1750x稳压器具有PFM功能。PFM 的工作原理是禁用反向电感电流并在轻负载时跳过脉冲。PFM 的优点是轻负载时效率更高,因为从电源汲取的静态电流 (IQ) 较低。
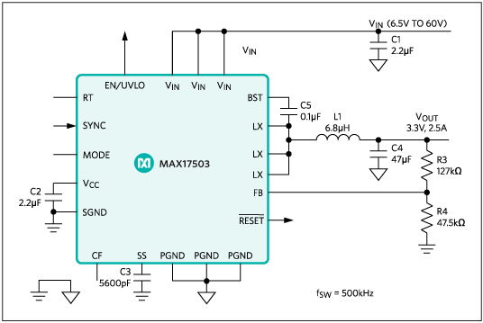
MAX1750x稳压器表现出的高集成度,不仅减少了外部元件数量,降低了成本,而且减轻了设计挑战。工程师无需计算外部电容和补偿电阻的值和源出,因为工作已经完成。图2显示了该芯片的应用电路。

图2.MAX17503应用电路,开关频率为500kHz
结论
在本系列的第 1 部分中,我们探讨了工业控制架构以及对高压同步稳压器的要求。在第 2 部分中,我们重点介绍了新的同步稳压器系列以及影响功率预算问题的技术。通过解决工业自动化系统电源困境,新一代同步稳压器使工程师能够专注于优化其工业自动化系统的运行,而不是努力提供强大的电源。
上一篇:工业自动化电源困境:工业控制架构