时间:2023-04-08 14:44
人气:
作者:admin
按照我们所说的进度,接下来我们聊一聊变频器中部分器件的选型。同一类型的器件有不同的型号规格和参数,合理选取器件是功能实现的保障。既然元器件的用途不尽相同,所以我们在选定任何一个元器件时,首先要搞清楚的是产品的需要,其次是选择既能满足产品需要的可靠性高的而且成本优的元器件。当然,内容不会包含到方方面面,大家看完能够有所收获,我就满足了。接下来,我们聊一聊变频器中的器件选取。
电阻电容
一台变频器的元器件有很多种,而电阻、电容个数又最多,作用也不尽相同
电阻:有的用于分压、有的用于限流、有的用作上拉或下拉;、有的作负载电阻用;
电容:有的用作贮能滤波、有的用作吸收、有的用作隔直、有的用作移相。
电阻的选取
我们选取电阻时,考虑的指标很多,如标称阻值,允许偏差,精度,温度系数,额定功率,静噪声,频率特性,最高工作电压,稳定度,可靠性,工作温度范围,耐焊接热,绝缘电阻等。不同应用场合,着重考虑的指标不一样。
如:作分压用的电阻(VCC=5V),功率1/8或1/4W即可,但精度较高,电阻精度是由阻值允许偏差和阻值变化(指当温度、湿度、功耗等外界条件改变时阻值产生的变化)所决定的等级指标。作上拉或下拉用的电阻(VCC=5V),功率1/8或1/4W即可,阻值大一点小一点无所谓,故对精度要求不高,一般的就可以了;作冲电限流用的电阻,不仅要对功率进行核算,还要考虑其最高工作电压,特别是其耐冲击能力;作负载用的电阻,如放电电阻,对功率、最高工作电压、耐冲击能力进行核算,考虑其绝缘电阻。
介绍几种常用的电阻类型:
①贴片电阻
贴片电阻具有引脚短,体积小的特点,引脚电感小,抗干扰性能好,是变频器控制电路中使用最多的电阻,一般精度为1%或5%,功率等级有三种:0805封装,功率1/8W;1206封装,功率1/4W;1210封装,功率1/2W等。电路中的分压电阻、采样电阻、上拉或下拉电阻均采用这种电阻。
②碳膜电阻(色环电阻)
这种电阻是以前插接件电路版时使用的最多的电阻,一般精度为1%或5%,功率为1/4W,1/2W,1W等,这种电阻比较好焊接,而且体积和功率可以做的较大,用于某些大功率场合,例如IGBT的基极驱动电阻,直流母线电解电容的均压电阻。
③金属膜电阻
金属膜电阻一般用于直流母线电解电容的均压电阻,需要承受一定的功率,精度一般为1%。
④绕线电阻
这种电阻一般采用水泥封装,多用于作充电限流电阻、放电电阻,直流母线电解电容的均压电阻,对功率和耐冲击能力有较高要求,而精度要求不高,一般为5%~10%。
⑤压敏电阻
压敏电阻是一种特殊的电阻,压敏电阻器的电压与电流不遵守欧姆定律,而成特殊的非线性关系。当两端所加电压低于标称额定电压值时,压敏电阻器的电阻值接近无穷大,内部几乎无电流流过;当两端所加电压略高于标称额定电压值时,压敏电阻器将迅速击穿导通,并由高阻状态变为低阻状态,工作电流也急剧增大;当两端所加电压低于标称额定电压值时,压敏电阻器又恢复为高阻状态;当两端所加电压超过最大限制电压值时,压敏电阻器将完全击穿损坏,无法再自行恢复。
压敏电阻主要用于瞬时过电压的保护,起过电压保护、防雷、抑制浪涌电流、吸收尖峰脉冲、限幅、高压灭弧、消噪、保护半导体元器件等。当瞬时电压尖峰超过压敏电阻的耐压时,压敏电阻导通,将与其并联的器件旁路,从而避免了器件被过电压击穿。主要用在交流输入侧对整流桥进行保护。
电容的选取
电容的指标一般有:标称容量,允许偏差,温度系数,温度变化率,额定工作电压,击穿电压,电容损耗角与损耗角正切,频率特性,可靠性,工作温度范围,绝缘电阻,纹波电流承受能力,ESR值。
如:主回路滤波电容,根据功率不同计算容量,考虑其额定工作压值、工作温度范围、容损耗角与损耗角正切、允许偏差,特别是ESR值和纹波电流承受能力以及寿命。开关电源滤波电容,根据电源电压和所需电流大小来计算选择耐压和容量,特别是频率特性;吸收电容除容量、耐压外,就特别注意其自身电感;退耦电容一般是指安装在电源和地线输出侧的高频吸收电容,抑制电源干扰,旁路电容指安装在信号线与地线之间的吸收电容,一般用于防止信号干扰,回路,多选用高频性能较好的贴片电容。满足这些要求后,还须选择不同生产厂家,以便保证价廉物美。
PCB设计的常规做法之一是在印制板的各个关键部位配置适当的退耦电容。退耦电容的一般配置原则是:
(1)电源输入端跨接10~100uf的电解电容器。如有可能,接100uF以上的更好。
(2)原则上每个集成电路芯片都应布置一个0.01pF的瓷片电容,如遇印制板空隙不够,可每4~8个芯片布置一个1~10pF的钽电容。
(3)对于抗噪能力弱、关断时电源变化大的器件,如RAM、ROM存储器件,应在芯片的电源线和地线之间直接接入退藕电容。
(4)电容引线不能太长,尤其是高频旁路电容不能有引线。
(5)要选高频信号好的独石电容式瓷片电容作去耦电容。去耦电容焊在印制电路板上时,引脚要尽量短。从高噪声区来的信号要加滤波。
介绍几种常用的电阻类型:
①铝电解电容
电解电容有正负极性,具有较大的电容量,可以从10uF到10000uF,耐压最高到450V,高频特性较差,一般用于储能,如主回路滤波电容,开关电源滤波电容。
②聚丙烯电容(CBB电容)
聚丙烯电容采用塑壳封装,容量一般从0.1uF~10uF,耐压为1600V,既有较好的高频特性,主要用于直流母线电压尖峰的吸收。容量的选取和变频器容量有关。
③贴片电容
贴片电容是变频器控制电路中使用最多的电容,具有较好的高频特性,主要用作控制电路的退耦电容和旁路电容,用于抗干扰和高频滤波。
④瓷介电容
瓷介电容具有较高的耐压,主要用于三相输入侧的电压尖峰吸收。
二极管和稳压管
二极管也是变频器中的常用器件,具有单向导通的特性,多用于整流、反向隔离、电平钳位等多种场合。选取二极管,需要考虑通态电流容量、反向耐压,恢复时间等主要指标。
(1)整流二极管
当二极管用于开关电源整流时,一般需要快速二极管以减小损耗,然后根据负载情况确定电流容量,反向耐压需要一定的余量。常用的整流二极管有:
①ES系列
ES1A~ES1M贴片封装,额定电流1A,反向耐压50~1000V,反向恢复时间为15~100ns。
ES2A~ES2M贴片封装,额定电流2A,反向耐压50~1000V,反向恢复时间为15~100ns。
②US系列
US1A~US1M贴片封装,额定电流1A,反向耐压50~1000V,反向恢复时间为50~75ns。
US2A~US2M贴片封装,额定电流2A,反向耐压50~1000V,反向恢复时间为50~75ns。
③BYV27系列
BYV27-50~BYV27-600,插接引脚封装,额定电流2A,反向耐压50~600V,反向恢复时间为25~50ns。
④FFPF系列大功率整流管
例如:FFPF15U40DN,额定电流单管7.5A,反向耐压400V,反向恢复时间小于45ns。
⑤1N400X系列
1N4001~1N4007:最普通的二极管,插接件封装,额定电流1A,反向耐压50~1000V。
⑥MUR系列快速恢复大功率整流管
例如:MUR840额定电流单管8A,反向耐压400V,该系列反向恢复时间小于60ns。
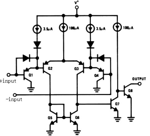
(2)钳位二极管
钳位二极管用于限定电位,一般用作保护或者电位限定。
如下图:

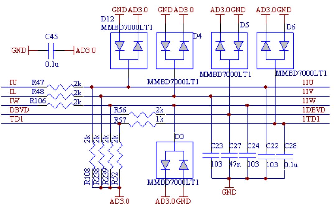
双相二极管MMBD7000LT1将电压限定在0~3V,防止电压超过DSP引脚电压,典型的钳位二极管。
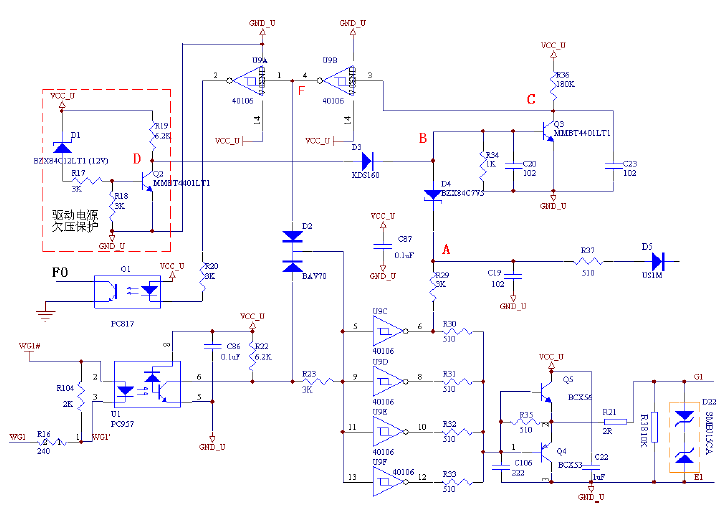
(3)反向隔离二极管
如下图:

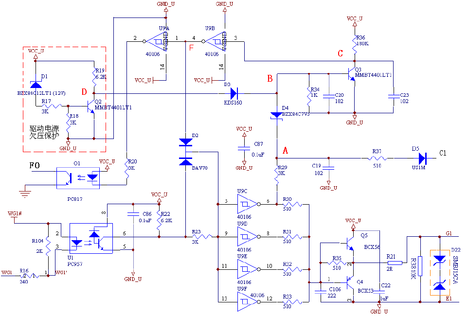
二极管的基本特性就是单向导通,下图中改进的模块驱动保护电路中二极管D5、D3就是起反向隔离的作用,D5和IGBT的C极相连用于VCE保护,耐压是1000V,防止强电串入控制回路;D3是将驱动电源保护回路和VCE保护回路隔开,D点为低电平时,使保护电路对欠压电路部分无影响。
又如下图:

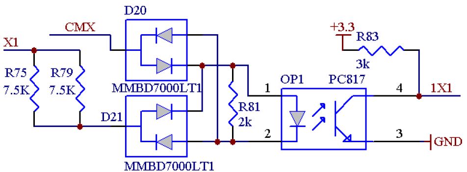
二极管用于反向隔离的另一个例子,类似于整流桥结构,无论X1为正逻辑还是负逻辑,二极管都能为输入提供正确的通路。
反向隔离二极管一般选取满足耐压要求和电流的即可,没有特殊要求。一般的通用快速二极管和整流二极管均可用于反向隔离。
介绍几种常用的通用二极管:
①KDS160
贴片封装,额定电流100mA,反向耐压80V,反向恢复时间为4ns,一般用于对控制回路对功率没有要求的场合。
②MMBD7000LT1
双管贴片封装,额定电流200mA,反向耐压100V,反向恢复时间为4ns。
③BAV70
双管贴片封装,额定电流125mA,反向耐压75V,反向恢复时间为4ns。
④FM401~FM407
贴片封装,额定电流1A,反向耐压50~1000V,手册上未提到反向恢复时间。
(4)稳压二极管
稳压二极管是一种特殊的二极管,具有稳定电压的作用,和普通二极管额差别在于,稳压二极管工作在反向击穿状态,反向电流在一定范围内变化时,稳压管两端的电压基本维持不变,从而起到稳定电压的作用。
选取稳压二极管,需要考虑稳定电压,最大反向电流,额定功率等主要指标。稳压二极管主要用于电压钳位,吸收瞬时电压尖峰。
如下图:

Z3、Z4将485的差动输入信号电压限定在5.1V,防止过电压损坏485的收发芯片SN75176。
介绍几种常用型号的稳压管:
BZX84C系列:稳压值3.3V~24V,反向电流250mA,功率350mW,贴片封装。
MMSZ系列:稳压值3.3V~33V,反向电流350mA,功率0.5W,0805贴片封装。
SMAJ系列:吸收稳压管,可以在1ms内吸收400W的瞬时功率,稳态功率为1W,稳压值5V~220V。
SMBJ系列:吸收稳压管,可以在1ms内吸收600W的瞬时功率,稳态功率为1W,稳压值5V~220V。
1N47xx系列:稳压值3.3V~100V,功率1W,插接件封装。
三极管/场管
三极管和场效应管一般有两种用途,可控开关和放大器件,作为开关使用时工作在饱和区,作为放大器件时工作在线性放大区。
一般而言,在变频器电路中,三极管和场管主要作为开关管扩流使用,选取三极管,需要考虑集电极电流容量、耐压,开关时间等主要指标。
下面介绍一些典型应用:
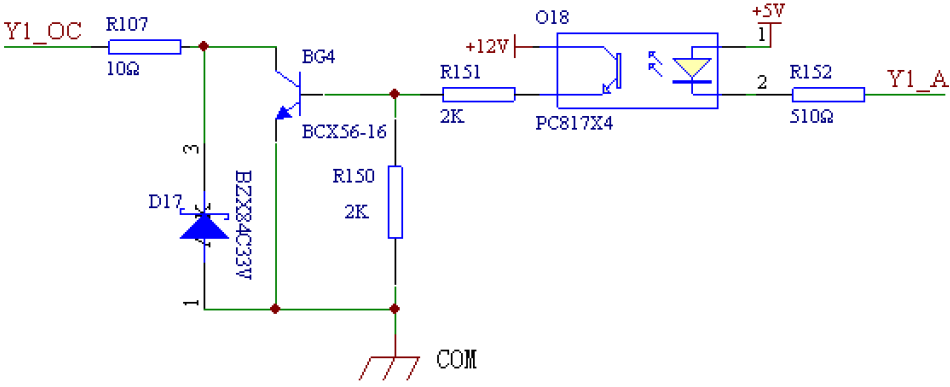
①OC输出(集电极开路输出)

Y端子输出的是开关信号,需要一定的电流输出能力,所以使用三极管构成OC输出。由于Y端子有可能会接外电源,10Ω电阻R107用于限流,稳压管用于保护三极管,防止CE过压。三极管BCX56额定电流为1A,CE耐压为80V。Y端子输出电流一般为50mA,三极管选取原则一般是额定电流取5倍左右,因此也可以选用额定电流600mA的MMBT4401。
图中,光耦PC817用于隔离,一般工作电流设定在5~10mA,可以确保开通状态和开通速度,因此,光耦原边的限流电阻取值为510Ω。
②逻辑开关

如图是IGBT的硬件过流保护,过流信号有两个来源,一是来自于Vce的模块保护,另一路来自霍尔对输出电流的检测,任何一路产生故障都会引发PDPINT保护,三极管实际上作为一个或门在使用。
③扩流

典型的扩流三极管是3.3V电源部分的输出管N1,N1工作在线性放大区,LM358的电流输出能力是50mA,三极管BCX56的额定电流是1A,其作用是扩流,增强电流输出能力。
④开关驱动
三极管和场管大量用在IGBT的驱动电路的输出级,作为驱动脉冲的输出放大,一般采用互补的对管构成推挽电路,工作在开关状态,要求就有一定的电流输出能力和较快的开关速度。驱动管一般选取快速功率晶体管,以满足快速驱动信号的传输要求。
下面介绍几种常用的驱动管:
BCX56和BCX53:前者NPN,后者PNP,耐压80V,额定电流1A,功耗为1W,开关频率可达20M,SOT-89贴片封装,用于小功率变频器的驱动,也可用作通用三极管。
2SC3710和2SA1452:前者NPN,后者PNP,耐压80V,额定电流12A,开关时间为1us,插接件TO220封装,用于大功率变频器的驱动。
D44HV和D45HV:额定电流容量是15A,峰值电流20A,耐压80V,开关时间为1us,插接件TO220封装,用于大功率变频器的驱动。
MJE243和MJE253:额定电流容量是4A,峰值电流为8A,耐压100V,开关时间为300ns,插接件TO225封装,用于中等功率变频器的驱动。
IRF9540和IRF540:二者是互补的场管,耐压为80V,插接件TO220封装,场管IRF9540输出电流为19A,开关时间小于150ns,IRF540输出电流为28A,开关时间小于150ns,用于大功率变频器的驱动。
上述三极管和场管功率比较大,都用在驱动方面,下面是一些常用的通用三极管。
MMBT系列:MMBT4401和MMBT4403,前者NPN,后者PNP,额定电流600mA,耐压40V,开关时间不超过300ns,SOT-23贴片封装,功耗为350mW。
MMBTA06和MMBTA56:前者NPN,后者PNP,额定电流500mA,耐压80V,开关时间不超过300ns,SOT-23贴片封装,功耗为350mW。
2N系列三极管:老式最常用的三极管,插接件封装TO92封装,用于通用场合。常用型号有:2N2222,2N3904,2N3906等,电流比较小,耐压40~80V。一般不适合用于驱动场合。
运放和比较器
集成运算放大器是一种高电压增益、高输入阻抗和低输出电阻的多级放大电路,输入级是由三极管或场管组成的差分放大电路,两个输入端构成整个电路的反向输入端和同相输入端。在变频器电路中,运算放大器主要用于模拟信号运算和处理,常用电路有比例放大器,电压跟随器,差分放大器,电压比较器等。
(1)比例放大器
运放可以通过外加负反馈闭环工作在线性区,如下图:

输出电压Vo和输入电压Vin之间具有线性比例关系,构成了比例放大器。
根据“虚短”和“虚断”的原理,如下:
图a中

可得

由于输入输出电压极性相同,所以称之为同相比例放大器。
图b中

可得

由于输入输出电压极性不同,所以称之为反相比例放大器。
和反相比例放大器相比,同相比例放大器具有很大的输入电阻,不容易受输入信号的干扰。
上图中,运放输入端电阻R32的作用是阻抗匹配,取值一般与R31和R36并联阻值基本相等,可以起到抑制零点误差的效果,输出端的电阻R35可以抑制振荡。实际电路中R32的取值没有讲究太多,总体影响不大。
(2)电压跟随器
上述同相比例放大器中,若R36=0或R31=∞,则Vo=Vin,输出电压与输入电压大小相等,极性相同,所以成为电压跟随器,如下图:

a中保留了输入电阻,和反馈电阻,b中去掉了,影响不大,一般应该保留输出电阻R35,可以抑制振荡,而且当运放输出端需要接电容时,不会导致短路。电阻R35一般取值不大,100Ω、51Ω都可以。
使用电压跟随器的目的,是因为该电路输入阻抗非常高,输出阻抗很小,不会受前后级电路的影响,而且直流误差的变动都很小,线性度也很好,因此电压跟随器广泛用于模拟信号的调理。
下图是用于输出电流检测的电压跟随器:

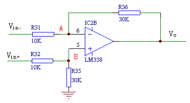
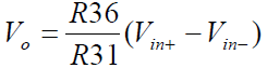
(3)差分放大器
将(1)中的正反相放大器结合起来可以得到将两个输入的差的放大电路,如下图:

按照虚短的概念,有:

可求得

一般在差动电路中取R31=R32,R35=R36,因此有

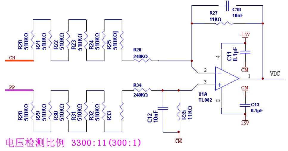
差动放大器能有效抑制输入端的共模噪声。典型应用是用于直流母线电压检测,如下图:

电容C12,C10用于降低干扰,强电侧和控制侧通过高阻实现隔离。
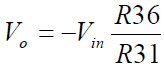
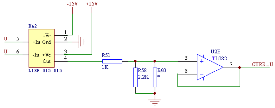
(4)电压/电流转换器
变频器一般会提供0~20mA的电流源,即当负载电阻变化时,模拟输出端子的输出电流保持不变,为此,需要将电压源转换成电流源。如下图:

其思路是,当负载电阻RL变化时,比如减小时,B点电
位下降,若C点电位也相应下降,则负载电流IL不会改变,从而达到恒流的目的。为此将C点同过电阻R2连接到反相端构成反馈。
根据理想运放的条件有:

可得:

根据上式,取适当的电阻值,例如使R36=R35,R32=R31,则有:

这表明负载电流IL与负载电阻RL无关,满足了恒流源的要求,实现了电压到电流的转化。
(5)电压比较器
运放开环工作时工作在非线性区,构成电压比较器。电压比较器将一个模拟输入电压和一个参考电压比较,当比较器正向端电压高于反相端时,输出高电平,反之输出低电平,一般比较器用作模拟电路于数字电路之间的过渡电路,将模拟量转换成数字量,多用于超限报警。
如下图:

图(a)就是一个简单的比较器,这种开环比较器输入电压与参考电压接近时受到干扰时容易造成输出不稳定,为了提高抗干扰性能,可以采用图(b)所示的带正反馈的滞环比较器,使输出具有少许的滞后特性,可以消除振荡。
选取和应用运放,主要需要考虑输入阻抗、响应速度,驱动能力等主要指标。
下面介绍了几种常用的运放:
①通用型
LM324/LM358/LM321:三者分别是4单元、2单元和1单元,晶体管差分输入,输入阻抗约20M欧,带宽1MHz,供电范围为3V~32V,输出电压偏幅为:低电平0V时输出为1~3mV(输出失调电压),高电平15V时为13.5V,为三极管推挽输出。
LM324价格低廉,通用性好,主要用于对速度响应要求不高线性放大电路,直流电压信号跟随器等。

②FET放大器(高输入阻抗型)
这种运放第一级差动输入放大器使用了场管(JFET或MOSFET),差模输入电阻可高达1012Ω,具有高速和低噪声的优点,但失调电压较大。常用产品有两种:
LF356/LF353/LF347:国半出品,分别是1单元、2单元和4单元,JFET差分输入,输入阻抗约1012欧,带宽为4MHz,转换速率13V/us,为供电范围为3V~32V,输出电压偏幅为:低电平0V时输出为5~10mV,高电平15V时为13.5V,为三极管推挽输出。
TL081/ TL082/TL084:TI出品,分别是1单元、2单元和4单元,JFET差分输入,输入阻抗约1012欧,带宽为4MHz,转换速率13V/us,为供电范围为±18V,输出电压偏幅为:低电平0V时输出为3~15mV,高电平15V时为13V,为三极管推挽输出。

③比较器
由通用型集成运放(如LM324)构成的电压比较器有较高的精度,但响应速度较慢,因此电压比较器一般选取专用的集成比较器。集成电压比较器响应速度快,电源电压范围宽,其输出电平与数字集成电路配合,一般可以直接驱动数字集成电路。
常用的普及型比较器为LM339/LM393,国半出品,分别是4单元和2单元,晶体管差分输入,输入阻抗约20MΩ,供电范围为2V~36V,响应时间为1.3us,输出电压偏幅为:低电平0V时输出为1~3mV(输出失调电压),为集电极开路输出。

简单的讲,比较器就是运放的开环应用,但比较器的设计是针对电压门限比较而用的,要求的比较门限精确,比较后的输出边沿上升或下降时间要短,输出符合TTL/CMOS电平/或OC等,不要求中间环节的准确度,同时驱动能力也不一样。一般情况下,用运放做比较器,多数达不到满幅输出,或比较后的边沿时间过长,因此设计中一般不用运放做比较器。
比较器的翻转速度快,大约在ns数量级,而运放翻转速度一般为us数量级。运放可以输入负反馈电路,而比较器则一般不能使用负反馈,虽然比较器也有同相和反相两个输入端,但因为其内部没有相位补偿电路,所以,如果输入负反馈,电路不能稳定工作。内部无相位补偿电路,这也是比较器比运放速度快很多的主要原因。对输出级而言,运放输出级一般采用推挽电路,双极性输出。而多数比较器输出级为集电极开路结构,所以需要上拉电阻,单极性输出,容易和数字电路连接。
光耦
光耦合器以光为媒介传输电信号。它对输入、输出电信号有良好的隔离作用。光耦一般由三部分组成:光的发射、光的接收及信号放大。输入的电信号驱动发光二极管(LED),使之发出一定波长的光,被光探测器接收而产生光电流,再经过进一步放大后输出。这就完成了电—光—电的转换,从而起到输入、输出、隔离的作用。由于光耦输入输出间互相隔离,电信号传输具有单向性等特点,因而具有良好的电绝缘能力和抗干扰能力。又由于光耦的输入端属于电流型工作的低阻元件,因而具有很强的共模抑制能力。所以,它在长线传输信息中作为终端隔离元件可以大大提高信噪比。
光耦主要用于电平隔离,所谓隔离主要是指输入部分和输出部分之间没有直接的电路连接,即在信号的传输过程中输入与输出没有公共的地端。
隔离的目的主要有三种:
(1)抑制共模干扰:由于工业系统通常具有较大的共模干扰信号,特别是远距离信号传输的场合,控制部分容易受到外部传输线路上杂散信号的干扰,因此利用光耦进行隔离,使输入和输出不共地,防止干扰信号进入下一级电路。典型的例子就是多功能数字输入X端子和多功能数字输出Y端子,都采用了光耦将控制电路和外电路进行了电气隔离。

(2)安全需要:从安全角度度发,希望强电部分不要影响操作人员的安全,需要将强电部分和控制部分进行隔离。IGBT驱动保护电路中FO信号的输出光耦就是这种用途。如下图中的光耦PC817。

(3)功能需要:输出侧在电气上不共地,因此输入输出侧必须隔离,否则将造成原来不共地的地方共地而短路。最典型的例子就是IGBT上下管的驱动电路,两只管子没有公共的地端,二者不能共地,否则将导致短路。
对于光耦的选型,根据不同用途需要考虑隔离电压、延迟时间、输入输出电流等主要指标。下面是几种常用的光耦:
①通用型光耦:
常用的有PC817(sharp公司出品),隔离电压5000V,线性放大,响应时间4~18us,输入输出额定电流为50mA。
TLP181(东芝公司出品),隔离电压3500V,线性放大,响应时间5us左右,输入输出额定电流为50mA。
TLP521(东芝公司出品),隔离电压2500V,线性放大,响应时间5us左右,输入输出额定电流为50mA。
上述三种光耦电流传输特性曲线接近直线,并且小信号时性能较好,能以线性特性进行隔离控制,用于传输速度要求不高的场合,如X端子输入,Y端子输出,Fo故障信号的输出等处,也可用于开关电源。
②高速光耦
hcpl4504(惠普公司出品),隔离电压2500V,线性放大,响应时间上升沿200~500ns,下降沿500~700ns,输入额定电流为25mA,输出额定电流为8mA。
PC957(sharp公司出品),隔离电压2500V,线性放大,响应时间上升沿200~800ns,下降沿600~800ns,输入额定电流为25mA,输出额定电流为8mA。
TLP759(东芝公司出品),隔离电压5000V,线性放大,响应时间上升沿200~800ns,下降沿300~800ns,输入额定电流为25mA,输出额定电流为8mA。
上面三种器件可以互换,一般用于高速信号的隔离传输,例如驱动脉冲的隔离(见驱动电路中的隔离光耦),高速脉冲输入。
③线性电压放大光耦
前面提到的光耦在小信号的时电流传输线性特性较好,电流传输比随电流变化,一般不用于电压传输。HCPL788J(惠普公司出品)是电压放大的隔离光耦,隔离电压3750V,输出电压和输入电压有个固定的传输比率(电压放大倍数为Vref/504mV),因此主要用于模拟电压信号的线性传输和隔离,而不是用于数字信号隔离。输入电压在不要高于200mV,传输时间9us,最大为20us。HCPL788J比较贵,主要用于小功率变频器的输出电流检测。
hcpl7840(惠普公司出品)和HCPL788J类似,是电压放大的隔离光耦,隔离电压2500V,输出电压和输入电压传输比率是固定的,典型值是8倍,无需提供参考电压,输入电压在200mV内有较好的线性度,传输延时上升沿典型值为6us,下降沿为3.4us。hcpl7840比hcpl788J便宜,可以用于替代hcpl788J。
④驱动光耦
这类光耦具有较大的输出电流,可以直接用于IGBT的驱动。
HCPL316J(惠普公司出品),输出峰值电流2.5A,隔离电压3750V,响应时间上升沿300~500ns,下降沿300~500ns,可以直接用于1200V/150A的IGBT驱动,具有Vce保护。
HCPL3120(惠普公司出品),输出峰值电流2.5A,隔离电压3750V,响应时间上升沿300~500ns,下降沿300~500ns,可以直接用于1200V/100A的IGBT驱动,无Vce保护。施奈德ATV31HV55N4
变频器采用了该驱动光耦作IGBT驱动。
PC923(sharp公司出品)输出峰值电流0.4A,隔离电压5000V,响应时间上升沿300~500ns,下降沿300~500ns,可以直接用于1200V/25A的IGBT驱动,无Vce保护。
逻辑器件
数字集成电路有双极型集成电路(如TTL)和单极型集成电路(如CMOS)两大类,每类中又包含有不同的系列品种。
TTL数字集成电路
这类集成电路内部输入级和输出级都是晶体管结构,属于双极型数字集成电路。其主要系列有:
①74系列
这是早期的产品,现仍在使用,但正逐渐被淘汰。
②74H系列
这是74系列的改进型,属于高速产品。其“与非门”的平均传输时间达10ns左右,但电路的静态功耗较大,目前该系列产品使用越来越少,逐渐被淘汰。
③74S系列
这是TTL的高速型肖特基系列。在该系列中,采用了抗饱和肖特基二极管,速度较高,但品种较少。
④74LS系列
这是当前TTL类型中的主要产品系列。品种和生产厂家都非常多。性能价格比比较高,目前在中小规模电路中应用非常普遍。
⑤74ALS系列
这是“先进的低功耗肖特基”系列。属于74LS—系列的后继产品,速度(典型值为4ns)、功耗(典型值为1mw)等方面部有较大的改进,但价格比较高。
⑥74AS系列
这是74S—系列的后继产品,尤其速度(典型值为1.5ns)有显著的提高,又称“先进超高速肖特基”系列。
总之,TTL系列产品向着低功耗、高速度方向发展。其主要特点为:
采用+5V电源供电,不同系列同型号器件管脚排列完全兼容。
参数稳定,使用可靠。
噪声容限高达数百毫伏。
输入端一般有钳位二极管,减少了反射干扰的影响。输出电阻低,带容性负载能力强。
CMOS集成电路
CMOS数字集成电路是利用NMOS管和PMOS管巧妙组合成的电路,属于一种微功耗的数字集成电路。主要系列有:
①标准型4000B/4500B系列
该系列是以美国RCA公司的CD4000B系列和CD4500B系列制定的,与美国Motor01a公司的MCl4000B系列和MCl4500B系列产品完全兼容。该系列产品的最大特点是工作电源电压范围宽(3~18V)、功耗最小、速度较低、品种多、价格低廉,是目前CMOS集成电路的主要应用产品。主要优点是微功耗和高抗干扰性,但在工作速度方面与TTL相比还存在一定差距,一般只能用在5MHz以下的低速系统,且输出驱动电流较小(15V供电时IoH= -2.8mA,loL=2.8mA)。
②74HC系列和HCT系列
74HC系列是高速CMOS标准逻辑电路系列,具有与74LS系列同等的工作度和CMOS集成电路固有的低功耗及电源电压范围宽等特点。74HCxxx是74LSxxx同序号的翻版,型号最后几位数字相同,表示电路的逻辑功能、管脚排列完全兼容,为用74HC替代74LS提供了方便。
HC系列和HCT系列的输出有缓冲并且具有对称的特性。HC系列输入输出CMOS电平,工作电源电压为2~6V,输入电平特性与4000系列相仿,即当5V供电时,3.5V以上为高电平,1.5V以下为低电平;HCT系列的T表示与TTL兼容,输入TTL电平,输出CMOS电平,其工作电源电压为4.5 ~5.5V ,输入电平特性与LS 系列TTL相同,即当5V供电时,2V以上为高电平,0.6V以下为低电平。如下图:

此外74HC系列还有一种74VHC的派生系列,74VHC的特性与74HC相同,区别是74VHC具有输入保护电路,输入引脚的电压可以高于电源电压,适合用于3.3V和5V系统的接口。74HC的输入引脚的电压可以最好不要超过电源电压,手册指明最多能超过0.5V,否则可能引起倒灌。
③74AC系列和ACT系列
该系列又称“先进的CMOS集成电路”,74AC系列具有与74AS系列等同的工作速度和与CMOS集成电路固有的低功耗及电源电压范围宽等特点。
74AC系列和ACT系列与74HC系列和HCT系列类似,性能也类似,其实差别不大。74AC输入输出CMOS电平,工作电源电压为2~6V,输入电平特性与4000系列相仿,即当5V供电时,3.5V以上为高电平,1.5V以下为低电平;HCT系列的T表示与TTL兼容,输入TTL电平,输出CMOS电平,其工作电源电压为4.5~5.5V ,输入电平特性与LS 系列TTL相同,即当5V供电时,2V以上为高电平,0.6V以下为低电平。
CMOS集成电路的主要特点有:
具有非常低的静态功耗。在电源电压Vcc=5v时,中规模集成电路的静态功耗小于100μW。
具有非常高的输入阻抗。正常工作的CMOS集成电路,其输入保护二极管处于反偏状态,直流输入阻抗大于100MΩ。
宽的电源电压范围。CMOS集成电路标准4000B/4500B系列产品的电源电压为3—18V。
扇出能力强。在低频工作时,一个输出端可驱动CMOS器件50个以上输入端。
抗干扰能力强。CMOS集成电路的电压噪声容限可达电源电压值的45%,且高电平和低电平的噪声容限值基本相等。
逻辑摆幅大。CMOS电路在空载时,输出高电平VOH〉Vcc-0.05V,输出低电平VOL≤0.05v。
继电器和接触器
电磁继电器是自动控制电路中常用的一种元件,实际上它是用较小电流控制较大电流的一种自动开关,因此广泛应用于电子设备中。电磁继电器一般由一个线圈、铁心、一组成几组带触点的簧片组成。触点有动触点和静触点之分,在工作过程中能够动作的称为动触点,不能动作的称为静触点。
电磁继电器的工作原理是这样的:当线圈通电以后,铁心被磁化产生足够大的电磁力,吸动衔铁并带动簧片,使动触点和静触点闭合或分开;当线圈断电后,电磁吸力消失,衔铁返回原来的位置,动触点和静触点又恢复到原来闭合或分开的状态。应用时只要把需要控制的电路接到触点上,就可利用继电器达到控制的目的。
对于继电器的“常开、常闭”触点,可以这样来区分:继电器线圈未通电时处于断开状态的静触点,称为“常开触点”;处于接通状态的静触点称为“常闭触点”,字母表示为:a触点-常开,b触点-常闭,c触点-转换。
继电器的触点有三种基本形式:
1.动合型(H型,国外:A型),常开触点,线圈不通电时两触点是断开的,通电后,两个触点就闭合,以合字的拼音字头“H”表示。见图(a)。
2.动断型(D型,国外:B型),常闭触点,线圈不通电时两触点是闭合的,通电后两个触点就断开,用断字的拼音字头“D”表示,见图(b)。
3.转换型(Z型,国外:C型)这是触点组型。这种触点组共有三个触点,即中间是动触点,上下各一个静触点。线圈不通电时,动触点和其中一个静触点断开和另一个闭合,线圈通电后,动触点就移动,使原来断开的成闭合,原来闭合的成断开状态,达到转换的目的。这样的触点组称为转换触点。用“转”字的拼音字头“z”表示。见图(c)。

(a) (b) (c)
继电器的选用原则:
1.选用继电器时,一般控制电路的电源电压可作为选用的依据。控制电路应能给继电器提供足够的工作电流,否则继电器吸合是不稳定的。
2.应用时不能用触点负荷小的继电器去控制大电流或高电压。触点负荷是指继电器触点允许的电压或电流,它决定了继电器能控制电压和电流的大小。
交流接触器是利用电磁力来接通和断开主电路的执行电器。接触器主要用于频繁接通或分断交、直流主电路和大容量的控制电路,可远距离操作,配合继电器可以实现定时操作,联锁控制及各种定量控制和失压及欠压保护,广泛应用于自动控制电路,其主要控制对象是电动机,也可用于控制其它电力负载。

接触器主要由电磁系统、触点系统、灭弧系统及其它部分组成。
1.电磁系统:电磁系统包括电磁线圈和铁心,是接触器的重要组成部分,依靠它带动触点的闭合与断开。
2.触点系统:触点是接触器的执行部分,包括主触点和辅助触点。主触点的作用是接通和分断主回路,控制较大的电流,而辅助触点是在控制回路中,以满足各种控制方式的要求。
3.灭弧系统:灭弧装置用来保证触点断开电路时,产生的电弧可靠的熄灭,减少电弧对触点的损伤。为了迅速熄灭断开时的电弧,通常接触器都装有灭弧装置,一般采用半封式纵缝陶土灭弧罩,并配有强磁吹弧回路。
4.其它部分:有绝缘外壳、弹簧、短路环、传动机构等。
接触器工作原理是这样的,当接触器电磁线圈不通电时,弹簧的反作用力和衔铁芯的自重使主触点保持断开位置。当电磁线圈通过控制回路接通控制电压(一般为额定电压)时,电磁力克服弹簧的反作用力将衔铁吸向静铁心,带动主触点闭合,接通电路,辅助接点随之动作。
交流接触器的选用原则:
1.主回路触点的额定电流应大于或等于被控设备的额定电流,控制电动机的接触器还应考虑电动机的起动电流。为了防止频繁操作的接触器主触点烧蚀,频繁动作的接触器额定电流可降低使用。
2.接触器的电磁线圈额定电压有36V、110V、220V、380V等,电磁线圈允许在额定电压的80%~105%范围内使用。
接触器和继电器主要差别在于:
继电器:用于控制电路、电流小,没有灭弧装置,可在电量或非电量的作用下动作;
接触器用于主电路、电流大,有灭弧装置,一 般只能在电压作用下动作。
至此,关于变频器的主回路设计、辅助电源部分、控制电路以及器件的选取我们简单的介绍了一下,希望对大家能够有所帮助。也希望你们能够喜欢
下一篇:各种步进电机分类、原理、参数