时间:2023-03-30 14:30
人气:
作者:admin
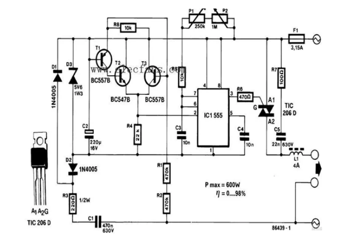
对于交流可控整流输出电路或交流调压电路,其主回路都含有2只可控硅器件作为正负半周的可控整流器件,由于这二个可控硅的阴极不为同电位,故需用2路独立的触发信号,来分别触发这2只可控硅。
可控硅调压器的接线方式会根据不同类型的调压器型号和应用场合而有所不同。下面提供三种常见的可控硅调压器接线方式供参考:
1. 直接调压模式:该模式下,可控硅调压器可以直接连接到交流电源和负载上。接线顺序:电源→调压器→负载。这种方式适用于功率较小的负载,例如灯光、射频通讯等场合。
2. 逆并联调压模式:该模式下,可控硅调压器是两个负载之间的中间调压器。接线顺序:正负载A→调压器输入端→调压器输出端→负载B。这种方式适用于负载电器间的电压匹配。
3. 组合模式:该模式下,可控硅调压器与其他调压器组合连接。接线顺序会根据不同的组合方式而有所变化,需要根据具体情况而定。
不论采用什么接线方式,应保证接线正确、紧固,并留出必要的接地线,同时也应根据实际需要选用合适的电线电缆和连接器,以确保可控硅调压器的正常使用和安全运行。建议在安装利用可控硅调压器前,一定要阅读调压器的相关说明,按照说明书作出正确的接线连接。
对于交流可控整流输出电路或交流调压电路,其主回路都含有2只可控硅器件作为正负半周的可控整流器件,由于这二个可控硅的阴极不为同电位,故需用2路独立的触发信号,来分别触发这2只可控硅。G1、K1与G2、K2即为2路独立的触发信号的引线端。
其与可控硅连线为:G1与K1接第一个可控硅的栅极与阴极,G2与K2接第二个可控硅的栅极与阴极,请见下图的可控硅与触发板的连线:该图为可控硅交流调压电路,主回路有2只反并联可控硅组成,其D1管的栅极接触发板的G1引线端,D1管的阴极接触发板的K1引线端,D2管的栅极接触发板的G2引线端,D2管的阴极接触发板的K2引线端,D1与D2这二个可控硅是分别工作电源电压的正负半周。
正半周(即UA》UB)时,可控硅D1的阳极电位高于其阴极,故G1端输入正脉冲触发时,可控硅D1由截止变导通。而可控硅D2此时阳极电位低于其阴极,故G2端虽然也同时输入触发正脉冲,可控硅却不会被触发而导通。
负半周时,可控硅D2阳极电位高于其阴极,故G2输入正脉冲触发时,D2可控硅由截止变导通。而可控硅D1此时阳极电位低于其阴极,故G1虽然也同时输入触发正脉冲,但D1可控硅却不会被触发而导通。

上一篇:可控硅调压器的使用方法
下一篇:电力调整器的功能