时间:2023-03-31 11:51
人气:
作者:admin
逆变器是通过半导体功率开关的开通和关断作用,把直流电能转变成交流电能的一种变换装置,是整流变换的逆过程。
车载逆变器的整个电路大体上可分为两大部分,每部分各采用一只TL494或KA7500芯片组成控制电路,其中第一部分电路的作用是将汽车电瓶等提供的12V直流电,通过高频PWM (脉宽调制)开关电源技术转换成30kHz-50kHz、220V左右的交流电;第二部分电路的作用则是利用桥式整流、滤波、脉宽调制及开关功率输出等技术,将30kHz~50kHz、220V左右的交流电转换成50Hz、220V的交流电。


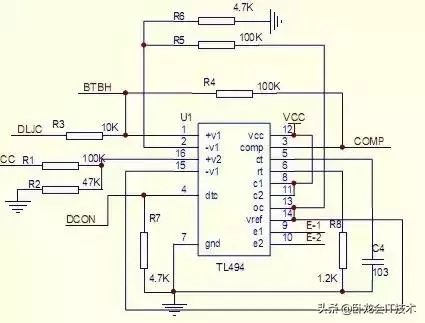
(1)脚第一组放大器的同相输入端,检测输出电流,与3个0.33R 电阻分压,当电流过大时,分压电阻上的电压超过(2)脚基准电压,(3)脚放大器输出端输出高电平,(3)脚为高电平时,电路进入保护状态。(2)脚为比较器的反相输入端,接(14)脚基准,作比较器的参考电压,外部输入端的控制信号可输入至脚(4)的截止时间控制端(也叫死区时间控制),与脚(1)、(2)、(15)、(16)误差放大器的输入端,其输入端点的抵补电压为120mV,其可限制输出截止时间至最小值,大约为最初锯齿波周期时间的4%。当13脚的输出模控制端接地时,可获得96%最大工作周期,而当(13)脚接制参考电压时,可获得48%最大工作周期。如果我们在第4脚截止时间控制输入端设定一个固定电压,其范围由0V至3.3V之间,则附加的截止时间一定出现在输出上。(5)、(6)脚是一个固定频率的脉冲宽度调制电路,内置了线性锯齿波振荡器,振荡频率可通过外部的一个电阻和一个电容进行调节,其振荡频率如下:

输出脉冲的宽度是通过电容CT上的正极性锯齿波电压与另外两个控制信号进行比较来实现。功率输出管Q1和Q2受控于或非门。当双稳触发器的时钟信号为低电平时才会被选通,即只有在锯齿波电压大于控制信号期间才会被选通。当控制信号增大,输出脉冲的宽度将减小。(7)脚接地端,(8)、(11)脚是Q1和Q2内部开关管的集电极,在此电路中接电源,(9)、(10)脚为Q1、Q2的发射极,作开关管驱动输出端,接下图中Q1与Q2外部放大电路。以驱动后极推挽电路。(12)脚电源端,(13)脚为输出控制端,接(14)脚基准电压时两路输出脉冲相差180方位,每路输出量大约200MA的驱动推挽或半桥式电路。(15)、脚第二组放大器的反相输入端,接基准电压, (16)脚同相输入端,检测电源电压。当电压过高超过(15)脚参考电压时,(3)脚输出高电平,电路进入保护状态。

这是一个推挽式拓扑逆变电路,当E1驱动脉冲驱动时,Q1导通,使VT3、VT6导通,VT7、VT8截止,此时电路进行正半周波形放大,变压器升压到次级,通过高频整流管整流,当E2脉冲驱动时,Q2导通,驱动VT7、VT8导通。VT3、VT6截止,进得负半周波形放大。经升压变压器升压后,高频整流。
(此VT3\\6\\7\\8以推挽方式存在于电路中,各负责正负半周的波形放大任务,电路工作时,两只对称的功率开关管每次只有一对导通,所以导通损耗小效率高。推挽输出既可以向负载灌电流.)
上一篇:浅谈变频器在热力生产中的应用
下一篇:电动机保护器的常见类型及选择要求