时间:2023-03-23 11:21
人气:
作者:admin
一、拉丝机及双变频拉丝机工艺介绍
1.拉丝机简介
丝机是金属线材生产的重要设备,主要功能是将各种线材拉成所需各种规格的细丝。从工作形式和机械结构上分为直进式、活套式、水箱式(也称双变频拉丝机)等。对于不同精度不同规格的产品,不同的金属种类,可选择不同规格的拉丝机械。对于铜铝基材的电线电缆生产企业,双变频控制的细拉机应用比较广泛,而对于大部分钢丝生产企业,针对钢材特性,使用直进式拉丝机较多。
2.双变频器拉丝机工艺介绍

3.工艺说明
(1)放线: 拉丝机线材的放线过程,对于整个拉丝机环节来说,其控制没有过高精度要求,双变频控制的拉丝机械,利用拉丝环节的丝线张力通圆盘拉伸,也就是通过张力放线架自动放线。
(2)拉丝:不同金属物料,不同的产品精度和要求,拉丝环节有很大的不同,拉丝部分由一台主电机控制(称为主机),金属线材通过内部塔轮的导引,经过各级模具而逐步拉伸,以达到所要求规格的线材。同时在拉丝时,开启冷却液对模具冷却。
(3)收卷:收卷为双变频拉丝机最为关键的环节,对拉丝机的性能起决定性的影响,也是考验拉丝机电气系统性能的重要依据。收卷由一收卷电机(从机)带动收卷盘进行收卷,线材由拉丝部分出来经过张力摆杆,张力摆杆的作用是反馈当前的张力信号给从机,从机根据反馈信号的偏差调节输出频率,以此来保证在收卷过程中恒定的张力。
二、现场工艺要求及调试方案
1.现场要求:
该使用客户为自己生产水箱式拉丝机的机械厂家,也为拉丝机机械的最终使用客户。规格为19模具,进线1.5mm,出线0.15mm的水箱式拉丝机。其有如下要求:
第一、启动平稳。要求0.15mm的铁线材在收卷启动、加速、减速等过程中平稳不断线;
第二、稳定运行速度为900m/Min.(空卷运行频率为42HZ,满卷为21HZ);
第三、运行过程中,摆杆摆幅小,稳定运行。(卷径变化引起频率变化率为1HZ以内);
第四、具备紧急停机功能(整个系统在2S之内能够停下来,并且保持不断线);
第五、具备自动检测断线功能。(根据摆杆的位置检测断线功能)。
2.调试方案
客户前期使用品牌为某变频器品牌拉丝机专用变频器,我们采用的方案是:
主拉:V560(高性能闭环矢量变频器)
收卷:V560(高性能闭环矢量变频器) +拉丝机专用卡
3.四方V560系列变频器介绍
该产品基于四方全新的矢量控制平台,内置闭环矢量、开环矢量、V/F、力矩控制四类核心控制算法,可轻松实现各类复杂控制应用,可最多扩展3个扩展卡。变频器自带的近百种警示功能,可提前预警避免停机。
-最快75us的电流闭环响应周期,200%的启动力矩
-标配5位双行LED面板显示,可选配LCD、HMI操作面板
-内置多种系统宏和应用宏,宏参数调用,最简化参数设置
-虚拟输入输出,最大限度减少外部配线,并减少因外部配线引起的干扰
-自动实现多机同步传动时电流、功率或转矩的自平衡
-数百种转矩、转速组合设定
-主轴伺服与分度定位控制
-频率/转速设定通道的优先级可灵活配置
-现场调试的任意未存储参数,可一键存储或放弃并恢复原值
-人体工程学操作面板,可实现键盘或软件锁定与解锁
-自动屏蔽未使用功能模块的参数,或选择性显示已修改、已存储、已变动参数
三、调试参数和说明
1.调试接线图: 
1.主拉和收卷的启动信号并联,同时启动;
2.主拉的点动信号为主拉穿线时使用;
3.收卷的主信号给定通过AI2给定,AI2信号源为主拉的AO1(运行频率);摆杆反馈由AI1给定;
4.断线检测由收卷检测,检测后发给主拉紧急停机信号
2.调试参数: 
在双变频拉丝机扩展卡安装好约3分钟之后设置收卷参数:

拉丝机卡参数部分

针对新卡参数部分:

3.调试总结
在调试过程中通常问题解决办法
1.收卷反应的速度。:
第一、通过主拉设置一个启动频率(3HZ),可以满足在满盘启动时,低频力矩不够导致的延时现象;
第二、调整拉丝机卡的初始卷径,初始卷径越小,反应越快;
第三、可以设置拉丝机卡上的平衡过渡位置,减小平衡位置过渡,可以加快反应速度;
第四、可以适当加大PID1的比例P和减少I。
2.运行过程中的平稳度。基本上与2个参数相关:
第一个是PID2的P和I;减小P,增大I能改善平稳度;
第二个是过渡位置的平稳度,增大过渡位置(建议不要超过50%),能够改善平稳度。
3.紧急停机不断线。可以通过配合主拉紧急停机的时间和收卷启动直流制动的频率来控制。例如紧急停机断线了,则需要增加主机的紧急停机时间或者适当调大直流制动的起始频率。
四、调试效果对比

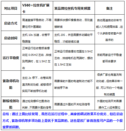
总结:通过上面比较发现,虽然在运行过程中,两家的调试效果不分优劣,但在启动方式,紧急停机等多项功能上是优于某品牌的。
编辑:黄飞
上一篇:电机机座压定子CAE分析