时间:2023-03-13 09:08
人气:
作者:admin
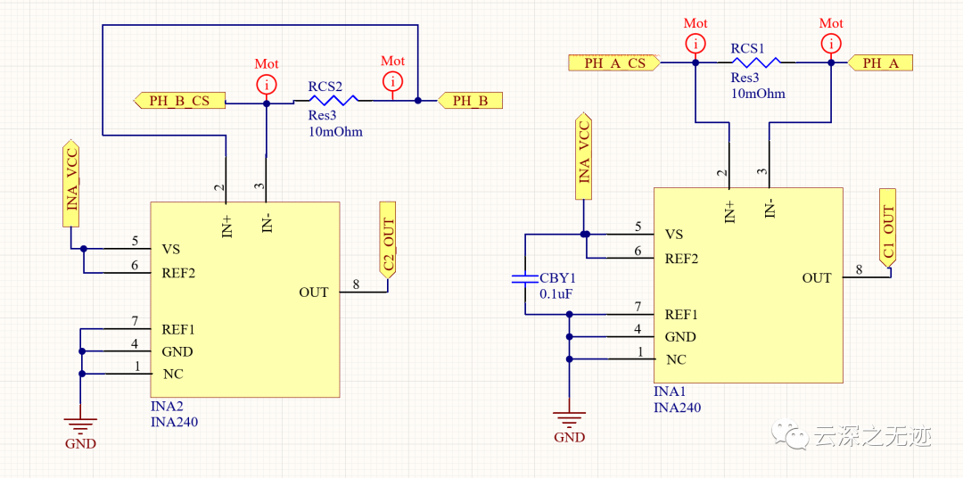
毕设里面用到了一块INA240,用来检测电机的相电流:

原理图在此

这东西其实就是为电机相电流检测使用的,就是一块要10+

功能的方块图

两种封装,我用前面的这种

芯片使用起来就很简单了,就是看你要接到高测或者低测

测量电流的最简单方法是使用分流电阻器(最左侧),电阻器上产生的电压与流经它的电流成正例。为了使用完整的 ADC 测量范围,模拟前端 (AFE) 会放大分流电阻器两端的低电压。
低压侧电流测量 低压侧电流测量将分流电阻器放置在有源负载和接地之间。用于低压侧电流测量的最合适电路如图所示。该电路使用 Texas Instruments INA181 电流检测放大器,但许多其他放大器也可用于低压侧测量。

使用 Texas Instruments INA181 的低压侧电流测量电路将电流检测电阻器放置在有源负载和接地之间。 低压侧电流测量很容易实现,因为分流电阻器两端的检测电压以接地为参考。
此配置允许电流检测放大器为低压部分,因为被检测的电压为仅高于接地参考的毫伏量级。在此配置中,检测电压不会在更高的电压上工作,因此不需要共模抑制。低压侧测量法是最简单、实现成本最低的方法。
低压侧电流测量的缺点在于,由于分流电阻器的放置,负载不再以接地为参考,导致负载的低压侧高于接地电压几毫伏。
如果负载和接地之间存在短路,则无接地参考可能成为一个问题。例如,如果金属封闭负载(例如电动机)的接地参考外壳存在绕组短路,则会发生此类短路。电流检测电阻器可能无法检测到此类短路。
此外,放大器的共模输入电压必须包括接地以进行低压侧测量。对于采用正负电源供电的放大器来说,这通常不是问题,但对于采用单电源供电的放大器来说,这可能是一个问题。
因此,当选择合适的放大器进行低压侧测量时,包含接地的共模电压范围就成为一项重要的标准。 进行低压侧电流测量还有一个重要方面。
请注意,上面图 2 中的 Texas Instruments ADS114 ADC 直接接地,该 ADC 的低压侧输入节点靠近 INA181 电流检测放大器的输入接地参考连接。
对于使用低阻分流电阻器上产生的小电压(通过的是高负载电流)进行的电流检测,务必记住所有接地可能不并处于相同的电势。当地面网络或接地平面承载与许多电源应用关联的高电流时,系统中的一个接地点和另一个接地点之间很容易发生毫伏级别的电势差。
作为预防措施,必须将相关接地参考接线保持在彼此非常接近的位置,以最大限度地减小接地参考之间的电压差。 要消除此误差源,ADC 的接地参考引脚必须靠近电流检测电阻器的低压侧和电流检测放大器的低压侧输入端。连接点是接地平面的重要部分,绝不能图方便。为确保无误,直接在原理图上记下此要求,并显示接地参考的星形连接,以确保真正强调了这一点。
同样,当电流检测电阻器两端的电压很小时,电流检测放大器的输入补偿电压会不成比例地影响放大精度。因此,最好选择输入补偿电压非常低的放大器。以上图 2 所示的 INA181 放大器的输入补偿电压为 ±150 微伏,适用于无共模电压的低压侧测量配置。
尽管有几个缺点,但如果负载不需要参考接地,并且负载和接地之间的内部短路不是问题,也不需要通过电流测量电路进行检测,那么低压侧电流测量配置就是一个很好的选择。
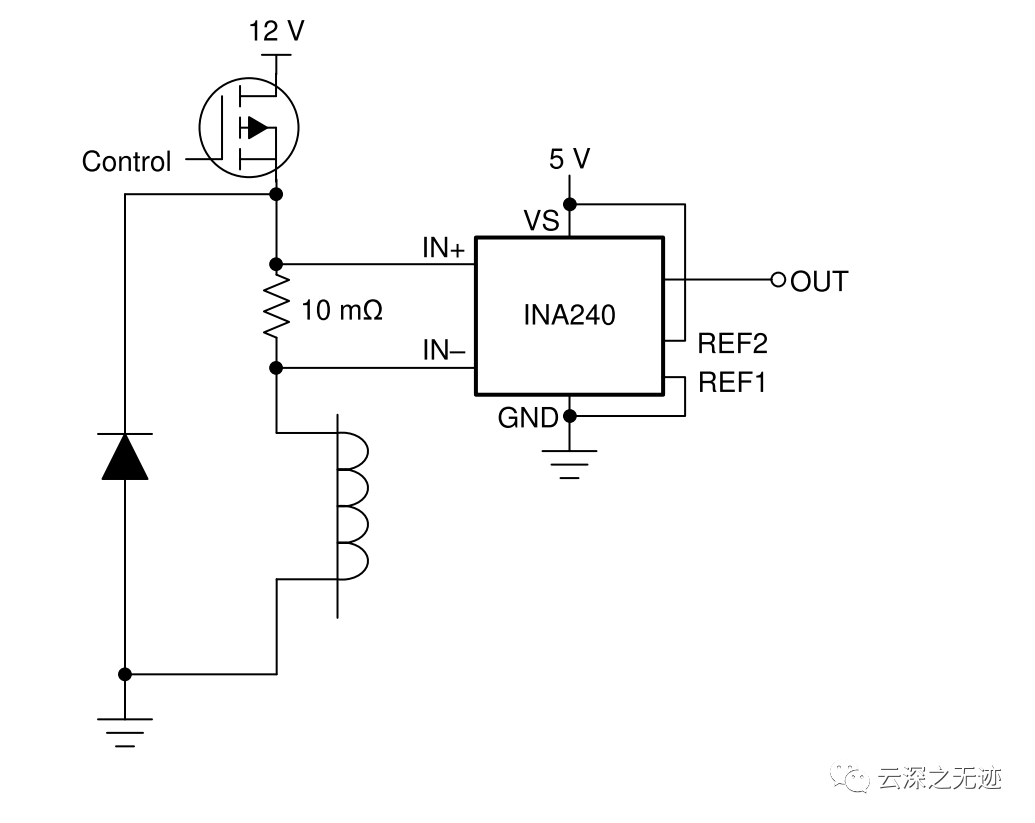
但是,对于必须满足功能安全要求的设计,高压侧电流测量技术更适合。 高压侧电流测量 高压侧电流测量将分流电阻器插入电源和有源负载之间,如图所示,使用 Texas Instruments INA240 电流检测放大器作为 AFE。该器件的共模输入电压可以远超其供电电压,使其成为高压侧电流测量的理想选择。

高压侧电流测量电路将电流检测电阻器放置在电源和有源负载之间。(图片来源:Texas Instruments) 与低压侧测量相比,高压侧电流测量具有两个关键优势。
首先,很容易检测负载内部对接地产生的短路,因为产生的短路电流将流过分流电阻器,在其两端产生电压。
其次,这种测量技术不参考接地,因此流过接地平面的高电流产生的差分接地电压不会影响测量。
但是,将 ADC 的接地参考连接小心地放置在放大器接地附近仍然是一种好的做法。 高压侧电流测量技术有一个主要缺点。如上所述,它要求电流检测放大器具有高共模抑制,因为在分流器两端产生的小电压恰好低于负载供电电压。根据系统设计,该共模电压可能非常大。图中的 INA240 电流检测放大器具有 -4 至 80 伏的宽共模范围。
也就是文中说的INA240

这个是一个输入和输出的一些参数
INA240 旨在处理宽电压范围内的大共模瞬变。来自针对线性和 PWM 应用的电流测量应用的输入信号可以连接到放大器,提供高度准确的输出,并具有更小的共模瞬态伪影。
我这里可能是理解的不到位,就是说这个芯片不是单纯的测量一个电流那么简单,而是说测量PWM上面的电流,就是控制电机的一极上面的电流。

其实是对的,就是这样
INA240 通过测量两端产生的差分电压来确定电流幅度。该电阻器被称为电流感测电阻器或分流电阻器。该器件设计灵活,允许测量该电流感测电阻器两端的宽输入信号范围。电流感测电阻器的理想选择仅基于要测量的满量程电流,即器件之后的电路的满量程输入范围,以及所选的器件增益。最小电流感测电阻器是基于设计的决定,目的是最大化信号链电路的输入范围。未最大化到系统电路的整个输入范围的满量程输出信号限制了系统进行全动态范围系统控制的能力。
最终确定电流感测电阻值时要考虑的两个重要因素是:所需的电流测量精度和电阻上的最大功率耗散。较大的电阻器电压可提供更准确的测量,但会增加电阻器的功耗。增加的功耗会产生热量,考虑到温度系数,这会降低感测电阻器的精度。当输入信号变大时,电压信号测量的不确定性会降低,因为任何固定误差在测量信号中所占的百分比都会变小。提高测量精度的设计权衡增大了电流感测电阻值。增大的电阻值会导致系统中的功率耗散增加,这会进一步降低整个系统的精度。基于这些关系,测量精度与电阻值和分流选择所导致的功率耗散成反比。
通过增加分流电阻,电阻两端的差分电压增加。较大的输入差分电压需要较小的放大器增益来实现满量程放大器输出电压。需要较小的分流电阻器,但又需要较大的放大器增益设置。较大的增益设置通常会增加误差和噪声参数,这对精密设计而言没有吸引力。
一直以来,高性能测量的设计目标迫使设计人员选择更大的电流感测电阻器和更低的增益放大器设置。INA240 提供 100V/V 和 200V/V 增益选项,可提供高增益设置并在偏移值低于 25µV的情况下保持高性能水平。这些器件允许使用较低的分流电阻值来实现较低的功率耗散,同时仍能满足高系统性能规范。

使用这个

直接接一起就行

最后是最近搭建的一个螺线管驱动电流感测

电磁表头测量还是好看。
审核编辑:刘清
下一篇:电机中通过最大电流的条件是什么