时间:2023-03-10 15:59
人气:
作者:admin
变频器的并联运行、比例运行多用于传送带、流水线的控制场合。
以下主要介绍由模拟电压输入端子控制的并联运行和由升降速端子控制的同速运行。
由模拟电压输入端子控制的并联运行
(1)运行要求
①变频器的电源通过接触器由控制电路控制。
②通电按钮能保证变频器持续通电。
③运行按钮能保证变频器连续运行,且运行过程中变频器不能断电。
④停止按钮只用于停止变频器的运行,而不能切断变频器的电源。
⑤任何一个变频器故障报警时都要切断控制电路,从而切断变频器的电源。
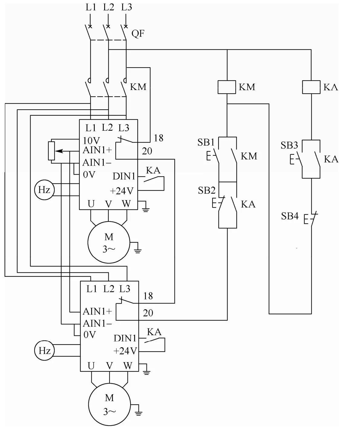
(2)主电路的设计过程控制系统的电路图如图3-1所示。

①低压断路器QF控制电路总电源,KM控制两台变频器的通、断电。
②两台变频器的电源输入端并联。
③两台变频器的AIN1+、AIN1–端并联,这能保证两台变频器的模拟量的输入数值相等,从而保证电动机运行速度相同,而达到同步。
④两台变频器的运行端子由同一个继电器的两个常开触头控制,保证了电动机的启停同步。
(3)控制电路的运行过程说明
①SB1是上电按钮,当压下SB1按钮时,接触器KM线圈得电自锁,2台变频器同时上电,但此时电动机并不转动。
②只有当KM线圈得电自锁后,压下SB3按钮,继电器KA线圈才能得电自锁,使得变频器的DIN1和+24V短接,从而控制2台电动机同时启动。当压下SB4按钮时,继电器KA线圈断电,从而控制2台电动机同时停止。电动机启动的前提是,变频器的输入端要先通电。
③当继电器KA线圈得电自锁时,即使压下SB2按钮,也不能断开KM线圈,必须先使KA线圈断电,才能使KM线圈断电。
④运行按钮与运行继电器KA的常开触头并联,使KA能够自锁,保持变频器连续运行。
⑤停止按钮与KA线圈串联,但不影响KM的状态。
(4)变频器功能参数码设定两变频器的速度给定用同一电位器。
若同速运行,可将两变频器的频率增益等参数设置为相同。若比例运行,根据不同比例分别设置各自的频率增益。每台变频器的输出频率由各自的多功能输出端子接频率表指示。变频器参数表设置参数见表6-2。
