全球最实用的IT互联网信息网站!

AI人工智能P2P分享&下载搜索网页发布信息网站地图

当前位置:诺佳网 > 电子/半导体 > 工业控制 >

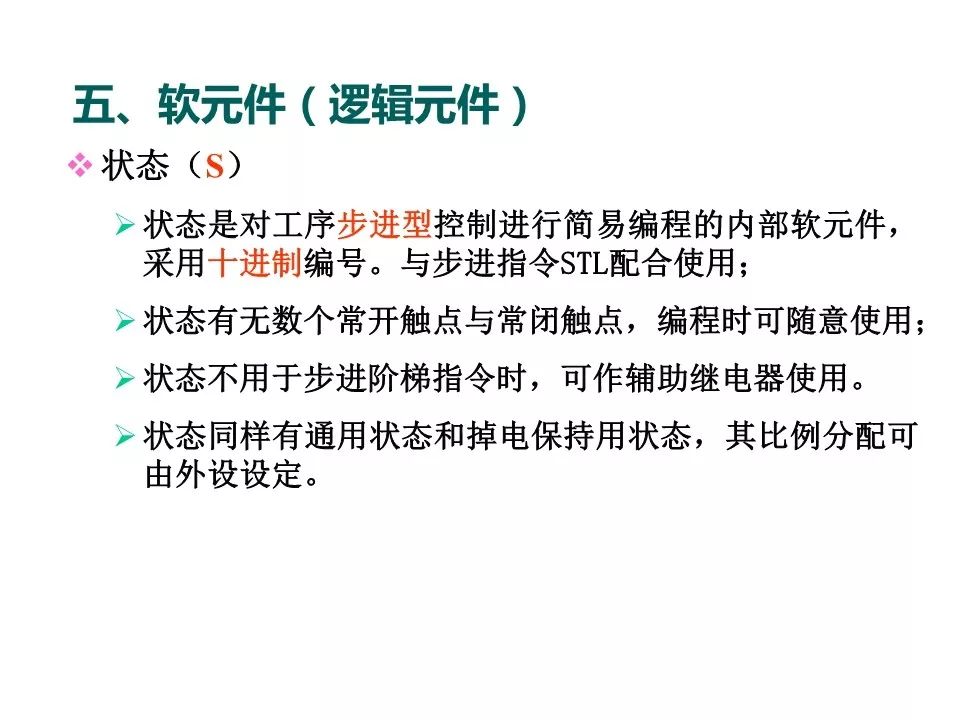
PLC的基本原理及组成 PLC的工作过程示意图

时间:2023-03-09 10:16

人气:

作者:admin

标签: plc  工控机  微处理器  三菱 

导读:PLC的基本原理及组成 PLC的工作过程示意图-通讯及编程接口一采用RS-485或RS-422串行 总线➢连接专用编程器(FX- -20P、FX-10P) ; .➢连接个人电脑(PC),实现编程及在线监控;➢连接工控机,实现...

 

 

64fa7df2-bc43-11ed-bfe3-dac502259ad0.jpg

 

6516c1d8-bc43-11ed-bfe3-dac502259ad0.jpg

 

6534fed2-bc43-11ed-bfe3-dac502259ad0.jpg

 

655523b0-bc43-11ed-bfe3-dac502259ad0.jpg

 

65692cca-bc43-11ed-bfe3-dac502259ad0.jpg

 

658d1374-bc43-11ed-bfe3-dac502259ad0.jpg

 

65ab67b6-bc43-11ed-bfe3-dac502259ad0.jpg

 

65c1a9b8-bc43-11ed-bfe3-dac502259ad0.jpg

 

65d30596-bc43-11ed-bfe3-dac502259ad0.jpg

 

65efc85c-bc43-11ed-bfe3-dac502259ad0.jpg

 

660bded4-bc43-11ed-bfe3-dac502259ad0.jpg

 

662362de-bc43-11ed-bfe3-dac502259ad0.jpg

 

664159e2-bc43-11ed-bfe3-dac502259ad0.jpg

 

6657d816-bc43-11ed-bfe3-dac502259ad0.jpg

 

667b4dbe-bc43-11ed-bfe3-dac502259ad0.jpg

 

669197d6-bc43-11ed-bfe3-dac502259ad0.jpg

 

66af849e-bc43-11ed-bfe3-dac502259ad0.jpg

 

66c2cfe0-bc43-11ed-bfe3-dac502259ad0.jpg

 

66db353a-bc43-11ed-bfe3-dac502259ad0.jpg

 

66f79c98-bc43-11ed-bfe3-dac502259ad0.jpg

 

670eefc4-bc43-11ed-bfe3-dac502259ad0.jpg

 

67222d3c-bc43-11ed-bfe3-dac502259ad0.jpg

 

673b8b2e-bc43-11ed-bfe3-dac502259ad0.jpg

 

6761e38c-bc43-11ed-bfe3-dac502259ad0.jpg

 

677f60ba-bc43-11ed-bfe3-dac502259ad0.jpg

 

6796da4c-bc43-11ed-bfe3-dac502259ad0.jpg

 

67ac3d1a-bc43-11ed-bfe3-dac502259ad0.jpg

 

67bf73bc-bc43-11ed-bfe3-dac502259ad0.jpg

 

67db3d9a-bc43-11ed-bfe3-dac502259ad0.jpg

 

67f9c7ba-bc43-11ed-bfe3-dac502259ad0.jpg

 

68157e10-bc43-11ed-bfe3-dac502259ad0.jpg

 

682e1b78-bc43-11ed-bfe3-dac502259ad0.jpg

 

68417b64-bc43-11ed-bfe3-dac502259ad0.jpg

 

68574b10-bc43-11ed-bfe3-dac502259ad0.jpg

  编辑:黄飞

 

温馨提示:以上内容整理于网络,仅供参考,如果对您有帮助,留下您的阅读感言吧!
相关阅读
本类排行
相关标签
本类推荐

CPU | 内存 | 硬盘 | 显卡 | 显示器 | 主板 | 电源 | 键鼠 | 网站地图

Copyright © 2025-2035 诺佳网 版权所有 备案号:赣ICP备2025066733号
本站资料均来源互联网收集整理,作品版权归作者所有,如果侵犯了您的版权,请跟我们联系。

关注微信