时间:2023-03-07 11:02
人气:
作者:admin
一、PLC的特点
在学习PLC之前,首先要明白PLC的优缺点,即为什么要用PLC,直接用PC服务器或者单片机嵌入式不行吗?
PLC有五个特点:
(1)可靠性高、抗干扰能力强;
(2)灵活性好、扩展性能强;
(3)控制速度快、稳定性强;
(4)延时调整方便,精度高;
(5)系统设计安装块、维修方便。
其实最重要的就两个字,稳定。 像单片机这种负荷一高就烧板子,在电磁干扰强的地方也无法正常工作。 PC服务器更是无法胜任多种IO输出,控制现场各种电机运转。 故设备的底层一般用PLC控制,精准的运动控制一般用控制板卡,而上报的数据处理则由专门的PC服务器负责。
二、PLC运行原理
(1)PLC内部硬件结构
大致了解即可,不用过分纠结。

(2)CPU扫描构成
知道CPU的扫描构成对程序开发者具有重要意义,许多时序性问题会豁然开朗。

特别是进行高速数据通信时,可能会出现收到的数据并不是预想的那样。 如以下问题:
问题一:我在极短时间(低于CPU扫描周期)内更改IO值,为什么程序中不显示变化呢?
答:CPU可能正在执行运算,只有等END处理后才会进行IO刷新处理,在这之间并不读取IO数据。
问题二:程序中有多个文件,先执行文件中软元件值为什么会被后续文件中软元件中值覆盖掉?
答:PLC计算完成后统一输出,在一个扫描周期内,并不会计算出一个结果立马输出,所以软元件在一个周期内只会输出一个最终的值。
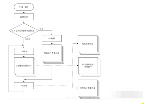
(3)程序的执行类型
程序在CPU模块变为Run状态时,将按照程序的执行类型及执行顺序的设置依次执行。

程序的执行类型一般分为初始执行类程序、扫描执行类程序、恒定周期执行类程序、事件执行类程序、待机类程序。 一般用的最多的为前两种类型。 初始执行类程序一般用作设备参数的初始化,扫描执行类程序则是主程序,根据顺序依次扫描执行。
三、PLC编程语言
PLC有五种标准化编程语言:顺序功能图(SFC)、梯形图(LD)、功能模块图(FBD)三种图形化语言和语句表(IL)、结构文本(ST)两种文本语言。 用的最多的是梯形图和ST语言。
梯形图最初是为电工设计的,编程入门门槛低,语言形象,能够直观的看出输入输出逻辑。 但其在数据运算时有很明显的缺点,一个复杂的运算表达式包含加减乘除多种混合运算,用ST表达一行足矣,但用梯形图则需多行指令,还需要很多中转软元件。 如:计算四个变量a1*a2+a3-a4,四个变量的初始值如下:


故现在比较流行梯形图嵌入ST语言的写法,结合两家之长。
审核编辑:汤梓红