时间:2023-03-07 14:36
人气:
作者:admin
三相直流无刷电机是指具有三相的绕组、无电刷和换向器(或集电环)的电机,并采用直流电经过逆变电路进行驱动的电机。
与传统的有刷直流电机相比,直流无刷电机采用了电子换向取代有刷电机的机构换向,取消了电刷和换向器;并将原有有刷电机中的定转子颠倒,即电枢绕组在定子上,与静止的电子换相电路联接方便,励磁在转子上,为永磁体,不需要励磁绕组,也更不需要向转子通电的滑环和电刷;在有刷电机中,换向器在转子上,它能保证当电枢导体从一个定子磁极下转到另一个极下时其中的电流同步改变方向,直流无刷电机电枢绕组中电流方向的改变由功率管的开关来控制,为保证开关信号与转子磁极转过的位置同步,需要有检测转子位置角的传感器。其基本组成部分如图:

除了基本的三相逆变全桥电路外,直流无刷电机驱动电路还需具备各点的采样电路。驱动电路主要的有以下几部分构成
三相逆变桥电路
电流采样电路
直流母线电压采样电路
霍尔编码器驱动电路
1.三相逆变全桥电路
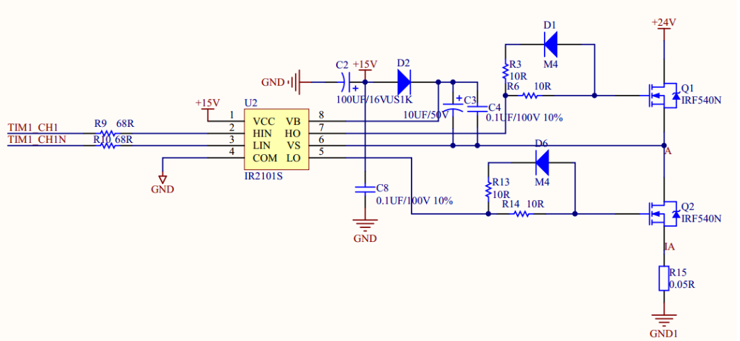
三相逆变桥电路采用IR2101S加MOS驱动方式。IR2101S本身是半桥驱动,采用上桥跟下桥驱动方式,也就是一路驱动需要1个IR2101S和2个MOS管,总共3路。所以电机驱动很大部分成本在这里面。而且根据需要应用的场合不同,需要MOS管功率不同,这时就需要考虑成本尽量选用性价比高的MOS管。电路如图

其中U2为IR2101S,Q1,Q2是IRF540NN沟道MOS管,D2、C3组成上桥自举电路,R3,R13为MOS管基极限流电阻。R15为驱动采样功率电阻,大负载时可以更换大功率电阻,防止电流过大烧毁电阻。R9、R10为单片机控制引脚到IR2101S限流电阻。
自举电路也叫升压电路(这个电路在三相逆变桥电路中起到很关键的作用)。原理是利用自举升压二极管,自举升压电容等元件,使电容放电电压和电源电压叠加,从而使电压升高(类似于升压电路),有的电路升高的电压可达到数倍电源电路。
这就是利用自举来抬高电压的。通常用一个电容和一个二级管,电容存储电荷,二极管防止电流倒灌,频率较高的时候,自举电路的电压就是电路输入的电压加上电容的电压,起到升压的作用。同时自举电容的容值也不能过大也不能过小,需根据开关频率选择适当的容值。
2.电路采样电路
电机控制最基本的要求就是获取电机的电流信息。在每个半桥的下臂都加了一个0.05欧2W的采样电阻,如图:

采集电机相线上电流,原理是电流流过功率电阻,产生电压,经过差分放大电路放大5 倍,(5倍是10/(1+1))后送到单片机进行处理。电容起到滤波作用,三路电流采样一样,这里只列举一路。

同时,为了给采样电路提供1.65V的参考电压,我们采用运放搭了个参考电压电路,也称跟随器。利用电阻分压出1.65V,经过跟随器输出稳定的电压。

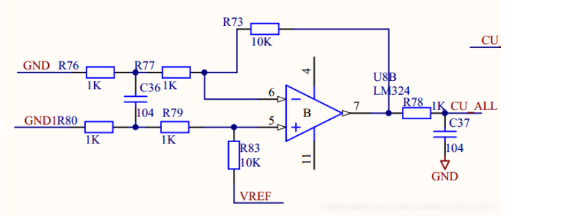
3.直流母线电压采样电路
直流母线电压采样电路主要是监控直流电源电流的大小,一可以计算电机的功率,二可作为硬件过载保护的措施。
采集电机母线上电流,原理是电流流过功率电阻,产生电压,经过差分放大电路放大5 倍,(5倍是10/(1+1))后送到单片机进行处理。电容起到滤波作用。

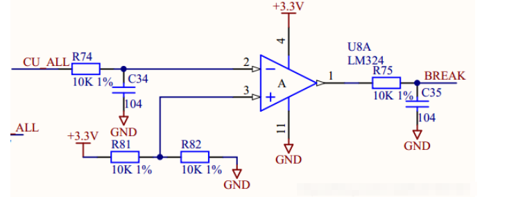
硬件过流我们采用比较器电路,母线总电流流过功率电阻产生电压,正常时,功率电阻上电压低于比较电压,比较器输出高电平,不故障,当功率电阻上电压高于比较电压,比较器输出低电平,故障,电机停转。目前比较值为3V。

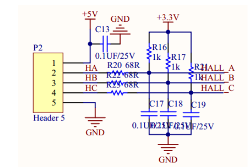
4.霍尔编码器驱动电路
霍尔编码器驱动电路主要的功能是采集电机的旋转角度和转速,以此可对电机形成闭环控制。霍尔编码器接口采用标准的5线霍尔接线方式,由上拉电阻,限流电阻和滤波电容组成,确保采集信号干净无杂波。接线时注意接线顺序,电机参数里都有霍尔线顺序,一般根据颜色去区分。

具备了以上这几个电路之后,便可对三相直流无刷电机进行有效的控制,适用于各种常用的电机控制算法,比如V/F控制(也就变频控制)、FOC控制(磁场定向控制)等。