时间:2023-03-08 14:34
人气:
作者:admin
时常有新手电工在后台咨询小编:我不会识图,对电工作业有什么影响?
小编的回答通常是,当然有影响 !识图是基础,告别土电工! 识图是进阶,提升自己的必学知识!
为何一直强调识图的重要性呢?很简单真的重要。拿电气成套行业为例,一般有一次安装、二次接线、成套报价、售后维修、电气设计等岗位,基本所有岗位都需要有识图基础,就是需要你能看懂图纸,按图操作。哪怕是二次接线,有些地区也是看原理图接线!
总结为一句话:只有掌握了识图技巧及如何识图?才能往更高层次的方向发展,如电气设计。
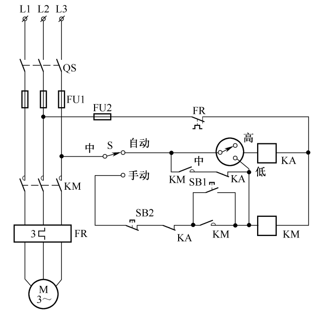
为了更加形象、直观地学习并应用电气自动控制系统,本文整理了28个电气自动控制电路图的实例,以供参考。
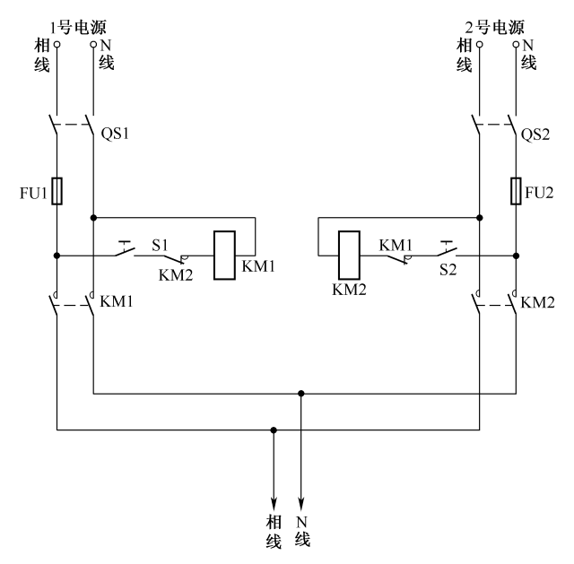
1、单相照明双路互备自投供电电路

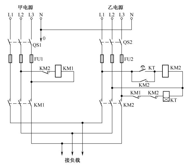
2、双路三相电源自投电路

3、茶炉水加热自动控制电路

4、简单的温度控制器电路

5、简易晶闸管温度自动控制电路

6、用双向晶闸管控制温度电路

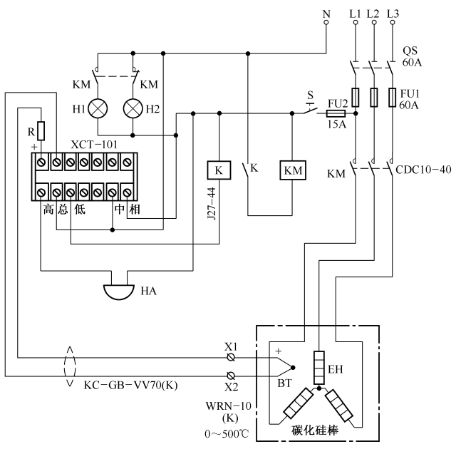
7、XCT-101动圈式温度调节仪控温电路

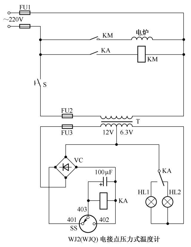
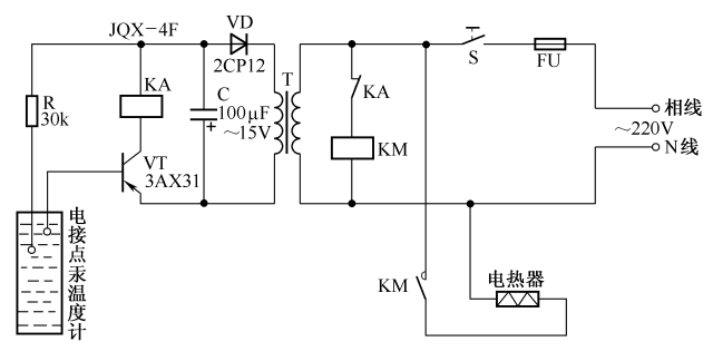
8、电接点压力式温度表控温电路

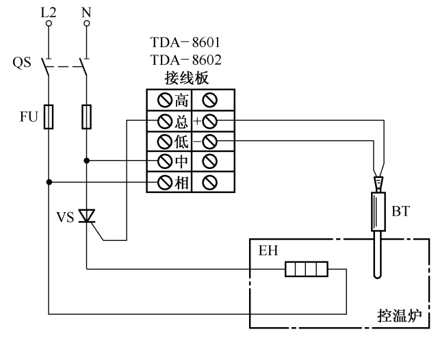
9、TDA-8601型温度指示调节仪控温电路

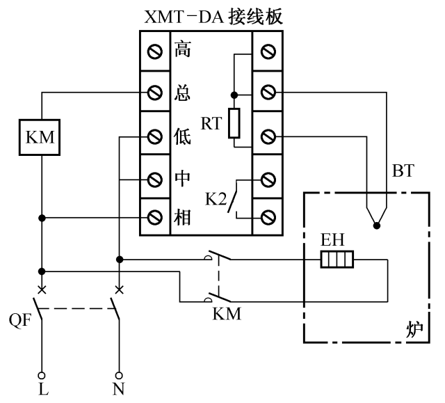
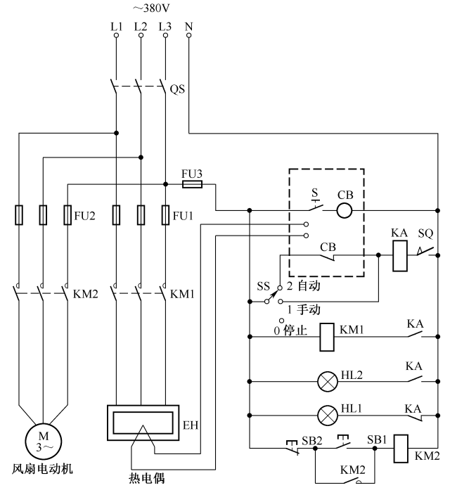
10、XMT-DA数字显示调节仪控温电路

11、△/Y变换的炉温控制电路

12、简易温度控制电路

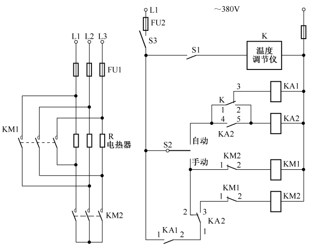
13、双功能三相电阻加热炉控制电路

14、自动气体循环炉控温电路

15、喷水池自动喷水控制电路

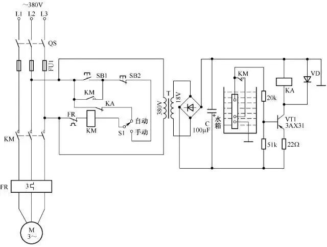
16、自动节水电路

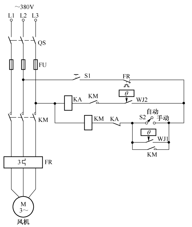
17、电力变压器自动风冷电路

18、用电接点压力表做水位控制电路

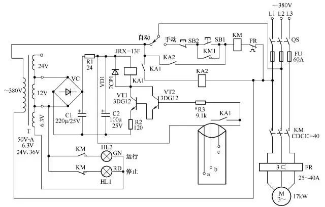
19、UQK-2型浮球液位变送器接线电路

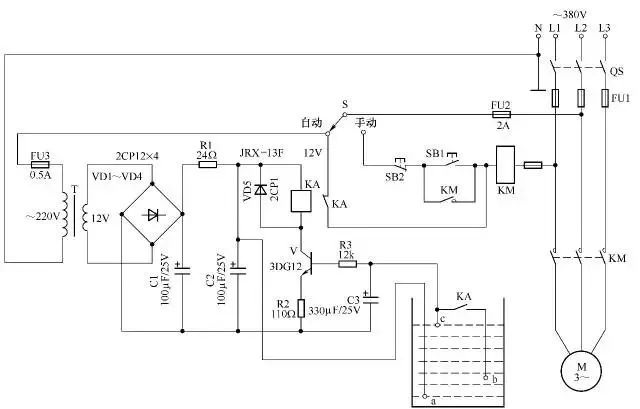
20、UQK型液位变送器(旧型号GSK)接线电路





21、GDB型双池液位控制器电路

22、供水、排水应用电路

23、简易水位自动控制电路

24、全自动水位控制水箱放水电路

25、改进的水位自动控制电路

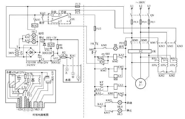
26、大型水塔自动控制供水电路

27、高位停低位开的自动控制电路

28、排气扇自动控制电路

编辑:黄飞