时间:2023-03-03 11:40
人气:
作者:admin
使用BTL放大器电路驱动有刷直流电机:线性电流驱动
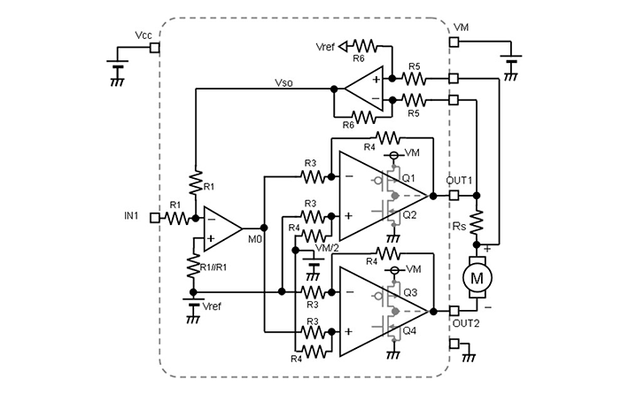
下图是以线性电流驱动有刷直流电机的BLT放大器电路示例。

在电机和输出OUT1之间插入了用来检测电流的电阻Rs,流经电机的电流被检测为电压,并被负反馈到输入级放大器。输入级反相放大器根据该反馈对两个输出级功率放大器的输出电压进行反馈控制。输出级放大器是差分放大器,OUT1放大器使用反相输入端接收输入级放大器的输出M0,而OUT2放大器使用同相输入端接收,因此OUT2变成与OUT1相反的相位。总体而言,可以将其视为单端输入差分输出(正相/反相)放大器。
下面介绍输入电压和输出电流之间的关系。输出电流(电机驱动电流)作为检测并放大电流检测电阻Rs两端的电压差(电压降的量)的差分放大器的输出Vso,被反馈到输入级反相放大器的反相引脚。Vso通过下列公式计算。从Rs的连接情况可以看出,Vso成为相对于电流方向的反相电压。
Vso=-Rs・Io・(R6/R5)+Vref
假设施加到输入引脚IN1的电压是VIN1,并且输入级反相放大器的增益是无限大的,则反相输入引脚的电压将是Vref。
基于反相放大器的工作原理,将输入级反相放大器的反相输入引脚的电流总和控制为0A。也就是说,变成下面的公式:

将该公式变形后,变为

,
由于Rs(R6/R5)是固定值,因此可以通过调节VIN1将输出电流Io设置为所需值。
电流驱动在小于设置电流时会以最大电压驱动电机,因此具有达到设置电流的时间短、电机的反应速度快的特点。另外,本文的有刷直流电机驱动是以线性驱动为例进行介绍的,但也可以通过PWM输出来检测电流,并通过负反馈控制来实现电流驱动。
审核编辑:郭婷