时间:2023-03-03 14:30
人气:
作者:admin
朋友们大家好,我是大俵哥。今天我们来看下双速电机的调速电路。
双速电动的工作原理和单速类似,通过外部端子接线实现不同的连接方式来改变定子绕组的磁极对数来实现不同转速的。双速电机内部有两套绕组。可以通过改变不同的工作绕组实现调速。不同的绕组的极对数是不同的。

高低速的两种接线
低速时电机是三角形接法,高速时是双YY型接法。我们可以通过3个接触器实现高低速切换。

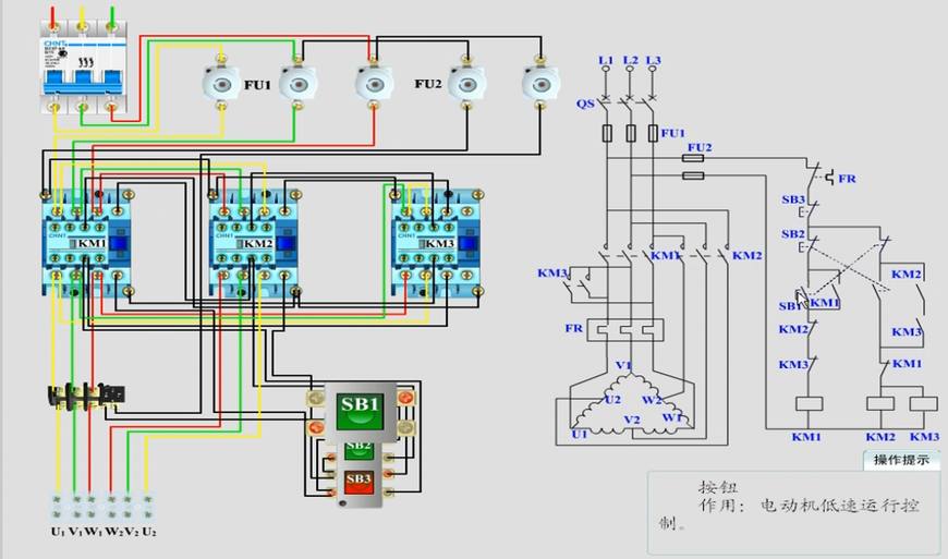
电路图

实物接线

电路图
从图中我们可以看出,当按下SB1的时候,KM1会自锁,这时候电机是三角形接法,低速运行。当按下SB2的时候,KM1断开,KM2和KM3同时自锁。这时候电机是双YY型接法,高速运行。而且KM1和(KM2KM3)互锁,更加的安全。
上一篇:一文彻底了解电机效率
下一篇:变频电机设计有哪些要点?