时间:2023-03-01 10:42
人气:
作者:admin
摘要
1)国内伺服系统领导者,PLC业务拉开第二收入增长曲线
主要从事工业自动化产品的研发、生产、销售及应用集成。公司通过核心技术及核心部件自主研发、国产产业链自主整合、优质终端客户自主开拓,力争成为一家在技术和产品领域具有全球竞争力的工业自动化企业,助力中国制造业的转型升级。2022Q1-3公司营收和归母净利润达7.02亿元、0.90亿元,同比增速为28.91%,1.50%。分产品来看,公司的伺服系统占据主要地位。2022H1伺服系统、PLC、机床、其他收入、其他业务的收入分别为3.87亿元、0.43亿元、0.07亿元、0.18亿元和0.12亿元。
2)下游产业高景气拉动需求,半导体专用设备国产替代加速
2021年是“十四五”规划开启之年,多项政策出台持续加码工业自动化与机械行业。从伺服系统产业链分析来看,上游稀土产量2021年为168000公吨,传感器2021年全球产量为238.41亿美元,原材料供给充足;从产业链下游看,在“十四五”期间(2021年-2025年),国内年均新增光伏装机规模约为70-90GW,全球3C行业销售额预计达到14410亿美元,仅2022年8月,全国工业机器人出货量达到41261套,下游景气度提升,市场需求扩大。从PLC市场来看,2021年PLC市场规模为141.2亿元,同比增长8.62%,整体小型PLC产品占据主导地位。
3)差异化技术+客户资源构建行业地位护城河
公司通过多年的技术积累,掌握了伺服系统三环综合矢量控制技术、高级智能调整算法技术、高速高精度编码器技术、高速总线控制技术等一系列核心技术,并已广泛应用于公司的伺服系统、PLC 等产品中。公司采用“研、产、销垂直整合”的管理策略,同时通过对下游客户工艺需求的研究了解以及与客户的持续沟通,公司不断将产品及服务切入用户痛点,满足客户方案个性化、产品易用性、价格经济性需求。
4)盈利预测与投资建议
预计公司2022-2024年归母净利润分别为1.59亿元,2.42亿元,3.44亿元,YOY分别为+44.38%、+52.63%、+41.76%。我们给予禾川科技2023年41.70倍PE估值,预计2023年公司归母净利润为2.42亿元,则2023年公司总市值为101.11亿元,对应目标价66.95元。首次覆盖予以“买入”评级。
风险提示:宏观经济波动风险;市场竞争风险;伺服系统收入占比较高的风险;原材料价格波动风险;管理风险。


正文
1. 禾川科技:国内伺服系统产品领导者,致力于专用设备研发
1.1. 公司概况

禾川科技主要从事工业自动化产品的研发、生产、销售及应用集成。通过核心技术及核心部件自主研发、国产产业链自主整合、优质终端客户自主开拓,力争成为一家在技术和产品领域具有全球竞争力的工业自动化企业,助力中国制造业的转型升级。
禾川科技的主要产品包括伺服系统、PLC等,覆盖了工业自动化领域的控制层、驱动层和执行传感层,并在近年沿产业链上下游不断延伸,涉足上游的工控芯片、传感器和下游的高端精密数控机床等领域。其中,伺服系统作为公司的核心产品,搭载自主研发的编码器,在定位精度、速度控制、额定转矩等核心性能指标上均具有较强的竞争力,在国内品牌厂商中保持优势地位,2020年公司通用伺服系统的市场占有率约为3%,国产品牌中位列第二。同时,公司近年还加大了在工控芯片领域的布局,自主研发设计的驱动控制一体化SIP芯片集成了主控MCU、存储、运动控制算法和工业实时以太网IP,目前已实现对外销售。
禾川科技是一家具有深度制造能力的工业自动化厂商,建有自主化压铸、CNC精密加工、电子贴装、自动组装的深度制造产线,可以提供从产品设计、模具及压铸件生产、到零部件组装的垂直产业链,保证生产弹性的同时还可以根据客户的需求柔性化生产各类非标产品。公司还在现有各类自动化设备的基础上,通过运用ERP、MEMS系统,将生产工艺与自动化设备有效融合,可以达到各产线信息可共享、最佳产能可规划、生产流程可追溯,初步实现了生产过程中自动化与数字化的融合。


公司股权较为分散。截至2022Q3,发行人的控股股东、实际控制人为王项彬,直接持有禾川科技14.82%的股份。另外,王项彬为禾川投资的执行事务合伙人和实际控制人,持有禾川投资47.26%的股份,禾川投资持有禾川科技9.22%的股份,王项彬通过禾川投资间接持有禾川科技4.36%股份,直接与间接合计持有禾川科技19.18%股份。

公司的研发人员在工业自动化控制领域从事研究工作多年,具有丰富的理论知识与行业经验,实践经验丰富、实操动手能力较强。其中,核心技术人员鄢鹏飞、李波、张宇拥 有丰富的伺服系统、PLC 和芯片产品的研发经验,可以根据行业发展趋势和下游客户的定 制化需求研发相关产品并提供解决方案,在公司研发活动中发挥了重要作用,有效促进了公司研发活动的顺利开展和完成。
截至 2022 年 6 月 30 日,公司技术研发人员达 377 人,占全体员工比重为 20.53%,为 公司的技术发展提供了强大的智力支持。2022Q1-3 研发投入合计为 0.73 亿,占营业收 入比重的 10.40%。


1.2. 主营业务收入
近五年,公司营业收入和归母净利润大幅增长。22Q1-3 营收和归母净利润达 7.02 亿元、 0.90 亿元,同比增速为 28.91%,1.50%。2018 年到 2021 年的营收和归母净利润的年均 复合增长率分别达到了 38.45%、30.06%。其中 2020 年的营收和归母净利润同比增速达 到了 73.87%、124.36%。

公司的伺服系统是公司营收的主要驱动力。2022年上半年伺服系统、PLC、机床、其他收入、其他业务的营收分别为3.87亿元、0.43亿元、0.07亿元、0.18亿元和0.12亿元。2019-2021年公司工控产品业务收入占主营业务收入95%以上,其中伺服系统产品收入又是主要的收入来源,近三年占主营收入比例均达80%以上。新冠肺炎带动防疫物资相关的机械设备市场需求旺盛。公司伺服系统产品在口罩机等防疫物资生产设备的组装生产领域应用广泛,带动销售收入有所增长。2021年度,通过持续的行业布局和客户拓展,公司伺服系统收入继续保持较快增长,实现销售收入65,934.07万元,同比增长42.23%。产品目前已广泛应用于3C电子、光伏、锂电、包装、纺织、物流、机器人、木工、激光等行业,覆盖客户包括工业富联、宁德时代、三通一达、隆基股份、捷佳伟创、先导智能、蓝思科技、埃夫特等多家行业龙头企业。
PLC主要产品价格回落,营收占比回归合理区间。2019到2022H1,PLC产品分别实现销售收入3,493.47万元、5,715.58万元、3,996.28万元和4257.86万元,占整体收入的比例分别为11.16%、10.51%、5.32%和9.12%。2020年度,公司PLC主要产品的平均销售价格较上一年度增长20.25%,2020年度平均销售单价涨幅明显,主要原因系公司于2020年度推出中大型PLC产品,较之前销售的小型PLC产品功能更强,单价更高,从而拉高PLC产品的整体平均销售价格水平。2021年度,随着公司大中型PLC产品销量占比下降,以及小型PLC中控制规模在30点及以下产品销售占比的增加,公司PLC产品的平均销售单价较2020年度有所降低。

伺服系统业务属于公司的主要营收来伺服系统是公司的主要收入来源,毛利率保持在40%左右。2019-2021 年度,公司伺服系统产品毛利率分别为 42.08%、43.56%及39.02%,在40%左右存浮动。公司通过持续研发改进、扩大采购规模从而降低边际成本、采用自研或收购的方式向产品供应链上游发展从而降低生产成本,从而维持较高的毛利率。
PLC产品毛利率疫后高涨至40%以上,后逐渐回落至30%的合理区间。2019-2020 年度,公司 PLC 产品毛利率分别为 46.31%及47.05%,基本保持稳定。2021 年度,PLC 产品毛利率降至 34.29%。2021年,小型 PLC 产品 中毛利率较低、控制点数较少的型号销售占比较高,并且由于小型 PLC 产品处于更新换代过程中,公司为带动配套伺服系统销售,适当降低单价和毛利率。除此之外,我们认为随着疫情缓解,口罩机等下游防疫设备生产需求减少,毛利率较高的中大型 PLC 产品收入占比下降,造成 PLC 整体毛利率水平降低。

1.3. 研发支出和募集资金用途
公司长期注重核心技术和产品的持续研发,保持公司核心竞争力。2019到2022Q1-3公司研发支出稳定上升,分别为0.45亿、0.67亿、0.87亿及0.73亿,占营业收入的比重为14.53%、12.39%、11.58%、10.40%。研发人工薪酬和研发直接投入是研发费用的主要构成部分。随着营业收入规模快速增长,研发费用率有所下降。

公司首次公开发行股票并在科创板上市的所募集的资金均围绕公司现有主营业务进行,包括建设数字化工厂行项目、杭州研究院项目、营销服务网络建设项目以及补充流动资金,金额为3.85亿元、1.41亿元、0.75亿元、2亿元。上述项目投产后将进一步扩大主营业务的生产规模,优化公司的产品结构,提升产品技术含量,增强公司的市场竞争力及抗风险能力。一方面,数字化工厂项目投产有利于对伺服驱动、伺服电机、PLC、HMI、低压变频器等产品进行产能扩产建设,突破现有产能瓶颈;杭州研究院项目投产有利于通过建设研发大楼以吸引行业内高端技术人才、完善公司研发技术中心设备配置、改善研发环境,提升公司核心技术和创新能力,提升公司的核心技术优势,丰富公司产品结构;另一方面,通过在深圳、佛山、苏州、杭州、济南建设5个区域营销服务中心,并在广州、东莞、中山等城市建设33个办事处,有利于建立和升级“全国营销中心—区域营销服务中心—办事处”的三级营销服务网络架构,显著提升公司市场开拓能力,有利于增强公司营销服务能力。

1.4. 竞争对手和市场地位
我国伺服系统市场主要分为日韩品牌、欧美品牌和国产品牌三大阵营,由于需要的技术水平较高,伺服系统市场一直为外资品牌主导。2020 年我国伺服市场中,日韩品牌占据约51%的市场份额,国产品牌占据约30%份额,欧美品牌占据约 19%份额;其中,安川、三菱和松下分别以 11.3%、10.5%、9.9%的市场份额位列前三。2020年排名前十的伺服系统供应商大陆品牌只有汇川技术(9.80%)、埃斯顿(2.5%)、禾川科技(3.0%),中国台湾品牌台达(9.40%)。禾川科技是国内厂商排名第二的伺服系统供应商。
我国 PLC市场中欧美品牌和日系品牌占据主导地位,具有广阔的国产替代空间。根据 MIR睿工业的数据,2020 年我国 PLC 整体市场中,西门子、三菱、欧姆龙分别以 57.53 亿元、16.80 亿元、14.54 亿元的销售额位列市场前三,占据约 70%市场份额。禾川科技的PLC产品主要集中在中小型PLC产品,包括A系列小型PLC、R系列扩展型PLC、IQ系列IPC等。

截至2022H1,公司的工业控制类产品主要以伺服系统和PLC为主,占公司营业收入的比例稳定保持在80%以上。大陆厂商中,汇川技术的通用自动化主要产品以驱动层、执行层、控制层产品为主;信捷电气以PLC、驱动系统为主,其他产品包括HMI等;正弦电气以变频器、一体化专机、伺服系统为主;伟创电气以变频器、伺服系统和运动控制为主;雷赛智能以步进系统、伺服系统类、控制技术类为主。
对比中国大陆其他可比公司情况,2021年-2022Q3间禾川科技的毛利率有所下降,略低于行业的平均水平。


2. 工控自动化行业:下游产业高景气拉动需求,国产替代加速
2.1. 工业自动化行业利好政策持续加码
2021年是“十四五”规划的开端,国家在自动化和机械等领域有长远的布局。伺服系统是一种运动控制部件,由伺服驱动器和伺服电机组成,以物体的位移、角度、速度为控制量组成的能够动态跟踪目标位置变化的自动化控制系统,可实现精确、快速、稳定的位置控制、速度控制和转矩控制,主要应用于对定位精度和运转速度要求较高的工业自动化控制领域。伺服系统可分为通用伺服系统和专用伺服系统。
截止2021年以来,国务院、国家发改委、工业和信息化部等多部门都陆续印发了支持、规范伺服电机行业的发展政策,内容涉及伺服电机发展营商环境、伺服电机技术发展路线、伺服电机规范和标准等内容。

2.2. 伺服系统需求端:下游行业持续向好,市场需求不断扩大

伺服系统是指以位置、速度、转矩为控制量,能够动态跟踪目标变化从而实现自动化控制的系统。它是实现工业自动化精密制造和柔性制造的核心技术,属于高端工业自动化控制设备。由于具备定位精度高、动态响应快、稳定性好等性能特点,在对位置精度要求较高的行业中得到广泛应用,目前已普遍应用于机床工具、纺织机械、电子制造设备、医疗设备、印刷机械自动化生产线及各种专用设备等。
随着我国 3C 电子、机器人、光伏、纺织机械、包装机械等下游应用领域的快速增长,各行各业在生产制造活动中越来越多地需要使用伺服系统来实现产品制造高质量和高精度的目的,这带动了国内伺服系统整体市场需求的增长。 未来,随着工业机器人行业的深化、工业自动化程度的进一步提升和智能制造的深入推进,伺服系统市场将会出现新一轮快速增长,尤其伴随着国产伺服技术研发水平的不断提升,国产伺服系统进口替代的步伐将会加快,内资品牌在伺服系统的崛起之势将愈发明显。
2.2.1. 光伏产业方兴未艾,“扩产热”拉动下游需求大涨
据国家能源局和光伏协会预估,在“十四五”期间(2021年-2025年),国内年均新增光伏装机规模约为70-90GW,行业的总装机量将迎来增长。运动控制系统在助力光伏行业产能扩展过程中起到积极意义。
光伏设备产业链整体对运动控制解决方案需求较大,普遍需要用到运动控制器、伺服驱动器和伺服电机等产品,对方案性能、响应时效性均有要求。

双碳”战略下,光伏产业迎来新一轮增长。2021年,我国光伏发电新增装机容量达5493万千瓦,同比增长14%;2022年上半年,全国光伏发电新增装机3088万千瓦,同比增加1787万千瓦,其中光伏电站1123万千瓦、分布式光伏1965万千瓦。景气度通常与行业需求画等号,景气度高,意味着行业需求旺盛,下游终端企业“不愁货卖”。新一轮的光伏“扩产潮”,光伏产业的景气度传导至工控行业,伺服系统面临着更为广阔的下游市场。

2.2.2. 3C行业持续维稳,消费电子行业未显疲态
疫情期间远程办公与在家娱乐的需求激增,相关的消费电子产品在全球范围内反而得以实现稳健增长。家居电子产品坐拥当前广阔的消费市场,而新型拍摄类产品与可穿戴电子设备将成为未来重要的增长势力。与此同时,VR/AR等可穿戴电子设备将迎来发展机会,5G时代下以短视频和直播为代表的新兴在线社交娱乐方式也将为更多的消费电子产品带来新机。
物联网高速增长5G覆盖率提升也为全球消费电子市场提供了更强的抗冲击性。据中国电子商会跨境电商工作委员会预计,2019-2024年物联网设备出货量的年复合增长率达到26.2%,同时,截至2025年年底,5G将覆盖超过40%的全球人口。

2.2.3. 机器人行业乘风而上,核心零部件利润空间大
工业机器人有4大组成部分,分别为本体、伺服、减速器和控制器。而其中,工业机器人电动伺服系统的一般结构为三个闭环控制,即电流环、速度环和位置环。一般情况下,对于交流伺服驱动器,可通过对其内部功能参数进行人工设定而实现位置控制、速度控制、转矩控制等多种功能。
《“十四五”机器人产业发展规划》指出,我国已经连续8年成为全球最大的工业机器人消费国。根据IFR数据显示,2020年我国工业机器人销售规模达到422.5亿元,同比增长18.9%。根据国家统计局最新发布的数据显示,2021年我国规模以上企业工业机器人产量为36.30万套,同比增长44.9%。
工业机器人中技术难度比较高的三大核心零部件分别是减速器、伺服系统和控制器,三者分别占工业机器人成本构成的35%、25%、10%。核心零部件成本占到工业机器人整机成本的70%,核心零部件供应商在整个产业链中拥有较强的议价能力。

2.3. 伺服系统供给端:上游原材料供给充足,产能支持下优势更显

伺服电机的产业链上游包括原材料和其他材料,主要是稀土、传感器、硅钢等金属。中游为伺服电机制造、伺服驱动器制造、数控系统研发,下游应用领域为医疗器械、机器人、汽车制造和工业装备。
2.3.1. 产稀土资源丰富,供应主体稳固

从全球稀土格局来看,我国供应主体地位稳固。全球稀土产量逐年上涨,2021年产量为28万吨,其中我国稀土产量达16.8万吨,占全球稀土总产量的60%,居全球第一;位于第二的美国2021年产量达4.3万吨,占比15.36%;缅甸和澳大利亚产量占比分别为9.29%和7.86%。2021年我国稀土矿产品产量16.8万吨(以氧化物计,下同),比2012年增长81.43%;稀土冶炼分离产品的产量为16.2万吨,比2012年增长81.41%。
2.3.2. 传感器全球销售额增幅放缓,产业链地位重要性凸显
根据Allied Market Research,传感器就是检测、测量或指示任何特定物理量(如光、热、运动、水分、压力或类似实体)的设备,通过将其转换为任何其他形式,主要是电脉冲。而智能或者智能传感器则涵盖了技术和功能方面的内容,这主要与传感器的演变和历史息息相关。

未来,配置有大量参数和丰富菜单功能的通用型驱动器或将逐渐成为市场的主流。用户可以在不改变硬件配置的条件下,方便地设置成 V/F 控制、无速度传感器开环矢量控制、闭环磁通矢量控制、永磁无刷交流伺服电动机控制及再生单元等多种工作方式‚达到驱动异步电机、永磁同步电机、无刷直流电机、步进电机等不同类型的电机,并适应不同的传感器类型甚至无位置传感器。

2.3.3. 市场规模不断增加,小型 PLC 产品占据主导地位
可程序化逻辑控制器(programmable logic controller,简称PLC),即采用可编程序的存储器执行逻辑运算、顺序控制、定时、计数和算术运算等操作命令,并通过数字式、模拟式的输入和输出,从而实现控制机器设备功能的数字电子系统,是机器设备的逻辑控制和实时数据处理中心。
PLC是以微处理器为核心,综合了计算机技术、自动控制技术和通信技术发展起来的一种通用的工业自动控制装置,具有可靠性高、体积小、功能强、程序结构设计简单、灵活通用及维护方便等一系列的优点,因而在冶金、能源、化工、交通、电力等领域中有着广泛的应用,成为现代工业控制的三大支柱(PLC、机器人和CAD/CAM)之一。
目前,PLC在国内外已广泛应用于冶金、能源、化工、交通、电力等各个行业。

近年来,国内PLC市场规模呈现稳步增长的趋势。其中,2021年PLC市场规模为141.2亿元,同比增长8.6%。受益于工业国产化替代的发展浪潮、新基建领域的投资力度加大等有利因素,国内整体市场需求向好。

根据I/O点数分类,PLC分为小型PLC、中型PLC和大型PLC。小型PLC I/O点数一般在256点以下;中型PLC I/O点数一般在256—2048点之间;大型PLC I/O点数一般在2048点以上。大型PLC:主要用于项目型市场,受疫情影响,项目型市场表现一般,电力、汽车等行业持续低迷,钢铁、化工、冶金等行业相对表现较好。中型PLC:除项目型市场外,由于中型PLC在OEM行业也有较大应用,增长情况好于大型PLC,中型PLC需求量相对较大,液晶、锂电池、物流、光伏等行业同比增长。小型PLC:主要应用于OEM市场,小型PLC同比上涨幅度高于大中型PLC,OEM市场整体好于项目型市场。
目前,以德国西门子、日本三菱及欧姆龙、美国罗克韦尔及通用、法国施耐德”为代表的外资品牌占据我国中大型PLC市场。据MIR数据显示,2022H1西门子在国内PLC市场规模为第一,但是以汇川技术为代表的国产PLC品牌进步迅速,也进入十强榜单,国产替代空间较大。我国本土PLC厂商市占率较低,且多集中于小型PLC市场,并未形成产业化规模,多采用OEM代工模式。
其中,以宝信软件、汇川技术、信捷电气为代表的PLC本土品牌也在持续发力,依托产品定制、成本、服务和响应时间等优势打开国内小型PLC市场,持续向中大型PLC市场进军,有望不断提升市场占有率。

2.3.4. 工控芯片拓展布局,驱控一体化SIP芯片技术先进
工控芯片作为工业控制系统的核心元器件,实现国产替代,自主可控是我国工业控制系统国产化的必经之路。公司近年加大了在工控芯片领域的布局,成立了禾芯半导体主要负责研发和销售工控芯片业务。公司自主研发设计的驱动控制一体化 SIP 芯片集成了主控 MCU、存储、运动控制算法和工业实时以太网 IP,目前已实现对外销售。据禾川科技公司招股说明书显示,2021年工控芯片实现营收1050.54万元。
公司所研发的SOLAR系列工控芯片集成了高性能 ARM MCU 内核及动态配置逻辑架构的双核异构架构,最高运行主频高达1GHz,并且内置了自主开发的高速实时同步以太网总线IP,可以广泛应用于公司核心控制和驱动产品上,目前拥有 MERCURY、MARS、WENUS、 SATURN、JUPITER 五大产品系列同步精度在 50ns 左右,抖动在 20ns 左右,满足高精度低延时工业控制同步应用需求。
在研发经营方面,公司采用 fabless 模式,自身负责芯片设计,并将封装测试服务外包给封测厂商。公司完成芯片版图设计后,采购 FPGA 芯片将设计版图在 FPGA芯片上进行原型验证并形成工业实时以太网芯片,交由封测厂商将工业实时以太网芯片与外购的CPU、MCU、存储芯片等进行SIP系统级封装,最终形成驱动控制一体化 SIP 芯片。
2021年,在全球宏观政策变动和新冠疫情的双重影响下,全球芯片市场呈现供不应求的情况,芯片及相关电子元器件的价格相应提高,导致公司电容器、隔离器件、电源管理器件、晶体管、电阻器、传感器等原材料的采购价格较 2020 年有所提升。其中IC芯片的采购金额和份额近年来有所上涨,占到公司采购原材料总额的23%以上。公司自研芯片的成本低于采购芯片的成本,能够帮助公司更好的提高毛利率,降低伺服系统的制造成本。

3. 公司核心竞争力
3.1. 长期扎实的技术积累及双轮启动的研发优势
长期以来,伺服系统市场主要被日本和欧美国家的企业所占据。其中,日系品牌占据了超过50%的市场份额,松下、三菱电机、安川、三洋、富士等品牌垄断了我国中小型OEM市场,而在大型伺服市场上,西门子、博世力乐士等欧系品牌也掌握着传统优势。
禾川技术作为国内伺服系统制造商领头羊,在技术层面,公司通过多年的技术积累,掌握了伺服系统三环综合矢量控制技术、高级智能调整算法技术、高速高精度编码器技术、高速总线控制技术等一系列核心技术,并已广泛应用于公司的伺服系统、PLC 等产品中。同时,公司还力争实现工控芯片技术的自主可控,自主研发设计的驱动控制一体化 SIP 芯片集成了主控 MCU、存储、运动控制算法和工业实时以太网 IP,目前已实现对外销售;在产品层面,公司采用产品生命周期管理系统等先进管理工具全面管控产品研发流程,坚持“高性能、高可靠性、高性价比、高规格工业设计”的产品开发策略,并以客户需求为导向,把产品核心平台技术与行业应用技术相结合,动态调整产品定位,在快速迭代通用产品的同时不断推出行业定制化产品,使公司具备较强的将客户需求快速转化为产品和解决方案的技术能力。
公司是国家高新技术企业、浙江省省级重点企业研究院、浙江省工业信息工程服务机构、浙江省省级高新技术企业研究开发中心、浙江省省级工业设计中心、浙江省省级企业技术中心、国家级专精特新“小巨人”企业。截至 2022 年 3 月 16 日,公司共拥有 19 项发明专利、82 项实用新型专利、67 项外观设计专利、80 项软件著作权、9 项集成电路布图设计专有权。

为保持公司核心竞争力,避免技术流失,禾川始终把核心技术的保护作为研发工作中不可缺少的重要环节,采取了严密的技术保护措施,并在实践中取得了良好效果。一方面,公司对主要核心技术申请专利,形成知识产权保护。另一方面,公司制定了《保密管理制度》等相关制度,明确了各部门的保密风险管理职责,确认了保密风险重要控制部位和控制点。此外,公司亦与主要技术人员签署了保密与竞业限制协议,确保公司的核心技术、保密信息等处于严格保密状态。
禾川 2020 年在国内通用伺服市场的整体占有率约为 3.0%,总体排名第七,在国内厂商中位列第二。公司伺服系统的收入主要来源于 3C 电子、光伏、机器人等中高端先进制造领域,这些行业客户对伺服系统的性能要求较高,有一定的技术和品牌壁垒,产品的利润也会较其他传统行业客户要高。


3.2. “研、产、销垂直整合”精细化管理下的成本优势
公司采用“研、产、销垂直整合”的管理策略。坚持核心技术自主研发、核心产品自主生产、重要部件自主加工制造的研发生产相结合的模式,保证公司在掌控核心技术的同时提高产品质量,并能有效整合供应链,将资源集聚至核心部件,提升性能的同时在成本上形成竞争优势,也为公司在生产周期、交货期以及定制化需求等方面提供了有效保障,加强了公司综合竞争力。


在生产制造中,公司从工业自动化控制行业产品特性出发,设计出相应的柔性生产工艺,从而利用有限的生产设施完成多种类、多型号产品的生产,高效率低损耗地满足客户多样化需求。公司是一家具有深度制造能力的工业自动化厂商,建有自主化压铸、CNC精密加工、电子贴装、自动组装的深度制造产线,可以提供从产品设计、模具及压铸件生产、到零部件组装的垂直产业链,保证生产弹性的同时还可以根据客户的需求柔性化生产各类非标产品,确保了产品的品质及供货的及时性。同时,公司还在现有各类自动化设备的基础上,通过运用ERP、MEMS系统,将生产工艺与自动化设备有效融合,可以达到各产线信息可共享、最佳产能可规划、生产流程可追溯,初步实现了生产过程中自动化与数字化的融合。

3.3. 铜箔设备供给格局:进口产品产能缺口较大,国产替代正当时
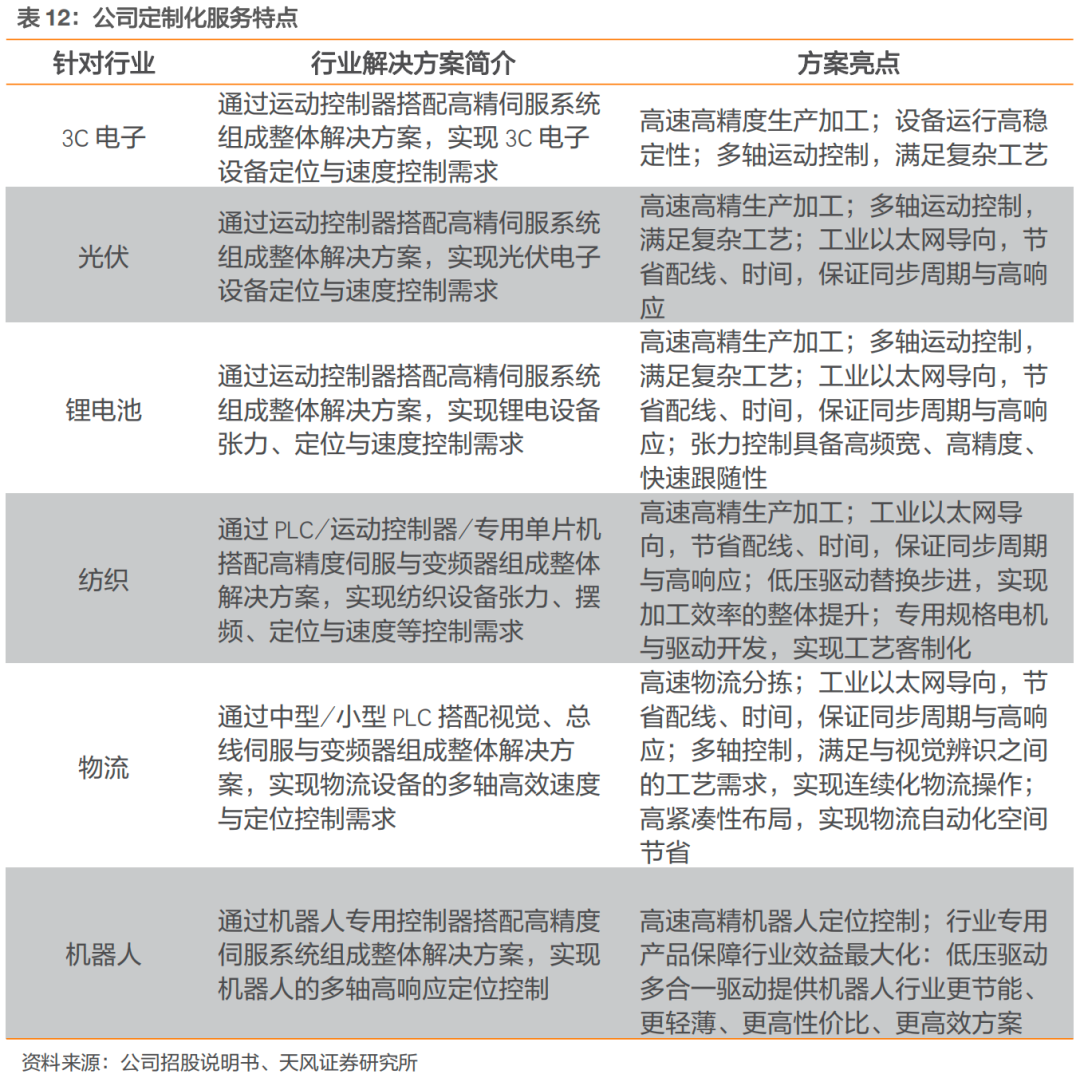
公司产品覆盖了工业自动化领域内的控制层、驱动层、执行传感层,产品较为完整,具备为客户提供整体解决方案的能力。公司在3C电子、光伏、锂电池、纺织、物流、激光与机器人等下游行业深耕运作、系统整合,为细分行业量身定做极具附加值的解决方案。
通过对下游客户工艺需求的研究了解以及与客户的持续沟通,公司不断将产品及服务切入用户痛点,满足客户方案个性化、产品易用性、价格经济性需求的同时,高附加值的解决方案也保证了公司较高的毛利率水平。

凭借专业的行业定制服务,公司迅速得到了客户的认可并获得较高的客户忠诚度,在细分行业获取较大的竞争优势,并覆盖了工业富联、宁德时代、顺丰控股、三通一达、隆基股份、捷佳伟创、先导智能、蓝思科技、埃夫特等多家行业龙头企业,为公司持续发展创造了有利条件。
4. 盈利预测和投资建议
基本假设
1)伺服系统设备:设备国产替代加速、上游原材料供应充足及光伏、3C行业、工业机器人等下游相关产业热度不断上升,伺服系统下游需求有望持续增加。
伺服电机:在这个领域,公司的核心技术高性能伺服电机技术获得5项实用新型专利,公司所开发的伺服电机采用先进的电磁仿真解析技术,具有较低温升、更高的转速和负载特性,在各个核心指标方面表现优异,各项技术指标具有较强的竞争力。且已经建立起了较为稳定的客户群体,如深圳云天华远、深圳市捷佳伟创新能源装备股份有限公司、新代科技(苏州)有限公司、成都卡诺普、禾一自动化等。随着市场份额不断增加和客户群体不断拓展,伺服电机的2022-2024年的销售收入预计将达到4.07亿、5.91亿、8.53亿,同比增长18.00%、45.41%、44.21%。
伺服驱动器:公司在伺服驱动器领域拥有伺服系统三环综合矢量控制技术、新型伺服控制技术、高级智能调整算法技术、高速总线控制技术等核心技术。其Y7系列的高阶伺服驱动器采用全新的控制算法平台,以卓越的驱动性能,更丰富的总线和扩展功能来满足不同行业客户的多样控制需求。预计禾川科技2022-2024年在伺服驱动器领域的销售收入分别为3.64亿元、5.24亿元、7.60亿元,同比增长18.00%、44.40%、45.00%。
伺服系统附件:在该领域,公司拥有高速高精度编码器技术。公司通过研发光学绝对式多圈编码器,能够实现单圈23bit、多圈16bit、总计41bit的高解析度,同时编码器具备 对于电池欠压、失效、编码器计数错误、过速度、码盘故障等状态自检功能,在实现高解析度的同时,能够通过自检降低客户的试错和维修成本,具有较好的应用前景。预计禾川科技2022-2024年在伺服系统附件领域的销售收入分别为0.14亿元、0.33亿元、0.80亿元,同比增长130.00%、135.00%、140.00%。
2)PLC:公司自主研发的底层编译及解释平台技术、上位机二次开发客户可编程技术、扩展模块高速总线技术、主从站高速通信技术、多轴高速输入与定位技术拥有多项软件著作权和发明专利,下游主要应用于3C、锂电池、机器人与机械手、LED、机床、纺织、包装、食品、印染等行业,潜在应用市场广阔。预计禾川科技2022-2024年在PLC领域的销售收入分别为1.40亿元、2.10亿元、3.15亿元,同比增长250.00%、50.00%、50.00%。
3)机床:目前公司主营的MW系列机床采用直驱同步电机主轴装置,能够有效消除主轴振动,提高工件的表面光洁度,且在精加工过程中保持高精度、高刚性、高转速、高效率。公司的子公司台钰精机主要负责公司的数控机床方面的研发、生产和销售业务,预计禾川科技2022-2024年在机床的销售收入分别为0.13亿元、0.16亿元、0.2亿元,同比增长26.00%、26.00%、27.00%。
我们预测2022-2024年公司营业总收入分别为:10.45亿元、15.49亿元、23.21亿元,同比增速为39.13%、48.20%、49.81%;毛利率分别为41.33%、43.39%、44.12%。

禾川科技的主要产品包括伺服系统、PLC等,覆盖了工业自动化领域的控制层、驱动层和执行传感层,并在近年沿产业链上下游不断延伸,涉足上游的工控芯片、传感器和下游的高端精密数控机床等领域。其中,伺服系统作为公司的核心产品,搭载自主研发的编码器,在定位精度、速度控制、额定转矩等核心性能指标上均具有较强竞争力,在国内品牌厂商中保持优势地位,2020年公司通用伺服系统的市场占有率约为3%,国产品牌中位列第二。
公司伺服系统的预计毛利率均较高,盈利能力强,采用PE估值。公司80%的营收来自于伺服系统,是国产伺服系统的领头企业之一,属于工业自动化和通用控制系统行业。故我们选取了在伺服系统领域的几家代表性上市公司作为可比公司:汇川技术、绿的谐波、柏楚电子。汇川技术的主营业务包括PLC、工业机器人驱动层和控制层的产品,与禾川科技的主营业务有较高重合。柏楚电子的主营业务主要是板卡系统和随动系统,主要的下游应用为激光切割控制系统(控制层),此外柏楚目前正在研发的重点方向为机器人焊接系统,与禾川科技的下游应用,机器人市场有较高程度的重合。绿的谐波的主营业务包括数控机床、机械装备、机电一体化产品等,与禾川科技的主营业务相似程度较高。此外,绿的谐波的机电一体化关节产品也是未来禾川科技的重点发展方向。
我们给予禾川科技2023年41.70倍PE估值,预计2023年公司归母净利润为2.42亿元,2023年公司总市值为101.11亿元,对应目标价66.95元。首次覆盖予以“买入”评级。
5. 风险提示
1)宏观经济波动风险:公司所处的工业自动化行业受宏观经济波动影响较大,产业与宏观经济波动的相关性明显,尤其是和工业制造的需求、基础设施投资等宏观经济重要影响因素强相关。国家宏观政策调整、宏观经济运行呈现的周期性波动、下游行业存在景气度不达预期等情况,将会影响公司产品销售,可能导致公司订单减少、销售困难、回款缓慢,因此公司存在受宏观经济波动影响的风险。
2)市场竞争风险:目前,我国工业自动化控制产品市场外资企业如安川、松下、三菱、欧姆龙等企业凭借品牌、技术和资本优势,在高端市场仍然占据较高市场份额,以服务中大型客户为主;内资企业起初凭借性价比和本土化优势,依靠对客户个性化需求的快速响应,在以中小型客户为主的中低端市场赢得市场份额,再通过持续的资本和技术积累向高端市场渗透。公司的主要业务收入伺服系统2020年的市场占有率只有3%,市场份额与国外龙头厂商相比仍然较低。
3)伺服系统收入占比较高的风险:伺服系统为公司的核心产品,2019-2022H1年内伺服系统收入占公司主营业务收入的比重分别为86.14%、85.21%、87.74%和82.92%,占比较高。我国工业自动化控制市场竞争的日趋激烈,伺服系统的产品价格逐年降低。若未来伺服系统市场的竞争进一步加剧、出现完全替代伺服系统的新产品、或公司的伺服系统无法适应行业发展和客户需求,则将导致公司的伺服系统产品收入下滑,并对公司的经营与发展产生不利影响。
4)原材料价格波动风险:公司生产所需的主要原材料为电子元器件、IC芯片、五金件、PCB等,2019-2021年内直接材料占营业成本的比例在78%以上。受2020年以来全球范围内的新冠疫情影响,全球主要集成电路制造生产线均出现产能紧张的情况,芯片等关键物料的供需出现失衡;同时,受到近年来国际贸易政策的影响,国内客户对于产品国产替代需求旺盛,导致公司芯片类原材料的价格上涨,物料储备与回货难度加大,采购成本上升。若原材料价格出现较大幅度上涨,原材料采购将占用更多的流动资金,增加公司的生产成本,并对公司的经营业绩产生影响。
5)管理风险:随着公司经营规模不断扩大,员工人数逐步增多,公司面临进一步完善内控制度和管理体系,提高管理能力,控制成本费用等一系列的挑战。同时,IPO募投项目投入建设后,公司的生产销售规模将迅速扩张,组织结构和管理体系亦需要进一步优化,公司的经营管理制度、内控制度、管理人员将面临更新更高的要求。如果公司不能根据情况适时建立完善的经营管理体系,充实相关高素质管理人才,将难以适应公司未来的发展和市场环境的变化,对公司的生产经营和长远发展带来不利影响。
审核编辑 :李倩
上一篇:工控萌新成长之路——伺服电机
下一篇:什么是电机 电机的工作原理